在2024年9月召开的全国教育大会上,习近平总书记用“六力”深刻阐明了我国作为教育强国应具备的基本特质,其中,思政引领力位居“六力”之首。思政引领力关乎培养什么人、怎样培养人、为谁培养人等教育根本问题,是每所学校和每位教师都应努力提升的本领,不断增强思政引领力是广大思政工作者肩负的责任。 在新时代,崭新的数智技术是提升思政引领力的坚强利器。中共中央、国务院印发的《教育强国建设规划纲要(2024—
2025年,是中国人民抗日战争暨世界反法西斯战争胜利80周年,党和国家将隆重举行一系列纪念活动,以铭记历史、缅怀先烈,弘扬伟大爱国主义精神、伟大抗战精神。 校纷纷开展了纪念中国人民抗日战争暨世界反法西斯战争胜利80周年主题教育活动。我们发现,在这些活动中,数智技术已经成为最亮眼的存在。对于数字化时代成长起来的新一代青少年,数智技术早已成为他们和这个世界连接的最佳工具,数字原住民们用技术认知世界、
摘要:本文以北京市第一六六中学纪念中国人民抗日战争暨世界反法西斯战争胜利80周年主题教育活动设计为案例,探讨数智技术与思政教育深度融合的创新路径。文章从建设教育强国、教育数字化转型的时代背景出发,分析数智技术赋能思政教育的重要价值,详细阐述“数字薪火·照亮复兴路”主题教育活动的设计理念、技术应用方案与实施策略,以期为新时代思政教育创新提供理论思考与实践参考。
摘要:数智技术为爱国主义教育的创新实践提供了新的路径,对它的设计可以围绕明确设计理念、确立活动目标、规划活动逻辑和设计活动评价四个维度展开。本文立足纪念中国人民抗日战争暨世界反法西斯战争胜利80周年主题活动设计,将VR沉浸式体验、A数字人对话及数字博物馆等技术融入活动设计,增强了活动的体验性、交互性与开放性。同时,作者还提出了数智技术在爱国主义教育中的价值重塑,以实现其在目标、内容和方法上的创新,进而提升学生的爱国情怀。
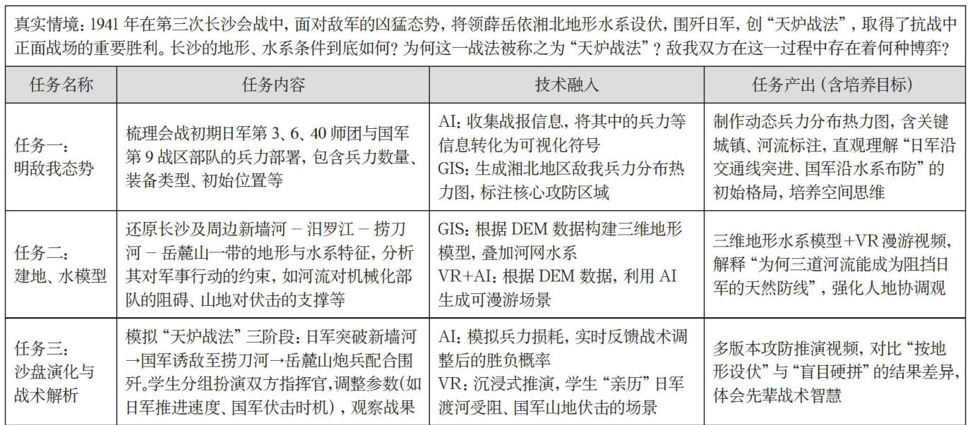
摘要:当下的地理课程思政教学存在德育渗透表层化的问题,今年恰逢中国人民抗日战争暨世界反法西斯战争胜利80周年,因此,本文探索数智技术与地理课程思政教学融合的思路,开展技术赋能下的思政教学。教学以第三次长沙会战“天炉战法”的地形水系策略为案例,分“课前铺垫—课中探究—课后深化”三个部分开展,学生在沉浸式情境中探究地形水系与抗战战术的关联。课例在帮助学生掌握地理知识与核心素养的同时,深化其对家国情怀与抗争智慧的认同。
魏忠/庚商教育智能科技wising@sina.com 人的知识是如何产生的?常识告诉我们,知识是老师教会的、学校教会的。然而,这却难以解释拉马努金和帕斯卡等科学巨擘的横空出世。随着大模型与人工智能的发展,“生成式”这一概念为我们提供了全新的视角:人的知识,尤其是高级认知能力,会不会主要是“生成”的?这个启示并非来自A对人类的超越,恰恰相反,人类长达八十载的人工智能研究,是从人类的学习过程中发
tczqj@163.com 2025年暑假,人工智能是一个避不开的热点话题。 就以7月26日上海开幕的2025年世界人工智能大会为例。 我特别留意了品类繁多的机器人:既有端茶倒水煮咖啡的“暖胃”机器人,也有专注居家“看护”和“陪伴”的“暖心”机器人,还有超市卖货、擂台争雄以及旋转跳舞的机器人人工智能机器人的品类和选代速度,令人咋舌。然而,这些机器人的商业应用前景究竟如何?例如超市里的机器
ztdos@qq.com 李飞飞在自传中说,当mageNet项目遇到图像标注严重滞后的时候,一个工具——亚马逊的土耳其机器人众包平台解决了问题。当然,她也顺便介绍了一下“土耳其机器人”的起源 —一个会下国际象的机器人(发明者叫肯佩伦,是匈牙利人),它“被视为一个工程奇迹”,但实际上“纯属骗局”。 土耳其机器人骗子1770年出现在奥地利女皇的宫廷上。发明者声称它实现了一流的国际象棋水平。实际上
在东南西北人工智能教育之风正劲之时,“《义务教育信息科技课程标准(2022年版)》课程理解及教学实施”栏目——“互联网应用与创新”模块的教学(7年级)已进展到了12期,发文24篇,上传案例15组。 在每期的文章中,前面都有一篇“概述”,寓其“指南”之意,主要是引导读者学习、理解、应用课标称之为“导”。其方式简洁明了:从课标条文的字里行间,品出其独特韵味,从而了解其深刻含义,明白其教学意图,明确其
摘要:本文强调了物联网技术对社会的影响、机遇和挑战(包括提高生产效率和面临的信息安全问题),分析了物联网特别是传感器系统作为连接物理世界与数字世界的媒介的作用,讨论了物联网与互联网的异同、主要协议和典型应用的特点,提出了“物联网实践与探索”模块的教学目标及实施策略——利用实例感受万物互联场景、通过实践掌握物联数据处理及协议、借助场景培养隐私意识与创新思维等,以此来帮助学生全面理解物联网知识并提升应用能力。
摘要:本文基于《义务教育信息科技课程标准(2022年版)》要求,系统分析了初中物联网教学的知识结构、技术路径和实施策略,以期能够为初中信息科技教师开展物联网教学提供系统化的理论和实践参考。
摘要:八年级“物联网实践与探索”模块是义务教育阶段信息科技课程的重要部分。本文分析了本模块的整体设计思路、教学重难点及其与人工智能通识教育有机融合的意义,以期能够为初中信息科技教师开展物联网教学提供实践参考。
摘要:本文提出了指向深度学习的单元整体教学设计实践路径,并结合案例探讨其实施过程,以期为广大信息技术教师开展教学实践提供启发和参考,有效推动高中信息技术课堂育人方式的变革。
摘要:在工程教育向基础教育延伸的背景下,跨学科教学成为培养学生工程思维与创新能力的核心路径。本文基于建构主义学习理论及STEAM教育框架,结合本土化实践案例,提出信息技术跨学科教学的“四维驱动”模型(问题情境—技术赋能—内容统整—多元评价),并系统阐述了该模型的理论逻辑与实践策略。研究发现,该模型能够显著提升学生的数字化应用能力、跨学科问题解决能力及创新实践素养,为基础教育阶段工程教育的本土化实施提供了理论参考与实践范式。
摘要:《义务教育信息科技课程标准(2022年版)》对中小学信息科技课程进行了全面重构,新课程理念对教师的教学设计提出了更高要求。本文聚焦初中“互联网应用与创新”模块,从理清逻辑关系、把握认知负荷、促进知识迁移三个方面入手,详细分析了如何确定学习目标的边界、如何合理安排认知负荷以及如何实现知识的有效迁移,并通过具体案例和图表,展示了如何在教学中应用这些策略,以激发学生的学习兴趣,提升其创新能力和问题解决能力。
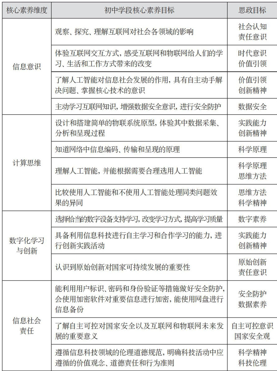
摘要:本文基于《普通高中信息技术课程标准(2017年版2020年修订)》,探索高中信息技术课程与思政教育融合的有效路径,通过构建“核心素养—思政元素—教学资源”三维模型,并结合“目标—案例—活动—评价”四位一体教学闭环,实现技术传授与思政教育的有机结合。实践表明,该模式有效提升了学生的信息伦理意识与社会责任行为,为高中信息技术课程思政建设提供了新的实践思路。
摘要:随着“立德树人”根本任务的贯彻落实及新课程标准的推行,课程思政建设在义务教育阶段上升到了前所未有的高度。因此,本文结合信息科技学科第四学段“互联网应用与创新”模块的大单元教学案例,以“培根·铸魂—寻境·溯源—淬炼·成长”为框架,分析了思政融合视域下的初中信息科技大单元的教学样态。
摘要:将初中信息科技和思政课程相融合,实现学科教学与思政教育协同育人,是信息科技学科落实立德树人根本任务的重要路径。本文基于“启智润心”理念,从“更新教学理念,增强思政意识;深研教学内容,挖掘思政元素;借助真实情境,融入思政价值;创新学习活动,铸牢思政实效”四个方面探析初中信息科技践行课程思政的教学路径,以期为一线学科教师开展相关研究提供参考。
摘要:本文以“计算机视觉”单元实验为例,构建了“感知—理解—探究—迁移”四阶认知逻辑的单元实验设计框架,并聚焦智能视觉技术的原理探究,通过设计递进式实验任务,包括传统机器视觉对比、CNN模型工作过程探究、模型仿真构建及技术伦理思辨,引导学生从现象分析走向机理探究。实验借助WPS表格、Python工具及CNN-Explainer仿真实验平台,将抽象的卷积、池化与全连接过程可视化,降低认知门槛,促进深度学习。实践表明,学生在模拟操作与协作讨论中,不仅掌握了CNN的数学逻辑与工程实现,还通过创意类比深化原理迁移,并形成批判性思维与社会责任感。
摘要:本文针对当前小学人工智能教学中存在的资源碎片化、路径模糊与评价单一等突出问题,以“汽车里的小奥秘”主题单元为实践载体,构建“问题链—探究链—支架链—协作链—生长链”五链融合框架,旨在探索一条系统化、可操作、可推广的小学人工智能跨学科教学路径,进而有效提升学生的核心素养与综合实践能力。
摘要:本文以《义务教育信息科技课程标准(2022年版)》为指导,构建了生成式人工智能赋能教学创新的三维理论模型,通过原理体验类、功能模型类和数据收集类程序的开发与应用,验证了基于生成式人工智能开发的小程序在提升学生互动参与度、深化科学原理理解方面的显著效果,为教师从“代码编写者”向“教学设计师”转型提供了路径支持。
摘要:当前,在生成式人工智能技术辅助下,如何实现以学习为中心的教与学成为重点话题。本文首先对当前课堂面临的问题及其成因进行了分析,接着探讨了生成式人工智能对课堂变革的潜在影响,最后以初中信息科技“互联网中数据共享”单元为例,提出了在生成式人工智能支持下以学习为中心的单元设计与实施策略。
摘要:生成式人工智能与学科教学的有效融合已成为促进学科核心素养落地的有效途径。面对当下算法教学的现实困境,本文提出了生成式人工智能支持下的算法教学创新路径,并以浙教版(2023年)五年级上册《体验算法控制》一课为例,总结了算法教学的具体实施策略。
摘要:本文在《义务教育信息科技课程标准(2022年版)》视域下,基于逆向教学设计理论,构建以“素养导向目标设计—情境化任务驱动—嵌入式多元评价”为核心的三维实践框架,并通过行动研究法验证其有效性。实证结果表明,该框架能显著提升学生的数字化学习与创新能力,促进教师精准把握教学节奏,为落实新课标要求的“素养导向、实践育人”提供了可操作的范式。
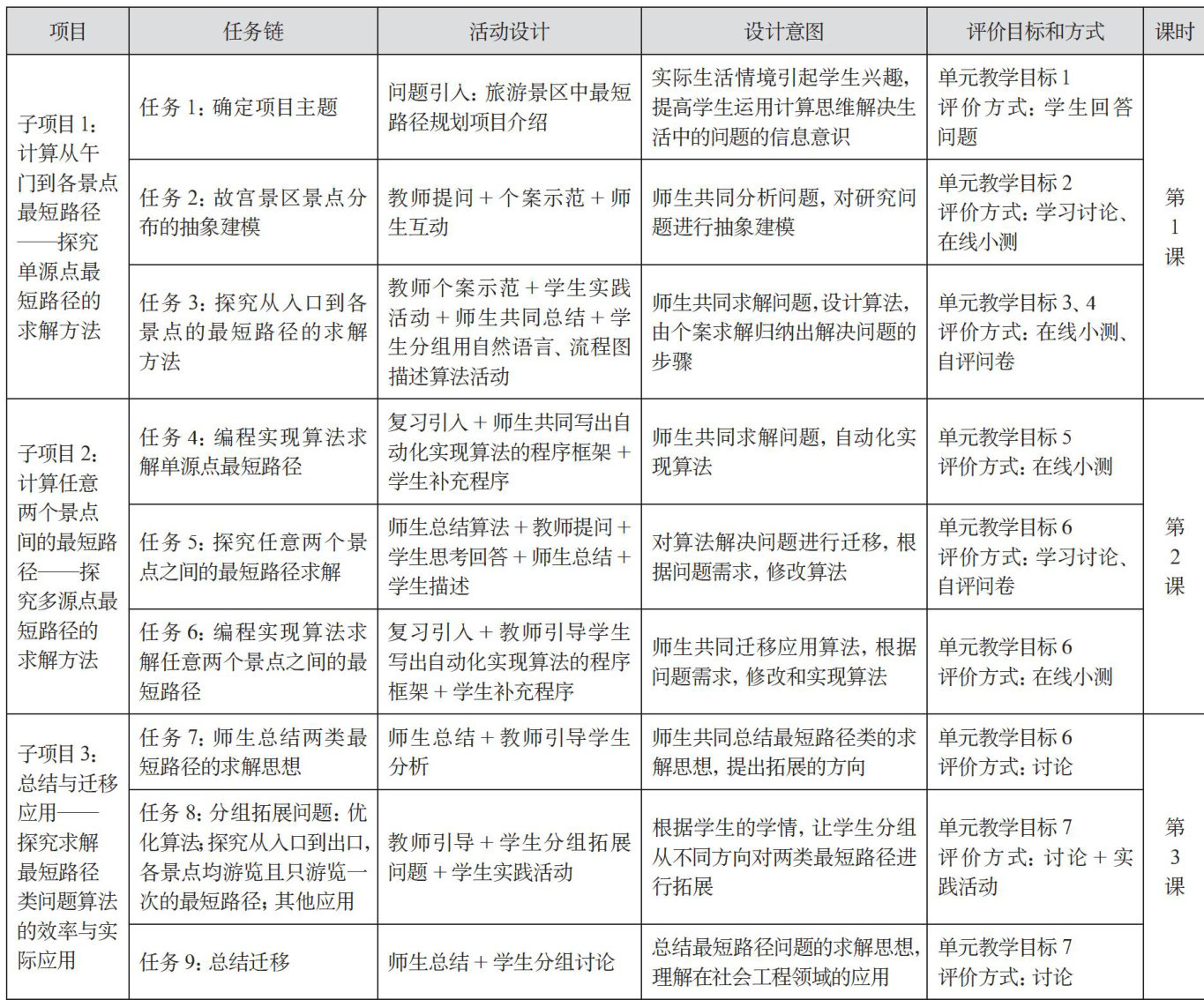
摘要:本文以培养学生计算思维为目标,开展“学算法游故官——探究最短路径问题”单元教学设计与实施。教学实践表明,该教学设计不仅能帮助学生掌握算法核心原理,还有效促进了学生信息素养与计算思维能力的协同发展。
摘要:本文结合具体实践案例探索了生成式人工智能赋能高中信息技术编程教学的具体策略,并提出了生成式人工智能技术应用于高中信息技术新课程教学的一些思考与建议。
摘要:本文分析了微课程教学法及微项目学习与“涌现”这一系统思维的特性,提出了微项目学习的开展能够激发儿童思维涌现的观点,并从“建构真实情境,知识多维联结”“坚持学生立场,共淬思维成长”“多元化表现评价,收获高峰体验”三个方面,论证了微项目学习激发儿童思维涌现的实践策略与价值体现。
微项目学习是微课程教学法汲取项自学习精华创立的适合日常教学中每一个课时使用的项目学习,与“任务单+配套学习资源(含AI工具)”相匹配,能帮助学生在高效自主学习的基础上,有效地进行内化知识、拓展综合能力、发展核心素养。 读苏州工业园区第二实验小学王昆老师的《微项目学习激发儿童思维涌现的实践策略与价值》一文,笔者深有感触以为微项目学习激发儿童思维涌现的实践策略与价值的突出之处在于实现了学习目标从“认
摘要:在核心素养导向的教育改革背景下,学科实践面临标准化教学与个性化培养的冲突。本文以高中通用技术课程为例,借助知识可视化技术构建学科与学生知识图谱,实现班本化项目设计、互补性策略分组、个性化任务推送及可视化动态评价,形成“习有目标、行有方法、化有策略”的学科实践教学模式。该模式能够为学科实践提供可量化实施框架与范例,充分发挥学科实践在学生素养培育方面的价值。
摘要:生成式人工智能的发展给教育领域带来了全新的机遇与挑战。本文聚焦生成式人工智能在高中语文作文课中的教学辅助应用,提出生成式人工智能在提升教学效率、丰富教学资源与增强课堂互动方面能够发挥积极作用,并指出教师在使用生成式人工智能时,需结合自身教学经验与学生需求,谨慎调整教学策略,才能充分发挥生成式人工智能的辅助作用。
摘要:生成式人工智能正推动中小学教育教学的智能化变革。本文聚焦基于生成式人工智能技术的人工智能智能体的开发与应用,详细介绍了利用人工智能智能体的“主动思维”“规划能力”“感知能力”“记忆能力”“多模态”“工具集成”等技术特性来赋能教学的策略。
摘要:随着人工智能教育的不断推进,初中阶段的人工智能教学面临概念抽象、技术门槛高、伦理思辨复杂以及实践环境不足等多重挑战。本文基于布鲁纳的建构主义理论和维果茨基的“最近发展区”理论,提出以支架式教学为核心的教学模式,并结合人工智能技术开发多元化教学支架,旨在降低学生认知负荷、提升学习兴趣并促进核心素养的培养。通过在云南某初中七年级的实践应用,验证了支架设计的有效性,并对未来人工智能赋能教学的优化方向提出了展望。
摘要:本文旨在探索富技术背景下医学专科院校信息技术课程学习范式的变革。作者分析了当前信息技术融合的现实要求以及多种不确定性所带来的挑战,构建了基于建构主义和认知主义融合的学习范式变革理论框架,并从学习空间、学习场景、学习路径以及学习评价四个维度,设计了新型学习范式,以期为医学专科院校的教育教学改革提供新的思路和实践经验。
摘要:本文阐释了生成式人工智能对高校学生学习活动的影响,分析了生成式人工智能支持的智慧图书馆深度学习服务场景的构成,探讨了生成式人工智能支持的智慧图书馆深度学习服务场景建设的有效措施。
摘要:生成式人工智能在高等职业教育中的应用模式与潜在影响亟待探索。本文以高职院校电子信息类专业为例,结合实践与理论分析,聚焦生成式人工智能在课程资源建设与学生能力培养中的嵌入路径,分析生成式人工智能技术对高等职业教育生态的影响。研究显示,生成式人工智能可提升教学资源的生成效率和质量,并通过多模态形式支持学生个性化学习,但过度依赖可能引发学生学术诚信风险与创新能力弱化。
摘要:本研究聚焦知识图谱技术在新工科建筑与风景园林学科教学中的创新应用,构建了涵盖数据层、构建层和应用层的“三维协同”知识图谱框架,致力于破解传统教学模式中知识碎片化、教学同质化与评价单一化等核心难题。结果表明,知识图谱通过结构化关联网络将零散知识点串联为有机体系,解决教师备课效率低和教材滞后问题,通过多维度评价,改善传统评价维度失衡问题,重构“教”与“学”底层逻辑,为新工科教育提供了可复制的智慧教学范式。