摘要:金融作为现代经济的核心,是实体经济的血脉,能够在资源配置中发挥先导作用,通过合理引导资金流向,助力甘肃优化产业结构、培育新兴产业、提升科技创新能力等,进而推动甘肃经济由高速增长阶段向高质量发展阶段转变。深入研究金融支持甘肃区域经济高质量发展的路径具有重要意义。一方面,有助于进一步丰富区域经济发展以及金融支持相关理论,为后续研究提供参考和借鉴;另一方面,能够为甘肃制定科学合理的金融政策、优化金
摘要:桂东承接产业转移示范区建设是广西推动区域协调发展的重要战略部署。本研究以“承接—创新—绿色”为逻辑框架,通过文献梳理、实地调研、数据收集等方法。以贺州核心区域工业模式创新对区域经济转型作用为研究对象。探讨在贺州市现有的发展条件下,将创新驱动、生态优先、技术升级、循环经济、产业链重构、降低资源消耗等要素有机融合,依托于产业集群,如何形成创新与生态协同效应,增强贺州市的区域竞争力,来实现工业可持
摘要:随着全球气候变化和资源环境压力的加剧,绿色低碳发展成为各行业转型升级的重要方向。物流行业作为国民经济的重要支撑,其绿色低碳转型对实现高质量发展具有重要意义。本文以河南省物流企业为研究对象,首先,界定了绿色低碳的内涵及实施要素,分析了物流企业高质量发展评价体系,并探讨了物流企业实施绿色低碳的必要性。其次,从总体规模、基础设施和政策环境三个方面,分析河南省物流企业的发展现状。在此基础上,指出河南
摘要:通过建立超效率SBM模型评估长三角地区高校的科技创新效率,并运用面板Tobit回归分析影响科技效率的因素。研究结果表明,长三角地区高校的科技效率整体较高,但存在一定的差异。长三角地区高校的科研技术水平较高,投入资金得到有效利用,科研资源需要合理配置与优化调整。 关键词:长三角地区高校;科技创新效率;数据包络分析;面板Tobit回归 中图分类号:F2 文献标识码:A
摘要:伴随着农村老龄化趋势带来的土地流转难度增加、农村产业发展动力不足、优秀传统文化传承断代、养老“空心化”等突出问题给乡村振兴带来了巨大挑战。为积极应对人口老龄化国家战略和乡村振兴战略顺利实施,须通过健全土地流转政策、激活老年特色劳动力、创新文化传承机制、构建多元养老服务体系等方式破解农村老龄化困境。 关键词:乡村振兴;农村老龄化;养老“空心化” 中图分类号:F2 文献标识码:A
摘要:喀什是我全国太阳能资源最好的地区之一,有“中国的日光城”美誉;我国最大的沙漠塔克拉玛干沙漠横跨其中,戈壁荒漠面积占比达40%以上,为有序推进以沙漠、戈壁、荒漠为重点的千万千瓦级光伏基地建设奠定了得天独厚的基础。本文对“双碳”背景下新疆喀什光伏发电产业发展展开进一步分析,更好助力光伏产业发展。 关键词:碳达峰;碳中和;光伏发电行业;税收政策 中图分类号:F2 文献标识码:A
摘要:在数字经济快速发展的背景下,电子商务已成为推动区域经济转型升级的重要力量。电子商务人才则是推动行业快速发展的关键要素。习近平总书记在党的二十大报告中指出,“完善人才战略布局,坚持各方面人才一起抓,建设规模宏大、结构合理、素质优良的人才队伍”。然而,在电子商务人才的引育方面仍存在电商人才范围界定模糊、培养难度大、流失严重等问题。因此,探究在数字背景下如何引育电子商务人才对于促进区域经济高质量发
摘要:针对A厂再生资源管理中存在的职能模糊、流程不规范、数据孤岛及监管薄弱等问题,本文提出数字化驱动的全流程定额管理优化方案。通过梳理流程节点,统一物料规范与定额标准,结合信息化手段构建管理平台:引入条形码标识精准追溯物料,设计工单模式集成生产数据,对接资金监管系统防控风险,并定制多维报表及预警机制。实施后,实现了再生资源流转全程可控、偏差实时预警,有效提升管理效率,降低廉洁风险,为同类企业资源高
摘要:专业实践教学改革是高等教育适应新时代发展及学生应用能力培养的必然趋势,也是响应国家政策、适应市场经济发展、提升教学质量和促进学生全面发展的现实导向。就价值维度而言,信息技术的飞速发展使数字孪生技术逐渐成为教育领域的研究热点,数字孪生技术为专业实践教学改革提供了系统化支撑,有利于从学生的学习模式、学习内容以及管理方式、评价效果等方面建立良好的学习生态系统。由此,提出建立支撑数字孪生赋能专业实践
摘要:数据与现代科技结合形成强大的数字生产力,助力我国经济社会发展;会计档案作为数据生产要素,在社会经济发展中的作用日益凸显。本文分析了数智化背景下高校电子会计档案的应用特点,提出标准化建设、质量体系建设、信息安全维护、档案资源利用四个层面的优化策略,旨在为探索高校电子会计档案实现多元价值的路径提供一些参考。 关键词:数智化;电子会计档案;管理;策略 中图分类号:F2 文献标识码:
摘要:物联网技术的发展迫切需要兼具创新能力和社会责任感的专业人才。思政教育有效融入物联网课程是当前教育改革的重要课题。聚焦物联网课程思政教学模式创新,探索思政教育与物联网教学的融合路径,构建理论与实践相结合的教育体系,剖析课程思政的内涵及其在物联网课程中的实施路径,提出了基于课程内容、教学方法和实践环节的多维度教学模式。同时,创新性地提出了教学模式的优化策略,为物联网课程思政建设提供了理论和实践参
摘要:[目的]可视化技术通过图形化手段揭示数据规律,已成为医学研究和统计教学的重要工具。本研究旨在系统评估中医本科生对数据可视化技术的认知水平、应用现状及学习需求。[方法]采用横断面研究设计,通过问卷星平台开展调查。[结果]共185名学生参与调查。65.9%的受访者对数据可视化技术“不了解”,仅8.1%接受过相关培训。79.5%的学生选择工具受限于课程内容。47%的学生存在迫切学习需求,52.4%
摘要:在数字化生存的背景下,数字作为一种可认可的生活方式,延伸出多种行为实践,不约而同地指向了数字极简的生活模式。既有研究多从行为模式和文化意义的角度探讨大学生数字行为何以实现,但对大学生在戒断过程中的主体性感知缺乏深入阐释。围绕社交媒体中的数字实践,本文借助模糊集定性比较分析(fsQCA)方法,对数字行为的影响因素及其作用机制进行了全面的实证分析。揭示了数字技术作为一种新型自我技术,如何通过调控
摘要:本文旨在探讨国际投资学课程思政教学的创新路径。随着教育理念的不断发展,课程思政成为高校人才培养的重要内容。国际投资学作为经济学学科的专业课程,也应承担起思政教育的责任。通过挖掘国际投资学课程中的思政元素,结合课程特点创新教学方法、构建多元评价体系等措施,实现知识传授、能力培养与价值引领的有机统一,为培养具有国际视野、社会责任感和正确价值观的高素质国际投资人才提供新思路。 关键词:课程思政;
摘要:高值罕见病药品是孤儿药中较为特殊、患病人群极小且在临床上急需的一类药品。由于其定价高昂,按照目前药物经济学使用的成本效果可接受阈值不能将其价值完全捕获,其难以通过医保目录遴选或谈判准入,在可及性与可负担性方面仍面临显著障碍。本研究通过对高值罕见病药品医保准入价值评估的国际经验进行梳理,筛选典型国家的具体举措进行剖析,旨在为我国高值罕见病药品医保准入价值评估工作提供切实可行的经验借鉴。 关键
摘要:随着全球化的深入发展,新文科教育逐渐成为高等教育的重要趋势。国际化视野是新文科教育的核心目标之一,而双语课程作为实现这一目标的重要手段,逐渐受到教育界的关注。BOPPPS教学模型作为一种先进的教学方法,对于提高教学质量和效果具有显著影响。因此,本文将基于BOPPPS模型,以双语课程教学为例,探讨如何培养学生的国际化视野。并通过实践教学应用,提出BOPPPS模型的改进模式。 关键词:新文科;
摘要:目标语为英语和汉语的科技报道有其各自的美学特点。本案例研究通过对比两篇英汉双方对GPT-4o的报道,将美学语言学引入到翻译领域中,探究了英汉语篇中词汇和谋篇布局的不同审美选择,并为后续研究提供了一些参考和思路,也加强了中外文化的交流和中国文化美的传播。 关键词:科技报道;美学语言学;审美选择对比;案例研究;翻译策略 中图分类号:F74 文献标识码:A doi:10.
摘要:为破解跨境电子商务课程中知识迁移阻滞、高阶思维缺位及学习内驱力弱化等教学痛点,以“专创融合”为理念内核,提出了“三线双创”课程教学设计框架,该设计涵盖了专业知识线、创新创业能力线、核心素养线,并注重教学方法与学习策略的创新。通过创设“三维一体”教学环境、设计“分层递进”教学流程、引入创新教学模式以及构建优化的评价体系等具体实践措施,课程教学质量与效率得到了提升,推动了人才培养与行业需求的有效
摘要:报关实务课程具有鲜明的行业特性和高度的实务性,在实施课程思政教育的过程中,必须紧密结合行业与岗位特色。关务思政作为报关领域课程思政的独特体现,与报关工作这一跨境贸易的核心环节紧密相连。文章深入阐释了课程思政的核心意义,探讨三全育人背景下报关实务课程思政教学改革的迫切性,并进一步研究了实施这一改革的策略,以期培养出更多兼具高素质与高技能的对外贸易商务人才,满足社会的需求。 关键词:课程思政;
摘要:成都某民办高校自2004年开始举办辅导员能力大赛,迄今已历10届。为探索辅导员素质能力大赛学生辨识成绩与学生全球化素养培养成效的关系,本文对参加第十届大赛的70位辅导员成绩和工作成效进行统计分析。[结果]发现部分学科背景的辅导员在重点工作上存在差异;工作年限在比赛成绩和3项重点工作都存在显著差异;学生校园安全保障落实度与比赛成绩等(r=-0.246、0.306、0.323、0.243、0.3
摘要:全面推进课程思政是落实“立德树人”根本任务的战略举措。经济学史记载了经济学知识从萌芽到深化拓展的动态历程,在国际贸易课程思政教学中具有丰富的育人价值。本文深挖经济学史思政素材,以科学精神、职业素养、社会责任感四个思政目标为引导,依据课程内容和价值内涵匹配思政融入素材,实现思政教育与专业教学的协同共进,最大化专业课程全方位育人功能;并构建国际贸易课程思政质量评价体系,科学检验课程思政的教学效果
摘要:契合高素质国际化新质外贸人才培育的战略需求,聚焦联动推进“国际认证与课程改革”的任务要素,以国际经济与贸易专业理论课程为载体,抢抓ACBSP认证赋能契机开展“价值识别、模式探索、路径建构”的系统研究,促进“学生中心、成果导向、改进迭代”的转化落地,推动“新质外贸人才培养与国际商科人才培养”同向而行,形成“促进教学提质增效、增强专业竞争优势、服务地方经济发展”实践支持。 关键词:ACBSP国
摘要:高职院校基层党支部是党在高校组织中的基础组织,是强化校园思想引领的前沿阵地,能有效筑牢学生的理想信念根基,也是推动立德树人这一根本任务落地的坚固战斗堡垒。本文以职业院校基层党支部为研究对象,探讨了党支部标准化规范化建设的重要意义和具体实践。通过分析职业院校党支部建设经验,阐述了实现党建工作标准化规范化的策略与方法,旨在为提升职业院校党支部整体水平提供有益的参考和借鉴。 关键词:高职院校;基
摘要:党的二十大深刻阐明中国式现代化理论内涵,揭示民营经济作为现代化建设重要主体的战略地位。习近平总书记关于民营经济发展的系列重要论述,为新时代推动民营经济实现可持续高质量发展提供了思想引领和行动指南。民营企业作为市场经济微观主体,其转型升级路径不仅关乎自身生存发展,更直接影响中国式现代化建设的进程与质量。本文深入剖析民营经济在中国式现代化进程中的主体作用,并对高质量发展路径加以探究。 关键词:
摘要:在数字技术革命推动下,数据已成为关键生产要素,数据管理能力也随之成为企业发展的核心能力之一。作为制造业的重要组成部分,离散制造业企业迫切希望通过提升数据管理能力推动企业数字化成功转型。本文在DAMA数据管理功能框架下,讨论离散制造业企业数据管理能力提升过程中的典型问题,并从数据全生命周期管理过程与数据管理能力项构建两方面分析原因并给出相应对策。 关键词:离散制造业;数据管理能力;数据全生命
摘要:高职院校党建工作是引领技能型人才培养的系统工程,智慧党建能够助力高职院校基层党支部提升工作效率和服务能力,促进党建与教学科研业务融合,提升专业建设能力,提升育人效果。通过加强数字化平台建设与应用,建设数字化资源,增强基层党务工作人员的数字化素养,解决基层党支部智慧党建中的问题和挑战,提升党建精准化管理水平,探索党建引领高水平专业建设的新模式,提升高素质技能型人才培养质量。 关键词:智慧党建
摘要:基于江苏省25所独立学院官方微信公众号现状的调研发现,各校公众号开通情况良好、自定义菜单设置比较合理,推送文章数量和频率存在较大差距,总体上的影响力仍需要进一步提升。 关键词:江苏省;独立学院;官方微信公众号 中图分类号:F27 文献标识码:A doi:10.19311/j.cnki.16723198.2025.18.027 当前,微信作为新媒体的重要组成部分已经
摘要:随着信息技术的快速发展和教育模式的深刻变革,智慧教学模式逐渐成为教育改革的重要方向。本文以智慧教学模式为背景,分析了智慧教学模式对质量评价的新要求,包括评价理念、内容、方式和手段的转变。其次,提出了科学性原则、导向性原则、可操作性原则和发展性原则,作为质量评价体系构建的理论基础。最后,从加强顶层设计、构建智能化评价平台、加强数据分析和注重评价反馈4个方面,提出了质量评价体系的实践路径。为教育
摘要:伴随着人工智能技术在教育领域的渗透,高职院校的管理学教材优化升级和进行数字化转型已经成为必然的趋势,如何进行教材的数字化转型也成为当前教育创新方面的重要课题之一。传统的管理学教材在教学方法的应用、教学内容的更新和教材与产业需求之间有机贯通等方面存在不足,无法适应新时代对现代管理人才素养的要求。人工智能技术在教育领域的应用不仅能有力推动教材的动态优化,还为设计个性化的教学模式,改善教学效率和学
摘要:人工智能为高校思政课教学改革带来了新的机遇。将人工智能融入高校思政课教学,既是顺应时代发展潮流的必然选择,是推动高校思政课教学改革创新的关键驱动力,也是促进教育公平的有效手段。然而,高校思政课教学中主体关系存在被异化的风险,人工智能赋能的伦理机制尚不完善,可能引发一定的意识形态风险,这些都对人工智能赋能高校思政课教学构成了潜在风险。因此,必须从以下3个方面积极探索实践进路:一是充分发挥高校思
摘要:信息化时代高校的办学理念和管理模式不断创新、教学改革不断深入。实验室作为高等学校教学、科研的重要基地和创新平台,不仅需要先进的实验设备和设施,更需要优秀的管理人才和科学的管理模式来支撑。因此,本文提出通过加强实验室师资队伍建设、提高实验室建设质量、创新实验室管理模式等措施,探讨适合信息化时代高校实验室建设和管理的新模式。 关键词:信息化时代;实验室建设;管理模式 中图分类号:F27
摘要:本文以高职院校涉农培训制度体系构建为研究对象,围绕管理制度、激励制度和约束制度三个方面展开研究。对高职院校涉农培训管理部门、执行部门、实施人员等相关主体进行了分析。研究发现管理制度是培训体系的基础,激励制度是提升培训效果的关键,约束制度是保障培训质量的必要手段,三者协同优化能够有效提升涉农培训的整体效能,并提出了高职院校构建科学合理的涉农培训制度体系的路径与策略。 关键词:高职院校;涉农培
摘要:随着大数据、云计算、人工智能等网络基础建设的全面覆盖和智能手机、智能机器人的普及,我国电子商务行业迎来了前所未有的发展机遇。然而,随着市场的逐渐饱和及竞争的日益激烈,用户增长成为电子商务平台持续发展的关键瓶颈。本文旨在探讨在消费互联网进入成熟期,流量获取难度加大的背景下,电子商务平台如何通过创新用户增长策略,实现用户规模的有效扩张。通过文献综述、案例分析、数据分析等方法,本文分析了当前电子商
摘要:在高职院校课堂革命背景下,以员工培训与开发课程的“员工培训需求访谈”任务为例,针对学生学习动力不足、行业企业岗位业务知识薄弱和访谈能力欠缺3个问题,有针对性地构建“任务驱动,双线并行,五环相扣”的教学策略,并从教学目标、教学内容、教学方法和手段、教学过程、教学评价5个方面开展课堂革命实践,贯彻三全育人理念,有效达成知识、能力和素质三维教学目标。教学策略及实践对同类型专业课程开展课程革命具有一
摘要:文章从高质量充分就业对文科实验实践教学的新要求出发,提出了高校文科实验室建设要转换人才培养模式、丰富教学内容、优化建管机制、加强师资建设、完善考评体系,以期推动综合素养高、专业能力强、有创新精神的应用型文科人才培养模式形成,为实现高质量充分就业夯实基础。 关键词:高质量就业;文科实验室;实验教学与实验室建设 中图分类号:F24 文献标识码:A doi:10.1931
摘要:培养新质人才是加快新质生产力发展的关键驱动力,财务管理课程作为经济管理类专业的必修课程,不仅塑造学生的专业素养,而且承担着引导学生形成正确价值取向的重要任务。为适应数字化转型对新质人才的新需求,分析当下非财会专业财务管理课程教学改革的必要性,提出改革的思路,并从课程目标定位、构建新质课程教育体系、教学模式和方法、考评机制以及教师数字素养等5个方面提出改革举措,对非财会专业财务管理课程改革提出
摘要:本文旨在探讨新质生产力对常州青年思想政治教育的影响。通过分析新质生产力的内涵、特征及其发展趋势,研究常州青年在新质生产力背景下的思想动态与行为特征,探讨新质生产力对常州青年思想政治教育内容的挑战与机遇,并提出基于新质生产力的常州青年思想政治教育创新路径。 关键词:新质生产力;青年;思想政治教育;影响研究 中图分类号:F24 文献标识码:A doi:10.19311/
摘要:党的二十大报告提出教育、科技、人才三位一体的战略布局,为会计数字化转型提供了政策指引。当前,会计行业正由传统模式向智能财务转变,人才需求也从核算型转向具备数据处理能力的复合型。职业院校作为高素质技术型人才培养的主阵地,对推动新质生产力形成具有关键作用。因此,培养复合型会计人才是当前职业教育亟待解决的重要课题。调研发现,高职大数据与会计专业存在培养目标模糊、课程体系技术性不足等问题。为此提出新
摘要:高素质劳动者是新质生产力发展的“第一资源”,思想政治教育是培养担当民族复兴大任时代新人的主阵地,新质生产力与思想政治教育融合发展“何以可能、何以必要、何以可为”成为一个重大的理论和现实问题。运用CiteSpace进行可视化分析,结果表明:2024年以来,相关研究骤增,但发文作者和发文机构之间合作网络密度低,整体上呈现小集中、大分散特征;主要对二者融合发展的内在逻辑、价值意蕴和实践路径进行阐释
摘要:党的十八大以来,高校辅导员职业日益受到重视。本文通过问卷调查和个别访谈的方法总结了辅导员的职业特点,研究了辅导员职业发展现状,分析了辅导员这个职业存在的困境,探讨了辅导员队伍进一步向好向上发展的出路。本文的研究结果将为后续高校辅导员队伍体系的建设提供思路。 关键词:辅导员;职业发展;职业倦怠 中图分类号:F24 文献标识码:A doi:10.19311/j.cnki
摘要:在新时代新的发展阶段,以高质量发展扎实推进中国式现代化过程中,亟需培育一大批高素质技能人才。然而当前,承担着高素质技能人才培养重大使命的高职院校的劳动教育虽取得一定的成效,但存在教育规划缺乏大视野、教育力量缺乏大联合、教育空间缺乏延伸性等问题,基于此,本文尝试以“大思政课”理念为指导,提出坚持劳动教育大视野、构建劳动教育大课堂、汇聚劳动教育大力量等路径,希望能够增强高职学生技能报国的情怀、强
摘要:在新兴“互联网+”时代,数字化教育转型的背景趋势下,教学的新技术、新方法层出不穷,需要教师的教育数字化素养不断提升。教育信息化促进了大学课堂教学模式的革新,也成为改革和探索大学教学模式的一大热点。在信息化与人工智能的根基下,“互联网+对分课堂”教学模式是高等学校课程改革的新形式。本文将紧紧围绕“互联网+对分课堂”教学模式,探究该模式下的创业基础课程教学手段的创新改革,旨在为推动创业基础课程发
摘要:双创教育是促进高校教师发展、提高教学水平及技能的关键手段。本文以西南地区为研究对象,从该地区高校双创指导教师能力提升的需求、存在的问题以及主要策略三个维度进行探讨,分析了西南地区高校双创教师队伍发展的速度与质量相对滞后、高校专业知识与双创融合程度不足、缺乏统一机制以提升双创教师能力的问题。文章认为,通过强化实践经验和改革传统教学方法,构建校企合作与教师参与的专业导师制度,以及增强专家指导等措
摘要:人才引进工作是推动海南自贸港高质量发展的重要工作内容。海南依靠独特的生态环境优势吸引“候鸟型”人才前来休闲越冬,是近在眼前的人才资源。本文基于“推—拉”理论探究海南自贸港“候鸟型”人才引进的影响因素,从数字赋能候鸟人才信息采集对接机制、数字赋能候鸟人才评价与激励机制、数字赋能银发经济产业、数字赋能智慧养老等四个方面提出人才引进优化路径的对策建议。 关键词:数字赋能;海南自贸港;“候鸟型”人
摘要:当前,教育部门高度重视研究生思想政治工作,努力探索加强和改进研究生思想政治教育的有效形式和举措。而且,研究生招生规模不断扩大,研究生思想政治教育呈现了新的工作态势,尤其面对新时代00后研究生的特点,卓有成效地做好研究生思想政治教育工作是一项重要且紧迫的教育任务。该研究立足00后研究生思想政治教育的研究意义,针对00后研究生的突出特点,分析了当前00后研究生思想政治教育的研究现状,充分运用新媒
摘要:在烟草行业高质量发展的背景下,新进高校毕业生作为企业未来发展的核心人才储备,其全周期职业发展规划成为提升企业核心竞争力的关键课题。本文基于对烟草商业企业青年员工发展现状的调研,结合激励理论与实践案例,采用“三阶段六维度”规划模型,将职业发展划分为适应期(1~3年)、成长期(4~9年)、成熟期(10年以上)3个阶段,从知识技能、岗位历练、资格认证、绩效目标、发展路径、生活平衡6个维度,分阶段为
摘要:为贯彻落实党的二十届三中全会精神和党中央、国务院关于做好高校毕业生就业工作决策部署,作为“六保”之首的保就业,是最大的民生工程,是经济社会发展安全稳定的基石。如何面对逐年递增的毕业生,及不断增加的就业压力,以广西医科大学口腔医学院2022届、2023届、2024届本科毕业生为研究对象,分析近几年口腔医学毕业生的就业情况,提出相关口腔医学生就业教育对策,以期为进一步提升口腔医学生就业工作水平和
摘要:随着改革开放深化、市场经济发展、金融自由化趋势,我国商业银行理财业务规模不断扩大,理财市场规模突破28万亿。结合宏观经济增速放缓、央行持续降息、利率市场化进度加快、资本充足约束增强的背景,商业银行难以依赖信贷规模扩张以维持利润增速,为维持利润增量、持续提升盈利能力,商业银行对表外业务依赖度、重视度加剧。其中,个人理财业务因吸引优质客户、扩展业务规模。另一方面,伴随国民收入积累,国民财富保值增
摘要:随着信息技术的快速发展,“互联网+”教育模式为传统课程教学注入了新活力。针对金融数据分析与统计软件课程教学中存在的学时分配紧张、教材内容前沿性不足、理论实践脱节和课程考核方式单一等问题,依托互联网教育信息化平台,探索出将微视频教学、访问更新外部命令、混合式教学和项目式训练相结合以及构建多元智慧化过程性评价等多种现代化方法融入传统教学的新模式,在提升学习氛围和教学质量的同时,激发学生不断探索的
摘要:在全球化和信息化交织的背景下,新文科教育理念应运而生,强调跨学科融合、理论与实践并重以及创新能力的培养。然而,技能型高校的金融市场基础课程普遍面临内容过于理论化、教学方法缺乏多样性、评价体系过于片面等问题。研究表明,通过采取理论与实践并重、跨学科融合与创新、强化技能培养与职业导向等优化策略,可以促进学生的学习成效与就业竞争力。 关键词:新文科背景;技能型;金融市场基础课程;教学改革 中图
摘要:业财融合是企业管理模式发展的必然趋势,财务管理者在推进业财融合中发挥着重大作用。本文主要探讨了业财融合背景下传统财务人员转型的必要性,并以《红楼梦》“贾氏公司CFO”王熙凤的角度谈业财融合背景下财务管理人员应具备的素养,提出财务管理人员应从财务专业知识、业务理解能力、数据分析和价值挖掘能力、沟通与协作能力、战略思维与创新意识、持续学习与自我反思等6个方面做出提升,从而完成业财融合背景下从“管
摘要:随着机器人流程自动化(RPA)技术的迅猛发展,会计行业的工作模式和技能需求发生了深刻变化。本文旨在探讨RPA技术对职业技术会计教育的影响,并提出相应的教育改革策略。通过文献综述和案例分析,本文指出RPA技术不仅提高了会计工作的效率,还对会计人员的技能结构提出了新的要求。文章建议职业技术会计教育应加强数据分析、系统集成和战略决策等能力的培养,以适应未来会计职业的发展需求。 关键词:机器人流程
摘要:近年来,企业财务造假事件频发,严重侵蚀资本市场信任基础,其中恒大地产财务造假案因其规模之大、影响之深,成为全球资本市场关注的焦点。根据中国证监会调查,恒大地产在2019年至2020年间通过虚增收入、隐匿债务等手段系统性造假,累计虚增收入达5641亿元、利润920亿元,其违规行为不仅扰乱市场秩序,更暴露出我国财会监督体系在预防与遏制重大财务舞弊中的多重短板。本文旨在分析恒大地产财务造假的具体表
摘要:为适应新形势下政府采购的发展需求,本文从高校政府采购流程入手,对高校政府采购流程存在的普遍风险点进行分析讨论,并结合高校实际,就切实加强风险防控提出建议与对策,以期促进高校合法、合规地执行政府采购政策,最大限度地发挥财政资金的使用效益。 关键词:政府采购;风险;风险防控 中图分类号:F23 文献标识码:A doi:10.19311/j.cnki.16723198.2
摘要:本研究聚焦小额贷款公司,在多源数据融合的前沿视角下,深度挖掘公司现有可获取信息的价值,突破了单一数据源和主观判断的局限,创新性地运用数据融合概念和层次分析法,对各类数据进行系统的分类分层处理,提升了评分模型的科学性和准确性。紧密围绕小额贷款公司独特的业务特征,从数据级、特征级和决策级3个关键层面,筛选出一套实用的评价指标,并对指标权重、评价内容、评价标准和信息来源进行细致梳理与明确界定。通过
摘要:人工智能(AI)技术的广泛应用正在深刻改变高校教育生态,不仅优化了教学模式,也对高校教师的职责边界产生了深远影响。本文围绕AI技术对高校教师责任的泛化现象展开探讨,首先分析了AI在高校教育中的应用现状,指出其在智能教学、自动评分、数据分析等方面的作用。随后,本文进一步剖析AI技术导致高校教师责任泛化的主要表现,包括技术适应压力增加、伦理监督职责加重、教学决策权弱化及非教学性事务负担加重等问题
摘要:中华民族迎来了从站起来、富起来到强起来的伟大飞跃。究其原因,不仅仅有物质上的不断丰富,更主要的是精神上的不断满足,特别是文化上的自信自强。文化自信自强是我国根据文化建设规律作出的重大理论与实践创新,是新时代推动中国式现代化建设的必然要求。从学理上探析文化自信自强的理论逻辑,即扎根于博大精深的中华优秀传统文化,来源于闪耀真理光芒的马克思主义理论,依托于中国特色社会主义建设的伟大成就。以文化自信
摘要:本文从社会主义文化强国建设的视角,探讨了民办高校校园文化建设的四大转变。研究发现,在新时代背景下,民办高校校园文化建设面临着从单一功能向多元融合、从模仿复制向特色创新、从被动接受到主动引领、从封闭保守向开放包容的转变。这些转变既是社会主义文化强国建设的必然要求,也是民办高校自身发展的内在需要。本文通过分析这些转变的内涵、动因及实施路径,为推进民办高校校园文化建设提供了理论指导和实践参考。
摘要:中华优秀传统文化内涵丰富、体系完备,具有思想观念、人文精神、道德规范3个方面的精华内容。新时代新征程,中华优秀传统文化拥有个体、民族、人类3个维度的当代价值;应从始终坚持“两创”方针、将中华优秀传统文化融入教育和日常生活3个方面,传承与创新中华优秀传统文化,激发其时代活力,激活其内在生命力,拓展其国际影响力,实现新的文化使命。 关键词:新时代;中华优秀传统文化;传承创新 中图分类号:D9
摘要:文章旨在深入探究中国经典经济学中“德本财末”核心经济理念所蕴含的德育意蕴。通过对该理念的历史溯源、发展脉络和内涵解读,详细阐述了其德育思想在现代教育体系中的实践价值及其在现代社会中的应用价值,揭示了“德本财末”理念在培养个体道德品质、塑造社会价值观以及推动经济可持续发展方面的重要作用。 关键词:中国经典经济学;德本财末核心理念;德育意蕴 中图分类号:D9 文献标识码:A
摘要:马克思在《资本论》中关于利润率下降规律的表述揭示了在资本主义生产方式的持续演进中,资本的有机构成,即不变资本与可变资本的比例结构,会随着资本积累的过程而发生改变,这种改变,直接影响了资本家的利润率,使其呈现出一种下降的趋势。当今时代深入探究这一规律不仅有助于深入剖析资本主义经济制度的基本矛盾,同时它也为我们理解全球经济格局的深刻变动提供了坚实的理论支撑。最后,利润率下降规律为当代政治经济学的
摘要:《中华人民共和国劳动合同法》(以下简称《劳动合同法》)是明确劳动合同双方当事人的权利和义务,保护劳动者合法权益的一项基本法律。然而,《劳动合同法》自实施以来,尚存在一些不完善的条款。文章分析了无固定期限合同条款、试用期条款、竞业限制条款、无效合同条款、劳动合同解除条款的不足之处,并提出了完善这些条款的解决方案。 关键词:劳动合同法;条款;不足;完善 中图分类号:D9 文献标识
摘要:2024年,党中央为推进教育强国建设,作出“两重”“两新”建设的重大战略部署,大力支持高等教育提质升级。在此背景下,高校基建工程作为人、财、物高度集中的关键领域,容易成为违纪违法案件的高发地带。加强高校基建领域廉政体系建设是维护高校稳定秩序、助力其行稳致远的必要保障。本文以某高校的实际案例为基础,从组织、制度、教育、监督体系建设为切入点,对高校基建领域廉政防控体系建设进行了深入的对策分析。
摘要:国有企业是我国国民经济的重要支柱,是维护国家经济安全、保障和改善民生的重要保障。做好纪检监察工作对于促进国有企业高质量发展有着至关重要的影响。本文结合笔者所在单位在纪检监察工作中的实践经验,从强化“四责协同”、加强廉洁教育、深化廉洁风险防控、精准执纪监督以及强化执纪审查质效等5个方面,探讨国有企业纪检部门工作方向和具体措施,以期为国有企业纪检监察工作提供有益启示和参考。 关键词:国有企业;
摘要:本研究聚焦于国有企业形势政策教育培训这一重要议题,深入分析了其在助力企业战略实施、增强员工凝聚力以及提升综合素质等方面的重要意义。通过对当前国有企业形势政策教育培训现状的剖析,揭示了存在的问题,进而从优化内容、完善评估机制、打造师资队伍、建立资源共享机制等方面提出对策,旨在帮助国有企业更好地开展形势政策教育培训,提升企业竞争力,推进企业高质量发展和现代化建设,服务国家和地方经济建设和社会发展
摘要:生物医药科研领域作为科技创新的核心驱动力,其进步对经济增长与社会发展具有重大意义。生物医药行业的创新高度依赖科研人员的积极性,个人所得税优惠政策通过调节税负水平直接影响科研人员的实际收入及创新动力。基于2023—2024年最新政策动态,系统分析我国生物医药科研人员个人所得税优惠政策对人才激励、产业创新及区域发展的三重影响。研究发现:税收优惠通过降低科研人员实际税负率(平均降幅达7.2%)显著
摘要:本文聚焦艺术专业人才意识形态阵地建设,立足我国加快教育现代化、建设教育强国的重大决策部署,围绕德艺双馨的新时代人才要求,系统分析国内高校艺术类专业大学生思想政治教育困境,重点探讨高校深化艺术类专业大学生思想政治教育的必要性和实施路径,为进一步探索和完善艺术与思想政治教育的融合发展提供支撑。 关键词:艺术教育;思想政治教育;融合发展 中图分类号:G4 文献标识码:A
摘要:本文基于文献分析法、归纳法等方法,对课程思政与思政课程协同育人的内涵、现状、困境及对策进行了深入探讨。文章首先梳理了课程思政与思政课程协同育人的研究现状,阐释了相关内涵及其必要性;其次总结了当前高校课程思政与思政课程协同育人的成效及其面临的困境;最后从育人主体、育人客体、育人载体的角度提出了相应的对策与建议。本研究旨在为推动高校课程思政与思政课程协同育人提供理论参考和实践指导。 关键词:课
摘要:伴随大数据和信息时代的加速发展,网络育人“共同体”建设面临前所未有的机遇和挑战。本文首先对网络育人“共同体”的内涵进行了探讨,之后深入分析了网络育人“共同体”建设的重要作用、发展现状及趋势,指出基于手机终端的社交媒体网络育人“共同体”、个性化和互动较为频繁的平台将会是未来的发展方向。本文还给出了广东机电职业技术学院经济贸易学科的育人“共同体”发展范式,并给出具体实践路径,对于网络思政育人的具
摘要:医药产品导论是面向经贸管理专业学生开设的跨专业OBE课程,该课程的设立有利于培养优秀的复合型医药学人才。从课程内容和考核方法两方面进行了改革和实践,以期符合OBE课程的教学要求。在课程中设置了多项课内活动,培养了学生的综合能力。教师对学生参与课内活动的表现进行评分,替代传统的书面阅卷评分。新的考核方式能够有效评价学生的能力,成绩评价体系也更加公平公正。该课程的教学经验和教学成果为其他跨专业O
摘要:本文从培养体制与政策、培养管理、导师监督、研究生自我监督四个方面分析目前我国药事管理研究生多学科交叉培养存在的问题。提出需要做好顶层设计、优化多学科交叉的课程体系、扩宽研究生招生渠道、优化导师组成和评价体系以及鼓励研究生主动加强创新意识力等多个建议。本文以小见大,对各高校及研究院所在多学科交叉研究生培养方面提供思路。 关键词:多学科交叉;研究生培养;药事管理学 中图分类号:G4
摘要:针对教育部关于现代职业教育作出一系列指示、要求与通知,明确注重新时代大学生理论知识、技术技能、职业素养、个人品德的培养,实现深度产教融合。以通号技术专业为例,融合职业教学目标,结合产业岗位需求,以“岗课赛证思”助力“产教融合”为导向,从教学组织、资源、方法、评级体系等多角度探索教学教法新模式,旨在提高学生的技能掌握度、职业竞争力、岗位适应性,助力学生成为复合型高素质技术技能人才。 关键词:
摘要:“四新”建设,即新工科、新医科、新农科、新文科的提出,为我国高等教育的创新发展指明了方向。高校微专业建设作为高等教育的重要构成部分,凭借其灵活性、针对性强的特性,成为响应“四新”建设要求、培育未来社会所需复合型人才的关键途径。本研究深入探寻“四新”视阈下高校微专业建设路径,通过剖析“四新”对高校微专业建设的导向作用,探究建设原则,提出兼具可操作性与前瞻性的策略建议,旨在为高校微专业建设提供理
摘要:课程评价体系的导向会直接影响教学效果。本文以广告策划与实务课程为例,探讨在思政教育视角下的课程评价体系优化方案。研究分析了现有评价体系的构成,并从课程目标设定、教师教学评价方式及学生评价体系3个方面提出调整策略。通过构建“知识—能力—素养”培养模式、完善教学评价机制和采用多维度动态评价方法,探索课程思政在应用型课程教学实践中的改革方式。研究内容可为高校相关课程的评价体系改革提供参考。 关键
摘要:新工科人才是推动技术进步的主动力,更是社会发展的核心支撑,而工程师的社会责任感直接影响着技术应用的伦理合理性、可持续性以及社会影响力。通过分析工科研究生社会责任感的内涵及能力要素,结合当前工科研究生社会责任感培养中面临的困境,研究提出从优化教育体系、深化校企合作、构建社会支持与激励机制等实施策略,促使工科研究生真正从责任意识到责任行动的转变,使其具备在复杂社会技术环境中践行工程伦理、推动科技
摘要:定制班作为应用型本科高校转型发展深入探索的重要环节,对其建设现状开展调查研究很有必要,基于调研本文对应用型本科高校定制班建设现状及成效进行了概括阐述,同时也发现定制班存在建设目标不够高度统一、人才培养与岗位需求对接不够精准、教学质量保障体系不够健全、运行经费得不到保障等问题。针对这些问题,提出完善配套政策、优化培养方案、健全质量保障体系、校企双方共同付出、定制班自身创收经费等改进建议,以期有
摘要:加强河湖管理范围内建设项目(以下简称涉河建设项目)管理,关系到防洪安全、河势稳定、生态安全,是全面推行河长制湖长制、加强河湖管理保护的重要内容。本文以涉河项目监管为主题,深入探讨了涉河项目监管的现状、问题与对策。开篇详述了涉河项目监管的背景与意义,进而剖析了当前监管存在的诸多问题,涵盖技术审查标准缺失、水利规划法规滞后、人水争地矛盾尖锐、项目审批失范等方面。随后针对性地提出了一系列切实可行的
摘要:本研究以长三角一体化为背景,探讨土木建筑类职业教育对口合作的新路径。通过对长三角地区土木建筑类职业教育的现状及问题进行分析,提出了一系列针对性的解决方案和发展建议,以期推动和提升长三角地区土木建筑类职业教育的协同发展。 关键词:长三角一体化;土木建筑;职业教育;对口合作;新路径 中图分类号:TB 文献标识码:A doi:10.19311/j.cnki.1672319
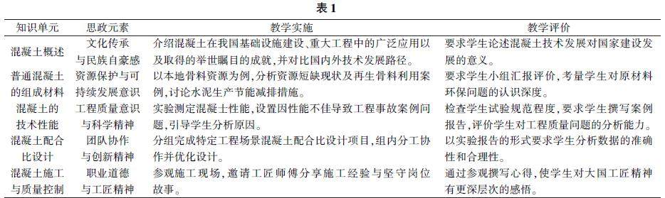
摘要:随着高职教育的快速发展,思政教育在高职院校中的地位愈发重要。本文将思政教育融入专业课程,以高职院校建筑材料课程为例,通过分析建筑材料课程的特点和思政教育的内涵,提出将思政元素有机融入课程教学的方法,以培养具有良好职业道德、创新精神和社会责任感的高素质建筑专业人才,同时也为高职院校的土建类专业课程思政建设提供参考。 关键词:高职院校;建筑材料;课程思政;思政元素 中图分类号:TB
摘要:随着教育理念的不断更新和社会对高素质应用型人才需求的日益增长,基于成果导向教育(OBE)理念的课程教学模式改革成为高等教育发展的重要方向。鉴于此,本文基于OBE理念,探讨最优化理论与方法强化实践教学的必要性,并分析OBE理念在课程教学中的应用价值。最后,提出“校内校外”协同、“三个课堂”联动和“线上线下”融合的“二三二”实践教学模式优化策略。以期为培养适应社会需求的高素质人才提供有力支持。
摘要:本研究旨在构建测量技术课程混合式教学模式,对比传统教学模式优劣。借助混合式教学模式,重构教学模块,构建在线课程,优化教学设计,重设考核方式,并进行实施。结果表明:线上线下混合式教学模式的实施不仅提高了学生学习的积极性与参与性,也提高了学生基于信息化载体解决问题的兴趣,促进师生、生生之间的互动与合作;其相对于传统教学模式教学效果显著,由期末分项成绩统计得出,线上线下混合式教学模式下的班级仪器操
摘要:随着我国信息技术的快速发展,信息网络的应用也已分布在国民经济各个领域,尤其是在教学教育方式上的体现尤为突出。高校课程肩负着培育全面发展人才的重要使命,是思想教育与专业知识有机融合的统一体。将课程思政教育融入其中,对达成“立德树人”这一核心教学目标具有重要推动作用。固废建材制备技术创新与实践课程是商洛学院资源循环科学与工程专业的专业基础课,在课程教学中充分运用现代信息技术,并融入课程思政教育元
摘要:可编程控制技术课程作为工业机器人技术等专业的主干课程,在学生实习及就业岗位中涉及应用最多,伴随着我国制造业向高端化、智能化地快速推进,教师占绝对主导地位的传统教育模式已不适合课程的学习。本文针对课程实际和学生实情,提出以黄炎培职教思想为指导,以BOPPPS理念为出发点,以项目为载体,搭建师生新型课堂共处模式,让学生成为课堂主角。实践证明,课程教学改革后教学效率显著提高,学生的职业素养技能有了