初中道德与法治是义务教育阶段的思政课,是落实立德树人根本任务的关键课程。如何上好初中阶段的道德与法治课,在课堂教学中要做到“三高”:高清有效的目标、高远辽阔的情境、高度参与的活动。上好初中道德与法治课,为处于“拔节孕穗期"的青少年注入营养、固本培元。 一、高清有效的目标 在初中道德与法治课中设定清晰目标,培育学生的良好品质与法治观念意义深远。教学目标要围绕《义务教育道德与法治课程标准(2022
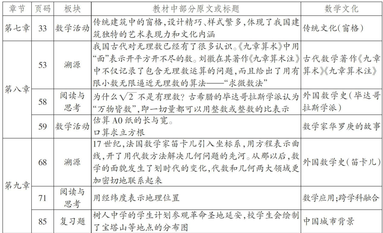
【摘要】新教材的使用让发掘数学文化内容以及如何将其应用在课堂教学中,成为值得教 师关注的问题。基于人教版七年级下册数学新教材中的数学文化内容,呈现两个具体的教学 案例,以此提出数学文化教学实践中存在的问题与改进策略。【关键词】人教版;七年级下册新教材;数学文化;教学案例
【摘要】数学“五育融合”是指在传授数学知识、发展学生数学能力的过程中,有意识地将数学同德、智、体、美、劳有机融合,以实现对学生的全方位培养。有效、高效乃至卓效地实施数学“五育融合”,应做到以下几点:融之有"基”,高瞻广视揽全局;融之有“道”,互利多赢共发展;融之有“依”,抓“纲”扣“本”重学情;融之有“术”,开源挖潜引活水;融之有“方”,殊途同归强质效。
【摘要】传统椭圆教学往往“定义先行、方程先现”,致使学生难以真正理解其几何本质。这里结合新课标对核心素养提出的要求,围绕“生成视角”,将椭圆及其标准方程的教学过程划分为“实操—映照—演绎—转化"四个阶段,让数学概念“活”在课堂中、“长”在活动中、沉淀在理解中。
【摘要跨学科主题教学设计以教学主题的发现与凝练、核心问题的提取与分解、教学内容的选择与整合、教学过程的设计与实施为路径,环环相扣,指向真实性问题的解决,通过呈现完整的跨学科学习路径,建立基础课程模型,以一线跨学科案例设计为切入口,加深主题设计的理解,探索跨学科学习的有效落实。
【摘要】“教—学—评一致性”是落实历史学科核心素养的重要抓手,是课堂教学的应有之义,但在实际教学过程中仍存在教师的教与学生的学脱节、教学与评价不匹配的问题。以初中历史七年级上册第一单元第2课《原始农业与史前社会》为例,基于“教—学—评一致性”的视角,对教学目标、评价任务、教学活动进行探索,形成“素养导向、目标引领、任务驱动、活动体悟、作业提升”的育人路径,提升历史学科教学的效能,落实立德树人根本任务。
《国务院办公厅关于新时代推进普通高中育人方式改革的指导意见》指出,要积极探索基于情境、问题导向的互动式、启发式、探究式、体验式等课堂教学方式,提高课堂教学效率,提升学生的学习能力。“5E"教学模式源自美国生物学课程研究(BSCS),其理论根基是建构主义学习理论与探究式学习理论。“5E”教学模式以情境为基础,以问题为导向,采用启发式、探究式和体验式教学方法,旨在落实学科素养,推动育人方式的变革。在高
随着新课程改革的不断深入,提高学生的阅读素养成为教师深思的重要问题。任务驱动阅读法是以建构主义为理论依托的阅读方法,对于引导学生的思维进阶、激发学生的学习动力、提高课堂效率、提升学生的阅读素养等方面都发挥着非常重要的作用。下面以课文《老山界》为例,从任务驱动、实施过程、反思评价方面探索任务驱动阅读法在初中语文阅读教学中的运用策略。 一、运用策略 (一)课前准备阶段:任务预设 任务驱动阅读法在
初中文言文教学在培养学生语言素养、文化传承意识等方面有着重要作用。然而,由于文言文与现代生活距离较远,学习过程中,学生常对文言文的重点、难点、易忘点、易错点及拓展点理解不透,因此,教师需要结合学生学情特点,采用科学、灵活的教学方法,帮助学生突破学习障碍,提升学习效率。 一、重点:强化理解,夯实基础 初中文言文的重点内容包括实词、虚词的含义与用法,特殊句式的结构和翻译等,这些是学生理解文言文的基
在教育改革持续推进的时代背景下,新课程标准对语文教学提出了更全面的要求,其核心在于着重培养学生的语文核心素养,推动语文教学向更高质量、更具深度的方向发展。“少教多学”理念倡导教师主动转变传统教学方式,给予学生自主学习空间,充分激发学生学习的主动性与创造性;“教—学—评”一致性强调学习目标、学习过程与学习评价三者紧密相连、协同共生。《驿路梨花》一文有着精妙的构思、深邃的主题以及丰富的文化内涵,下面以
推理在数学中具有重要的地位,而发展学生的推理能力是数学教学的重要任务之一。在实际教学中,有些教师可能更多地在“图形与几何”领域培养学生的推理能力,而忽视了在"数与代数”领域对学生推理能力的培养。事实上,“数与代数"领域存在大量可以培养学生推理能力的素材,如果一线教师能够加以重视并在“数与代数”领域的教学中进行引导,对学生推理能力的发展至关重要。《义务教育数学课程标准(2022年版)》(以下称“新课
【摘要】以“氢氧化钠”为教学主线,在生活小能手、造纸小助手及环保小卫士三大主题式教学情境中,注重启发式、互动式、探究式教学,引导学生自主学习探究。渗透复习课知识网络构建方法的同时,引导学生树立宏微结合、主题式复习的化学学习理念。主题式复习有助于构建各知识之间的相互关联,促使化学学科核心素养的落地,充分发挥化学课程的育人功能。
【摘要】新时代背景下的学前教育要与时俱进,既要顺应儿童自然发展规律,又要将儿童的发展纳入社会发展的轨道。红色基因是中国共产党在革命建设和改革中,形成的一系列革命精神和优良传统的文化基因,蕴含着丰富的教育价值,将红色基因融入学前教育中,既能创新学前教育形式、丰富学前教育内容,又能有效地引导儿童学习优秀思想和行为,接受红色文化的熏陶。
【摘要]前识字教育符合幼儿认知发展规律,是文化传承的重要途径,具有减缓幼小衔接坡度的现实价值。通过环境渗透、游戏化教学、图书材料运用及生活实践等方式,可有效实现“前识字”目标。
由谢虎成和郭元祥提出的U型教学模式,能更好地帮助学生内化书本知识、还原知识形成的过程,有效达成深度学习的目标。它聚焦高阶思维能力的培育,有助于更好地发展学生的地理学核心素养。该模式有三个必不可少的阶段:“下沉”"潜行"和“上浮”(见图1。“下沉”是指基于地理学科核心素养设计解密情境,调动学生的学习主动性。“潜行"是指遵循学生的认知规律,设计逐层递进的学习任务,以问题链引导学生积极思考,主动参与实践
【摘要]选取近几年高考试题中作用机制表述类典型试题进行整理并归类探析,根据学生在面对作用机制表述类试题时的常见问题表现,引用CER框架结合试题情境基于问题导向、任务驱动对试题进行推理论证,构建论证模型,并呈现规范作答,帮助学生攻克高考复习中畏难点的同时,提升学生的逻辑推理能力以及语言组织表达能力,发展学科核心素养。
2024年物理新课标卷第26题:一质量为m 、电荷量为 q(q>0) 的带电粒子始终在同一水平面内运动,其速度可用图1所示的直角坐标系内一个点 P(vx,vy) 表示, vx,vy 分别为粒子速度在水平面内两个坐标轴上的分量。粒子出发时 P 位于图中 Γa(0,v0) 点,粒子在水平方向的匀强电场作用下运动, P 点沿线段 ab 移动到 b(v0,v0) 点;随后粒子离开电场,进人方向竖直、
初中道德与法治评析题在学业水平考试中分值偏高,需要学生根据所学知识,结合题自给定的情境进行评析。学生作答时常因概念模糊或分析不全面而造成得分率偏低。笔者结合教学实践,将评析题分为道德类、法律类、道德与法律结合类三种类型,并分别探讨其命题特点与解题技巧,以提高学生答题的正确性和条理性。 一、评析题的命题特点 评析题的命题坚持知识性与价值性相统一的特点。通过设计能够引起学生情感共鸣的情境,设置引导