农业教育 | 中职学校涉农专业数字技能人才培养的挑战与对策研究
农业教育 | 中职学校涉农专业数字技能人才培养的挑战与对策研究
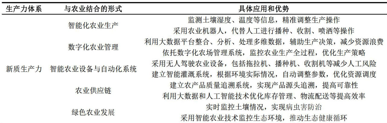
摘要:基于农业新质生产力加快发展大背景,涉农中职学校面对农业产业数字化发展的新形势、新需求,要聚焦人才链建设,以人才培育赋能农业新质生产力。以广西玉林农业学校为例,提出中职涉农专业数字技能人才培养三对策,即锚定“智慧农业”,精准制定中职学校涉农专业“‘三农’引领、三层合一"数字技能人才培养目标;对接“数字转型”,打造“精准对接、五环联动"数字技能人才培养的数字教学新生态;聚焦“能力产出”,构建“数字赋能、三维共进”数字技能人才社会服务能力提升路径,培养既具备涉农领域专业综合技能,又掌握信息技术的复合型数字技能人才,为“智慧农业"“农业农村现代化"提供强有力的人才支撑。