摘要:信息化技术的快速发展重构了企业销售成本管理的逻辑。传统管理模式存在数据割裂、响应滞后等问题,导致采购、物流及营销环节成本增加。本研究基于大数据、人工智能等技术框架,提出动态化、智能化的创新路径:通过构建全渠道数据中台,实现供应链、客户行为与市场波动数据的实时整合,从而优化成本预测与决策。实践表明,信息化工具的应用,能够使企业销售成本偏差率降低,资源配置效率得到有效提升,技术赋能下的流程再造与组织协同是构建成本竞争优势的核心要素,为数字经济时代企业降本增效提供了方法论支撑。
摘要:本文探讨了企业档案管理系统的创新应用方向,旨在提升传统档案管理的智能化和知识化水平。针对传统档案管理方式效率低、存在信息孤岛和知识挖掘不足等问题,本文以集团型企业为研究对象,提出数字档案系统建设的创新路径:通过AI(人工智能)技术实现档案智能化应用,依托知识图谱建立档案关联关系,并利用大数据、大模型技术实现知识可视化、智能检索及智能报告生成等功能。研究表明,创新应用能够显著提升企业档案管理水平,为企业战略决策和知识管理提供有力支持。
摘要:本研究聚焦数字经济浪潮下预算成本核查领域的变革,剖析数字经济对预算成本核查的影响,构建创新模式并提出应用策略,旨在助力企业提升预算成本管理水平,适应数字经济时代发展需求,实现降本增效与可持续发展。
摘要:提振消费是当前中国经济发展面临的重要任务,关乎经济增长与民生改善。为了确保研究的科学性、全面性和深入性,本研究综合运用多种研究方法,从内在逻辑与实践路径双重维度展开系统研究:首先,解构DeepSeek提振消费的三大内在逻辑;其次,基于典型案例分析其在消费场景的实践路径;最后,针对技术应用中的治理挑战提出应对策略,为人工智能驱动消费高质量发展提供理论参考与实践借鉴。
摘要:随着数字经济的快速发展,AI技术深刻地改变着传统农业的生产方式和营销模式。本文系统分析了AI技术在农产品营销领域的应用现状,包括精准营销、价格预测、品牌推广等典型场景,并深入探讨了当前AI技术促进农产品营销面临的数据质量、技术适配性、成本投入等核心问题。在此基础上,从数据标准化、创新定制化应用、成本分担三个维度提出了针对性的应对策略,旨在推动AI技术与农产品营销的深度融合,助力农业数字化转型和乡村振兴战略实施。
摘要:生成式人工智能(AIGC)掀起的新一轮前沿科技领域创新,是推动数字经济创新发展的重要引擎,跨境电商产业作为新质生产力的代表性产业,实现高质量发展至关重要。对于跨境电商企业,尤其是中小企业来说,AIGC对内容生产的方式变革,对业务场景的应用创新,将大大提升运营效率,降低运营成本,优化客户体验,推动企业向高质量发展转型。本文从企业视角出发,探讨如何将AIGC应用于具体业务的路径,并识别在技术应用过程中的挑战,提出相应的对策建议。
摘要:全球经济转型进程中,数字经济凭借自身特有的技术及模式优势,转变成推动经济结构变革、激发发展动能转换的关键力量。本文采用理论分析、案例研究方法,探讨数字经济在经济转型中起引领作用的核心机制,分析数字经济引领经济转型所面临的挑战,并提出相应的对策建议,以期达成数字经济与经济转型协调发展的目标。
摘要:在数字经济加速演进背景下,数字金融成为推动区域科技创新与高质量发展的重要力量。本文基于2011—2022年中国31个省级地区的面板数据,构建固定效应模型实证检验数字金融对区域创新效率的影响机制,并重点聚焦河南省在全国格局中的表现与作用,提出推进数字金融基础设施建设、强化“金融 + 科技”融合、推动区域协同发展等对策建议,为河南省提升区域创新能力提供理论支撑与实践启示。
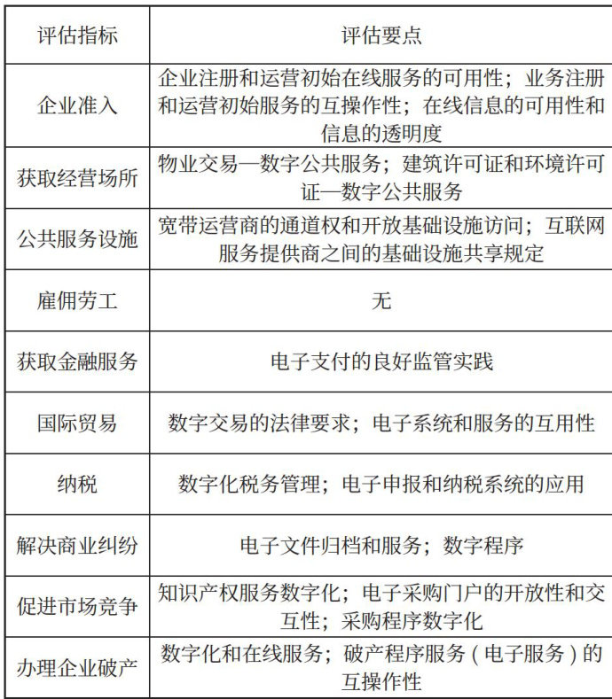
摘要:良好的营商环境是一个国家或地区经济软实力的重要体现,越来越受到各级政府重视。随着数字经济的快速发展,上海打造一流数字营商环境不断取得新突破。本文从数字设施、数字市场、数字政务和数字司法环境等方面分析了上海在数字营商环境建设中取得的成效,对存在的问题进行深入分析,并给出了对应解决措施。
摘要:文化产业作为一种特殊的经济形态,近年来展现出强劲增长态势。尽管我国的文化产业消费经济效益大幅增长,但在其发展过程中,仍存在一些问题。因此,通过分析文化产业消费经济效益的现状、趋势及现存问题,提出依托“互联网+”、响应新时代消费趋势、整合媒体资源及增进用户交流等优化对策,旨在推动文化产业消费经济效益持续提升。
摘要:在经济全球化背景下,跨境电子商务和第三方物流企业迅猛发展。本文以跨境电商物流企业为研究对象,利用ISM-AHP分析方法,建立跨境电商选择第三方物流企业的影响因素指标体系,并进行层级划分与权重排序,分析得出企业的战略选择和物流服务水平是跨境电商物流企业核心竞争力的重要影响因素。
摘要:在当前市场竞争日趋激烈的时代背景下,中小制造企业所面临的外部竞争压力逐步加剧,而受到自身技术能力、营销理念、服务意识等因素的影响,中小制造企业所生产的产品及提供的服务存在同质化严重的问题,因此无法提高自身核心竞争力,实现稳健与持续发展。品牌塑造是解决这些问题的重要路径,中小制造企业需要着力提升自身品牌溢价水平,保障自身经营发展效益。基于此,本文分析了影响品牌溢价能力的几大因素,并从研发端、生产端、市场端、供应链以及组织能力几个方面,深入分析了重构价值链促进中小制造企业品牌溢价能力提升的可行性策略,旨在突出品牌优势、提高品牌知名度、增强消费者对品牌的认同度,从而提高中小制造企业的盈利水平。
摘要:在深化房地产行业改革的大背景下,房地产业经历着翻天覆地的变化,经营管理策略也随之步入关键转型期,固守既有的传统模式已然无法满足快速演化的市场环境需求。为增强市场竞争力与适应能力,房地产企业面临战略转型。综合运用现代化管理概念与技术工具,不仅可使资源得以高效配置,也能有效提升房地产企业运营效率和客户满意度,从而为房地产企业在激烈的市场竞争中赢得持续的增长动力。本文研究了房地产企业经营管理模式的战略转型策略,旨在为房地产企业的高质量发展提供有益参考。
摘要:随着经济快速发展和市场竞争的日益激烈,小微企业作为创新创业的重要力量,其信贷业务在促进就业和推动经济增长方面具有重要作用,但也面临着一系列风险,如信用风险、市场风险和操作风险等。因此,商业银行需要采取有效的风险管理措施来降低这些风险并保护自身利益。本文通过对商业银行小微企业信贷业务风险特征进行深入研究,构建了全面的信贷业务风险管理框架,并提出具体的实施建议,为商业银行和相关从业人员提供指导和参考,提高小微企业信贷业务的风险管理水平。
摘要:在互联网技术迅猛发展与移动设备广泛普及的时代浪潮下,电商直播作为一种新兴购物模式异军突起,深刻重塑着人们的消费习惯。抖音直播电商凭借实时互动性、内容丰富性以及个性化推荐等独特优势,吸引了海量消费者参与其中。然而,直播购物在给人们带来便捷与娱乐体验的同时,也存在冲动性购买的风险。本文聚焦抖音直播场景,深入剖析消费者冲动性购买的驱动因素,并基于研究结果提出具有针对性的商业启示,旨在为抖音直播电商的可持续发展提供理论支撑与实践借鉴。
摘要:在短视频平台快速发展的背景下,品牌植入成为企业内容营销的重要策略。本文从传播形式、心理机制与实证研究出发,探讨短视频平台中不同品牌植入方式对消费者购买意愿的影响路径。研究发现,品牌植入的自然程度、与内容的契合度以及KOL的信任属性,是影响用户感知价值与行为决策的关键因素。同时,互动参与和社交认同机制在用户转化中发挥了积极的中介作用。本研究为企业品牌营销提供了策略优化建议。
摘要:本文聚焦数字经济时代普惠金融的发展,深入探讨其市场营销创新策略。通过分析数字经济给普惠金融带来的机遇与挑战,阐述当前普惠金融市场营销的现状与问题,进而提出一系列基于数字技术的创新营销策略,旨在提升普惠金融的服务质量与覆盖范围,促进金融公平与可持续发展。研究表明,借助数字经济的力量,创新市场营销策略,是普惠金融实现突破式发展的关键路径。
摘要:为了推动高分子材料的市场接纳度,实现材料开发投入与产出的有效平衡,高分子材料制造企业需要采取有效的市场营销策略,拓展营销的深度与范围。本文以新媒体为背景,分析了高分子材料制造企业的市场营销现状,梳理了市场营销面临的困境,针对性地提出了新媒体背景下可行性市场营销策略,旨在利用数字化营销模式,实现精准内容营销、拓展客户来源、打造垂直营销体系、优化增值服务,为高分子材料快速进入市场赋能。
摘要:本文聚焦4C营销组合策略在医药行业的应用,深入剖析消费者、成本、便利、沟通四大要素与医药行业特性的契合之处,详细阐述其在医药产品推广、服务优化等环节的具体应用模式,同时直面应用过程中遭遇的挑战并提出针对性解决对策,旨在助力医药企业提升市场竞争力与服务质量,从而促进医药行业持续健康发展。
摘要:随着全球医疗器械市场的快速发展,专利授权已成为医疗器械企业开拓国际市场的关键因素。本文全面剖析专利授权对医疗器械企业在国际市场拓展过程中的多维度影响,以及这一过程中遭遇的挑战。在此基础上,进一步提出一系列针对性策略建议,以期为医疗器械企业利用专利授权途径,更有效地进军国际市场提供坚实的理论依据与实践操作指南。
摘要:在社会经济发展速度不断加快的形势下,无论是人们的日常生活,还是各行各业的生产与发展,都离不开电力资源的支持。在电力企业的电力营销工作中,电费回收是一项非常基础的工作,具有涉及范围广、实施难度高、综合性强等特点,在客户用电需求动态变化的背景下,电费回收工作中面临的风险因素也越来越多。本文针对电力营销中电费回收风险的控制措施进行了详细分析,旨在借助科学有效的风险控制措施推进电力营销工作高效开展,为电力企业的高质量发展提供助力。
摘要:在全球化竞争日益加剧的背景下,通讯连接器行业面临巨大挑战与发展机遇,高效销售团队管理成为企业获取竞争优势的关键。本文聚焦通讯连接器行业特点和市场现状,探讨了高效销售团队的特征、建设策略及其在该行业的应用。通过案例分析,评估管理策略的实际效果,提出绩效提升的有效方法,为通讯连接器行业的销售团队管理提供实践指导和理论参考。
摘要:随着业财融合理念的深入,保险行业应全面认识到其在全面预算管理中的重要意义,要尝试从业财融合的角度出发,对全面预算管理进行持续优化,以提升财务管理的整体水平。本文阐述了业财融合视角下保险行业全面预算管理的意义,分析了保险行业全面预算管理存在的问题,提出了业财融合视角下保险行业全面预算管理策略,旨在为保险行业提供有益的借鉴。
摘要:随着市场竞争日益激烈,企业所面临的环境也更加复杂多变,因此企业在经营管理中如何保障市场前瞻性、实现精细化管理成为核心要务。全面预算和商业计划书作为企业战略落地的重要工具,其重要性日益凸显,而深度理解二者之间的关联性和区别,对企业做好全面预算管理及科学制定商业计划书具有重要意义。因此,为进一步提高企业市场核心竞争力,本文围绕全面预算与商业计划书的关联性与区别进行了深入分析,提出了其在企业发展中的应用对策,从而推进企业战略的有效实施,助力企业实现高质量发展。
摘要:本文围绕信息化背景下固定资产管理内部控制的实施路径展开研究。文章首先明确固定资产管理的内涵及其在企业管理中的意义,结合信息化发展趋势,分析其管理模式的变化特点;接着指出当前在平台建设、数据精度、流程规范与人员能力等方面存在的控制难题;在此基础上,提出信息化条件下优化固定资产管理内部控制的路径,为企业优化固定资产内部控制体系提供理论支撑与实践参考。
摘要:自智慧建造技术兴起以来,工程建设行业数字化进程稳步推进,已实现BIM模型深度应用、物联网设备实时监控等场景落地。但传统招投标模式在技术融合度、跨主体协同效率及动态监管能力上的短板日益凸显,构建全流程数字化协同管理机制已势在必行。本文基于智慧建造技术背景,深入探讨了招投标流程重构路径,以期为工程建设行业数字化转型提供理论支撑。
摘要:本文深入探讨了国有企业(以下简称“国企”)在工商管理领域对科技创新的推动作用,分析了国企工商管理与科技创新之间的互动关系,指出了当前国企在科技创新方面存在的问题,并在此基础上提出了一系列应对策略,讨论了实施这些策略的保障措施,展望了国企工商管理在科技创新中的未来发展趋势。通过这些措施,国企可以更好地激发科技创新活力,提升核心竞争力,为国家的科技进步和经济发展作出更大贡献。
摘要:本文探讨了精益管理在燃气行业中的应用与创新驱动,分析了燃气行业的运营特点及精益管理理念的适配性。通过详细阐述精益化在生产运营、供应链、客户服务和安全管理中的应用,本文强调精益管理在提升效率、减少浪费和确保安全方面的潜力。文章还讨论了技术、资金壁垒、管理惯性及政策不确定性等挑战,并提出分阶段实施、人才培养与政策协同等解决方案,为燃气企业提升运营水平提供了实践参考。
摘要:随着市场竞争日益激烈,人力资源管理日趋精细,薪酬激励已成为茶企提高员工工作积极性,实现人力资源优化配置的重要路径。本文对茶企薪酬激励的基本概念和原则进行探讨,对其在茶企发展中的重要作用进行分析,并提出了设计合理的薪酬结构、确保薪酬体系的公平性和竞争性、建立奖金和股权激励机制、实施全面的福利政策和建立有效的绩效管理体系的具体应用,对充分调动员工工作积极性,提高劳动生产率,促进茶企在市场竞争中持续发展具有重要意义。
摘要:在当前复杂多变的市场竞争环境下,企业资源配置的效率和质量,直接影响其核心竞争力。本文聚焦企业运营中的资源配置和成本管控进行深入研究,解读了当前企业运营中资源优化配置与成本控制的难题,进而坚持问题导向提出了相应解决对策,促进了企业资源配置方案的优化,提高了企业成本控制效果,从而助力企业在激烈的市场竞争环境中实现稳定发展。
摘要:随着我国国有企业(以下简称“国企”)改革进入深水区,传统的统一考核机制已难以准确衡量不同国企的资本配置效率。而“一企一策”考核机制却能基于企业实际情况,制定差异化的考核指标,实现国企差异化发展。研究中先对“一企一策”考核机制内容和特点进行概述,再分析国企资本配置效率在该考核机制下的机遇和挑战,最后提出国企在“一企一策”考核机制下资本配置效率提升的改进建议。
摘要:国有企业实体化经营在市场化转型发展的大背景下,成为提升竞争力、适应市场变化的关键。本文重点研究国有企业在市场化转型过程中的实体化经营路径,通过阐述国有企业实体化运作的内涵和重要性,分析市场化转型发展背景下国有企业实体化运作面临的挑战,最终提出了切实可行的路径,旨在为国有企业在市场化浪潮中实现高效实体化运作提供理论支撑和实践指导,促进国民经济稳健发展。
摘要:本文从高端个护电器行业的起源、发展出发,结合企业成本管理理论,对可以提升高端个护电器企业经济效益的关键因素进行了深入分析,并针对性地提出成本控制策略。研究发现,对于高端个护电器类新兴行业而言,实施科学的成本管理是提升经济效益的关键。
摘要:新能源汽车零部件生产线投资作为推动产业发展的关键环节,其策略的制定至关重要。基于生命周期理论对新能源汽车零部件生产线投资进行研究,有助于企业在不同阶段做出科学决策,实现资源的优化配置。本文基于生命周期理论对新能源汽车零部件生产线投资策略展开研究,阐述了该理论在投资中的重要性,并进一步探讨不同生命周期阶段及全周期和组合化的投资策略,以期为新能源汽车零部件生产线投资提供全面的理论依据与策略指导。
摘要:采购项目作为企业运营的重要组成部分,其预算执行率的高低不仅直接影响着企业全面预算执行率的总体情况,还会对企业的利税测算准确率产生重大影响。当前,烟草商业企业的采购项目预算执行率问题日益凸显,因此深入研究如何提高烟草商业企业采购项目预算执行率具有重要的现实意义。本文从分析当前存在的问题入手,探讨提升预算执行率的对策措施,以期为烟草商业企业采购项目的规范有序开展提供参考。
摘要:随着数字经济时代的来临,企业经营环境正经历深刻变革,成本控制已成为企业获取竞争优势的关键。本文深入剖析数字经济背景下企业经营成本的构成及特点,探讨在技术应用、组织管理、人才储备与观念转变等方面企业成本控制面临的挑战,并针对性地提出优化路径。旨在为企业在数字经济浪潮中有效降低经营成本、提升经济效益提供理论与实践指导,助力企业实现可持续发展。
摘要:本文聚焦数字化转型浪潮,深入探究其对企业成本核算模式的影响与创新路径。通过剖析数字化转型和企业成本核算模式的理论基础,明确数字化转型在拓展成本核算对象、创新核算方法、优化核算流程及提升数据智能化分析与应用等方面的显著作用。同时,针对性提出构建数字化成本核算体系、培养专业人才、加强内部协同沟通等创新策略,旨在助力企业在数字化时代提升成本核算水平,增强竞争力。
摘要:当前国家大力推动战略性新兴产业发展,国有企业作为重要市场主体积极参与其中。本文以衢通集团为例,深度剖析国有企业参与战略性新兴产业投资的风险控制策略,在简要阐述战略性新兴产业及国有企业投资现状及趋势的基础上,识别了国有企业投资中所面临的市场、技术创新、财务、管理等多方面风险。针对这些风险,研究提出基于市场变化的风险控制策略,通过提升技术创新风险防控、优化投资风险管理、规避政策风险等策略,助力国有企业有效把控战略性新兴产业投资风险,促进企业可持续发展及产业结构优化升级。
摘要:低空经济作为国家新兴战略产业的重要组成部分,近年来在政策引导、技术创新和市场需求的共同驱动下,迎来了前所未有的发展机遇。作为中部地区的国家中心城市,郑州市的低空经济发展已经具备了一定的基础和潜力。本文以新质生产力为视角,对郑州市低空经济发展现状、面临的优势和挑战以及未来的路径进行了深入分析,旨在为低空经济的优质发展提供理论借鉴与实践指导。
摘要:当前汽车零部件行业竞争日益激烈,供应链环境趋于复杂,零部件企业所面临的上游不稳定风险挑战愈发严峻。本文以浙江啟腾汽车部件科技有限公司(以下简称“浙江啟腾”)为例,从弹性供应链视角出发,深度研究其上游供应链中存在的不稳定风险,简要阐述了该零部件企业主要供应商分布情况及其合作关系现状,识别面临的原材料供应、价格波动、技术更新、政策法规等较为突出的上游不稳定风险,并针对这些不稳定风险,从拓展供应商渠道、实施动态库存管理、构建灵活物流网络等方面,提出切实有效的风险应对策略。研究表明,通过实施此类风险控制方案,可助力零部件企业增强供应链弹性,有效应对上游不稳定风险,提升企业市场竞争力及抗风险能力。
摘要:饲料行业的规模化发展和市场经济水平的深化,加剧了饲料企业的经营风险。为合理测定饲料企业的经营风险水平,本文采用功效系数法,科学分析并测定X饲料公司的经营风险。经计算可得,X饲料公司2019—2020年经营状况处于行业优秀水平,2021—2023年综合状况较差。基于此,本文提出加大股权融资比例、审慎实施多元化投资的建议,为同类企业提供参考依据。
摘要:本文以产品生命周期理论为依据,以格力电器为实例,对其1991—2023年的股利政策发展历程进行回顾与分析。研究发现,格力电器在股利政策中显示了明确的生命阶段特征。分析结果表明,现金流的不稳定性、业务模式的转变以及股权结构的变动,这些都对股利政策的变化产生了影响。这一研究为各类企业在发展周期中制定股利政策提供了有价值的指导。
摘要:为了提升高速公路项目的整体效益,本文以高速公路PP新机制项目为研究对象,结合实际工程案例系统分析了该类项目存在的主要财务风险,提出了针对性的财务风险控制方案,并优化了相应的财务风险管理方式。高速公路PPP新机制项目投资规模大、建设周期长,面临的财务风险类型较多,在控制各类财务风险的同时采取科学的财务风险管理方式,有利于消除财务风险可能给项目带来的不良影响。
摘要:本文聚焦现代智能科学技术在职工教育培训领域的应用,深入剖析其核心内涵、发展动态,探讨职工教育培训现状与困境,详细阐述智能科学技术的应用实践、优势价值与挑战,并提出应对策略。进一步展望该领域未来发展趋势,旨在为推动职工教育培训的创新与变革提供理论与实践参考。
摘要:随着数字化变革在各产业领域的深度渗透,高等职业教育中的市场营销专业人才培养体系亟待结构性调整。本文基于职业教育发展理论,系统考察了数字化转型背景下市场营销专业建设的若干关键问题。研究先对数字化转型与市场营销专业的互动关系进行理论解构,继而实证分析数字化变革对职业能力标准及教学体系产生的实质性影响,并剖析了当前高职院校市场营销专业在就业导向培养中存在的主要问题。基于上述研究,构建了多维度的系统性改革框架,并辅以典型案例的实证研究。
摘要:为响应国家发展数字经济、推动“两业融合”的战略,探索电子商务专业群建设新路径。本文基于电商行业发展现状与未来趋势,结合高职人才培养实际,提出以电子商务专业为核心,协同跨境电子商务、网络营销与直播电商、现代物流管理及大数据与财务管理等专业,构建数智商务专业群的思路。
摘要:随着科技发展的持续加速和市场竞争的日益激烈,企业要实现更好的发展,内部员工的职业技能水平往往发挥着十分重要的作用。通过构建完善的培训体系,促进企业员工职业技能水平的进一步提升,不仅能显著提升企业对市场环境的适应能力,也能有效提升企业整体的运营效率和市场竞争力,为企业快速、持续发展提供必要的保障。