2023年1月1日起,乔·科普斯担任国际电工委员会(IIEC)主席,任期三年。此前,从2012年至2021年8月,他担任比利时电工委员会(CEB-BEC)秘书长,并于2018-2022年担任IEC司库。 他拥有工程硕士学位,并在企业任职多年,曾是Niiko(智能家居领域的欧洲领军企业)的产业关系总监。其职业生涯始于索尼比利时公司,继而在索尼欧洲公司担任多个管理职位,随后在Tellenet以及Al
维 马 尔 ·马 亨 德 鲁 ( V i m a lMahendru)于2023年1月1日起担任IEC副主席兼标准化管理局(SMB)主席,任期三年。他深度参与IEC各项活动已逾11年,目前是IEC联合国可持续发展目标特使、IEC理事会联合国可持续发展目标特别工作组成员、IEC商业咨询委员会(BAC)成员,以及多个SMB相关委员会、战略小组和特别小组的主席、召集人或联合召集人。他担任IEC低压直流系
近期,国际标准化组织(ISO)正式发布由中国牵头制定的ISO 9468:2025《旅游及相关服务 在线旅游机构(OTA)在线住宿预订平台服务指南》和ISO 25639-1:2025《展览与活动 第1部分:术语》两项国际标准。这是继2024年底ISO发布首个由中国牵头的旅游信息咨询服务国际标准之后,又推出的两项重要成果,再次为旅游国际标准注入“中国元素”,为全球旅游业高质量发展贡献中国智慧。
为响应国家网络安全相关政策,助力我国人工智能生成合成内容的规范化管理,GB 45438—2025《网络安全技术 人工智能生成合成内容标识方法》(以下简称“新标准”)于近期发布。该标准选取了社会关注度高、应用范围广的领域,对人工智能生成合成内容的标识方法进行了详细规定。为了解此项标准,《中国标准化》杂志记者近日采访了该标准的第一起草人——中国电子技术标准化研究院副院长范科峰。 避免生成合成内容
新版《国家智能制造标准体系建设指南》发布 近日,工信部与国家标准委联合印发《国家智能制造标准体系建设指南(2024版)》。 该指南在2021版的基础上,优化了标准体系框架和标准布局,进一步聚焦人工智能等新技术与制造业的融合应用,在智能装备、工业软件、智能制造新模式等5个领域增加了标准建设内容,修订了基础通用、智能赋能技术、电子信息应用等11个方面,同时明确了组织实施的相关举措。 下一步,国家
摘 要:随着经济社会发展,文体旅产业已成为地方经济发展的重要引擎,国家及地方政府制定发展规划、出台政策措施,推动文体旅产业高质量发展。尽管目前已取得一定成效,但深度融合仍面临挑战。本文对文体旅融合发展进行全面分析,指出文体旅融合发展过程中存在的问题与挑战,以标准化为抓手提出对策与建议,推动文体旅产业的高质量发展,为地方经济繁荣和文化产业竞争力提升贡献力量。
摘 要:本文选取周恩来纪念馆作为研究对象,深入分析并明确了红色旅游服务标准体系构建的策略与方法,进而构建了一套完整的红色旅游服务标准体系框架。该框架的提出,旨在为我国红色旅游服务的高质量发展提供坚实的技术支撑与理论指导。
摘 要:本研究关注湖北省养老机构等级评定信息化建设问题,以湖北省为研究对象,首先阐明养老机构等级评定信息化建设的社会背景及其必要性,其次系统梳理总结全国养老服务信息化建设的先进经验、湖北省养老机构等级评定工作的发展成果和现状,最后基于等级评定工作开展过程中所获得的信息结合实际,给出湖北省养老机构等级评定信息化实施对策。本文重点阐述养老机构等级评定信息系统构建的整体目标、基本原则、主要依据和信息化建设模型各指标要求,并对建设湖北省养老机构等级评定信息化系统提出针对性对策及具体的实施建议,以保障信息化建设工作顺利推进。
摘 要:公共机构在节能低碳领域一直发挥着示范作用,但公共机构节能低碳标准化领域一直存在着直接标准数量较少,标准针对性有待提高,重点领域标准缺失等一系列问题。本文基于吉林省公共机构节能低碳标准化领域存在的问题,从公共机构节能改造建设、节能低碳运行管理、节能低碳示范创建与评价等环节,研究吉林省公共机构节能低碳标准体系建设的思路,以期降低公共机构能源资源的消耗,充分发挥公共机构的引领带动作用。
摘 要:在全球环境保护意识日益增强的今天,对可持续包装方案的渴求达到了前所未有的高度,全生物降解竹膜袋作为这一领域的璀璨新星,正展现出其巨大的市场潜力和环境友好价值。本文对全生物降解竹膜袋的发展现状进行了全面审视,深入剖析了其面临的机遇与挑战。特别是在“碳达峰、碳中和”目标的宏观背景下,本文特别聚焦于标准化研究的现状,构建一套全面而科学的全生物降解竹膜袋标准体系,为该产品在全球范围内的广泛应用及其带来的环保效益奠定坚实的理论基础。同时可供“以竹代塑”宣传科普所用,有利于推动建立统一的竹产业相关标准,构建较为完善的“以竹代塑”体系。
摘 要:标准创新型企业是新时代的引领者和推动者,其发展状况直接影响到行业竞争力和地区的发展水平。本文具体分析长三角标准创新型企业发展现状,从协同共建、协同共育、协同共管和协同共服四个维度出发进行协同发展的对策研究,对于推动长三角市场监管服务向一体化纵深发展,促进长三角产业高质量协同和新质生产力提升具有重要作用。
摘 要:供应商管理是一个复杂的过程,标准化工作在供应商管理中具有非常重要的意义。有效的标准化管理可以帮助企业建立稳定可靠的供应链网络,减少因国际形势导致的供应中断引发生产停滞或交货延迟风险。文章以生产航空航天产品的企业供应商管理实践为基础,结合国际、国内通用标准及企业运营中解决实际问题的策略,总结出供应商管理中常用的标准化方法及重点关注事项。确保它们真正服务于企业发展需求,在标准化管理的同时保持灵活性和适应性,以确保标准化的有效实施并最大化其效益。
摘 要:远程超声是一个广泛的研究领域,涉及到医疗设备的互操作性、数据交换、设备管理等多个方面。能够有效促进医疗信息化的发展和普及,对于提高医疗服务的质量、加大医疗服务覆盖范围具有重要意义。本文对国内外远程超声的发展进行浅析,并对远程超声诊断信息系统的框架、标准要求、应用及标准必要性进行研究,希望通过该研究进一步推进远程超声的应用成果向技术标准的转化,填补行业空白,为企业提供技术支撑,规范行业行为。
摘 要:针对高原地区特殊环境与便携式医用供氧器广泛使用中暴露的安全隐患,系统构建了《高原地区便携式医用供氧器安全使用管理规范》。通过分析高原缺氧对人体健康的危害及现有供氧设备管理问题,从设备基本要求、采购验收、适用人群、使用方法、贮存运输、维护保养、监督检验、应急管理及事故处理等全流程提出科学化管理措施。明确各环节责任与技术要求,提升供氧器使用安全性和有效性,降低事故风险,促进高原地区医疗健康与公共安全。研究为高原供氧设备标准化管理提供了理论依据与实践框架,对推动行业规范化和技术升级具有重要意义。
摘 要:在现代制造业技术快速发展的大背景下,相关组织对高技能人才需求正在日益增长,为了满足高质量发展要求,就需要打造标准化的上岗培训方案,实现人才素质和能力的综合提升,提升组织对产品服务质量的保障水平。基于此,本文将从多维度视角切入,深入探讨上岗培训标准化的概念、意义及制定策略,通过分析现有上岗培训标准化制定的意义,提出结合技能矩阵、技能鉴定和上岗培训标准的全面策略,以实现员工技能的有效管理和个人职业发展的促进,为组织的培训开发工作高质高效开展提供理论指导。
摘 要:随着农村社会经济快速发展,村民建房用地问题日益凸显,已成为影响乡村振兴战略实施的重要因素。本文针对当前村民建房用地管理存在的村庄规划不规范、审批流程复杂及土地资源浪费等实际问题,系统分析了贵州省六盘水市农村住宅用地管理现状,并提出了科学合理的管理标准与保障机制。文章从村庄规划标准化建设、用地指标控制与审批管理标准三个方面完善了管理体系,结合优化用地资源配置、简化审批流程等对策,为农村住宅用地管理提供了切实可行的解决方案。结果表明,合理优化村民建房用地管理标准与保障机制,有助于促进土地资源高效配置,保障村民合法权益,推动农村经济可持续发展与乡村社会和谐稳定。
摘 要:统一社会信用代码作为经营主体统一标准的身份标识,可提升行政效能,为构建全面统一的经营主体信用档案筑牢根基,是社会信用体系建设的关键基石。本文围绕政务应用、平台应用和民生服务等实践活动,阐释统一社会信用代码在社会信用体系建设中的应用现状并提出相关建议,为进一步完善社会信用体系提供助力。
摘 要:标准的实施是标准化的根本目的。在法治的环境下,标准的实施被赋予法的意义,受法的规范。标准的实施分为直接实施和间接实施。从法律上分析,无论是直接实施还是间接实施,均包含着两种类型:一是实施主体为民事主体,实施行为性质上为民事行为;二是实施主体为公权力机关,实施行为性质上为公权力行为。前者受民法典规范,具有私法的意义,后者受公法规范,具有公法的意义。
摘 要:文章从人口老龄化对经济社会的影响和当今老龄事业发展现状,指出构建高质量老龄事业标准体系的重要性,并介绍了老龄事业高质量发展的标准体系构建策略与应用。包括体系建设的目标与原则、关键要素与结构框架、标准制定与修订流程、跨部门协同与资源整合,展示了养老服务标准与医疗照护标准应用、社会保障及政策支持标准落地案例。文章还提出要构建成效评估体系,讨论了数据收集与分析方法,以及持续改进路径和策略,并预测了市场的持续增长与发展趋势,包括多元化、智慧化、标准化等方向,探讨技术创新在标准体系中的应用前景,如智能化提升服务效率、个性化满足老年人需求等。
摘 要:在智能制造领域,优化生产流程与调度、实现精确的智能控制、预测性维护与故障预测以及推动供应链优化与智能化管理成为关键研究方向。当前,企业面临生产效率提升、成本控制及市场竞争等挑战,需通过引入人工智能与标准化算法,结合遗传算法、粒子群算法等智能算法,对生产任务和资源调度进行细致优化,实现生产线的智能化升级。同时,需利用机器视觉、深度学习等技术进行高精度、高速度的产品检测,结合大数据分析实现质量问题的自动诊断与智能决策。此外,借助传感器收集设备运行数据,运用随机森林、深度学习网络等算法建立预测模型,实现设备的预测性维护与故障预测。
摘 要:GJB 3206B—2022《技术状态管理》于2022年9月1日起正式实施,技术状态管理在装备科研和生产过程中的作用也越来越重要。为了最大限度地发挥技术状态管理的作用,采用标准化管理的加持是一种行之有效的方法。文章以某型智能配电箱为例,分别介绍技术状态管理和标准化管理的活动内容,阐述技术状态管理与标准化管理如何相辅相成、高效互动,共同推动智能配电箱的研制工作。
摘 要:本文以标准化为独特视角切入,深入剖析襄阳程河柳编产业的发展历程、现状以及非遗技术传承情况。在梳理产业脉络时,文章着重探究其发展过程中遇到的瓶颈,如生产工艺难以统一规范、市场标准参差不齐等。通过对上述瓶颈问题的全面分析,系统地总结了柳编产业标准化发展的创新思路及切实可行的对策。本文旨在为程河柳编产业的可持续发展提供极具价值的参考范例,积极探寻其未来长远发展的有效路径,进而为整个柳编及其相关文化产业的蓬勃发展注入强劲动力,实现传统手工艺在现代市场环境下的产业转型。
摘 要:射频消融治疗设备临床应用广、使用风险高。国家药品监督管理局已发布实施医用电气设备相关国家标准和应用于心脏、肝脏、妇科、耳鼻喉领域的射频消融治疗设备行业标准。之后对射频消融治疗设备进行整合,发布基础性强制行业标准YY 0650—2022《射频消融治疗设备通用技术要求》,并对心脏、肝脏领域的标准进行修订补充,新标准即将实施。本文分析不同应用领域行业标准所涉及的共性技术参数:工作频率、输出功率、温度和时间,探究行业标准间的联系与区别;从计量角度出发,给出计量特性、校准条件和校准方法的建议,填补射频消融治疗设备计量领域的空白,进一步完善射频消融治疗设备量值溯源体系。
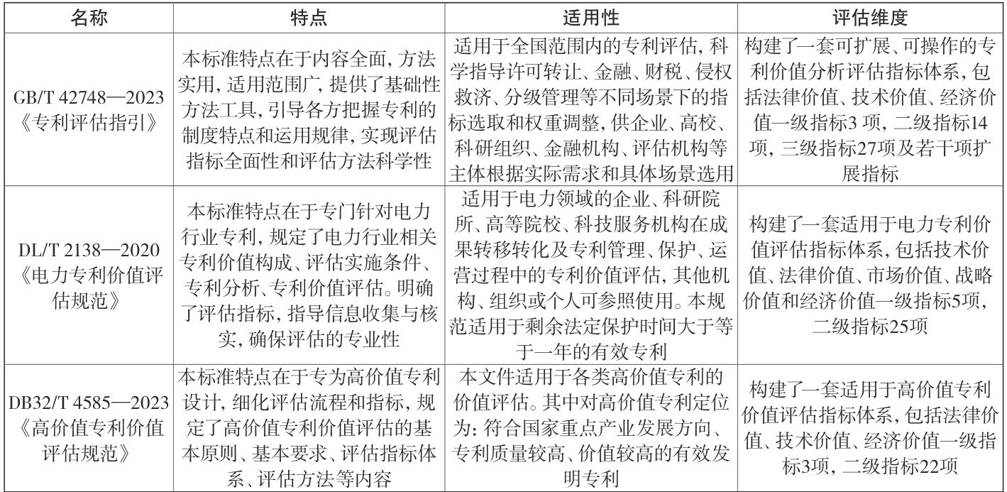
摘 要:专利作为无形资产逐步成为产业投资、科技金融接纳的核心资产,由此也带来了资产价值衡量的全新挑战。为规范湖南省专利价值评估工作,规避实践中常出现评估价值偏离的现象,湖南省组织编制DB43/T 3002—2024《专利价值评估指南》(以下简称《指南》)。本文介绍了我国专利价值评估标准化现状,阐述了《指南》编制的定位、原则及主要内容,分析了编制过程中对常见问题的思考及创新点,以期给相关技术人员进一步了解《指南》和为其它同类地方标准编制提供参考。
摘 要:本文对DB34/T 4723—2024《消费维权服务规范》的制定背景、消费维权标准化工作现状、主要技术内容、推进标准实施的措施和建议、实施标准的意义进行了解析,以使各级消费维权组织更好的理解和把握标准要求,促使此标准的推广和应用。
摘 要:本文围绕县级法定计量检定机构中的计量工作标准化管理问题展开深入探讨。首先阐述了计量工作标准化管理的重要意义,包括确保量值准确可靠、促进经济发展、保障国防民生等方面。接着从人、机、料、法、环、测等方面阐述当前县级法定计量机构计量工作标准化管理过程中面临的问题,针对这些问题,提出了加强计量工作标准化管理的具体策略,包括加强计量人员的技能培训、提升硬件设备水平、完善标准化管理体系及制度、强化监督检查等。通过对县级法定计量机构计量工作标准化管理的探讨分析,为提高县级计量工作水平提供了有益的参考和借鉴。
摘 要:由比对组织者组织实施省级A类比对:“液相色谱仪量值比对”(项目编号:2023-A-02),主导实验室对比对的组织和实施负主要技术责任,参比实验室为河北省范围内已取得液相色谱仪计量标准证书,获得相关检定、校准项目授权的计量技术机构共9家。采用各参比实验室人员到主导实验室进行现场交接比对试验方式,采取星形比对路线,主导实验室对每家参比实验室的测定值进行比较、分析和评价。检定结果满意度的判定依据Z 值评价,盲样检测结果满意度的判定依据E值方法。次比对中各参比实验室均认真按时地完成了比对工作,展现了各实验室的技术水平,达到了预期的目的。通过本次比对,各参比实验室全面总结,查找问题,改进提高,对保证省内使用的液相色谱仪的量值准确可靠具有重要的意义。
摘 要:近年来随着新能源汽车行业的快速发展,充电桩的需求与日俱增,充电桩作为电动汽车的主要充电设备,其安全性和可靠性直接关系到电动汽车的安全运行与全面推广。本文介绍了目前充电桩产业的发展状况,结合监督抽查的结果分析了充电桩质量现状,并从生产企业、市场监管等方面提出了建议,为消费者购买充电桩提供了参考。
摘 要:电梯油品检测标准化对于电梯安全运行意义非凡。本文深入剖析电梯油品检测标准化现状,从标准的完备性、适应性以及实施的有效性等多维度进行探究。研究发现,当前存在技术适应性困境、检测流程失范、行业协同僵局等问题。基于此,本文提出技术驱动的动态标准更新机制、打造全流程标准化检测体系等改进策略,旨在重塑电梯油品检测标准化格局,为电梯安全保障提供全新的思路与坚实支撑。
摘 要:电梯轿门地坎与井道壁之间的距离是影响电梯安全运行的重要因素,通过标准化检验,可确保这一距离符合安全规范,基于此,本文提出电梯轿门地坎与井道壁距离标准化检验方法。采用激光测距法对电梯轿门地坎与井道壁距离进行现场测量,分析激光测量所得数据,确定实际距离,并将其与标准值进行对比,以验证该距离是否符合规定标准。实验结果表明,该设计方法能够将检验误差控制在1/1000以内,实现了对电梯轿门地坎与井道壁距离的高精度标准化检验。
摘 要:本研究旨在构建非金属衬里压力管道缺陷认定标准指标体系,针对当前国内外在此领域的缺陷认定原则进行分析与总结。研究首先从不合理性、危险程度、危险概率和修订指标四个方面,系统性地分析了非金属衬里压力管道的缺陷特征及其影响因素。通过构建这一标准指标体系,期望为非金属衬里压力管道的缺陷认定提供明确的指导,提升管道的安全性和可靠性。
摘 要:本文提出了一系列非金属衬里压力管道缺陷可追溯控制措施,涵盖原材料采购、生产过程、储存环节及使用阶段的质量控制。通过建立严格的质量监管体系、优化生产工艺、实施全面的环境监测和记录追溯,确保管道在整个生命周期内的安全性和可靠性。此外,建议加强法律法规培训和缺陷追溯系统的建设,以提升行业整体质量管理水平,保障公众安全和环境保护。
摘 要:全面探讨了生物柴油与石化柴油在理化特性及质量标准上的异同。通过对比分析生物柴油与石化柴油的燃烧性能、低温流动性、氧化安定性及腐蚀性等理化特性,揭示了生物柴油在减少污染排放、可再生资源利用方面的优势,同时指出其生产成本高、低温流动性差等挑战,限制了生物柴油的大规模推广和应用。研究结合国际质量标准(ASTM D6751、EN 14214、GB 25199—2017),提出降低生产成本、优化低温流动性及提高氧化安定性的解决方案,为生物柴油的推广与应用提供了科学依据。
摘 要:依据GB/T 31290—2014测试了东丽T800HB-600聚丙烯腈(PAN)基碳纤维单丝的拉伸强度,制备不同标距长度的试样,分析单丝的载荷-伸长曲线得到系统柔量“K”。用实验得出的系统柔量“K”计算出拉伸弹性模量,与东丽给出的参考值接近。
摘 要:为了提高医疗器械产品中环氧乙烷测定的准确性,本文以可吸收性外科缝线作为样本,开展不确定度评定。按照GB/T 14233.1—2022《医用输液、输血、注射器具检验方法 第1部分:化学分析方法》,测定可吸收性缝合线中环氧乙烷残留量,并开展测量不确定度的分析、评定。当置信区间为 95% 时,扩展不确定度为4.420 mg/Kg,环氧乙烷残留量范围为( ?14.765±4.420 ) mg/Kg,所建立的方法可以为其他医疗器械产品中环氧乙烷残留量测定不确定度评定提供参考。
摘 要:本文基于国家医用电气设备电磁兼容性检测标准,从检验检测视角对多电源模块心肺复苏机的电磁兼容性测试方法展开系统性研究。通过分析不同电源模块(网电源与内部电源)在抗扰度与发射测试中的差异性,提出分模块独立测试与典型供电模式组合测试的优化策略。实验结果表明:主机与呼吸模块同时采用网电源供电时,30–200 MHz频段辐射发射量最大,而双内部电源模式下电磁干扰显著降低。本研究通过改进测试流程,实现了检测效率提升与成本优化,为同类医疗器械的电磁兼容性风险评估及标准化测试提供理论依据。
摘 要:随着建筑工程项目规模和复杂程度的不断增加,传统的质量管理模式已难以适应行业发展的新要求。质量管理标准化作为提升建筑工程质量的重要手段,通过规范操作流程、统一技术标准、优化管理体系,实现了质量管理的科学化与精细化。本文分析了质量管理标准化在建筑工程关键环节中的应用,并提出了实施标准化的主要措施,包括完善质量管理体系、加强人员培训、推行信息化与智能化手段等内容。此外,探讨了如何通过标准化手段解决建筑工程质量管理中存在的实际问题,实现建筑工程质量的全面提升。
摘 要:在公路工程施工中,机械化施工是减轻生产人员劳动强度、提高工效、降低成本、加快工程进度、保证工程质量和节约投资的重要手段。然而,当前公路工程施工存在许多浪费现象,如时间、人力、物力等方面的浪费,严重影响工程效益。因此,基于精益理念引入公路机械标准化施工,可以实现对施工流程的精细化管理,减少不必要的环节和等待时间,提高施工效率。本文主要分析了精益理念下公路机械标准化施工的重要性,探讨了相应的施工策略,以期为公路工程施工提供新的管理思路和实践指导。
摘 要:公路路面质量是公路工程建设的核心要素之一,直接关系到公路的使用寿命、行车安全以及维护成本。在绿色施工理念指导下,对公路路面质量进行标准化控制,不仅能够提升公路的整体品质,还能有效促进资源的节约和环境的保护。本文主要分析了绿色施工理念下的公路路面质量标准化控制的重要性,探讨了绿色施工理念下的公路路面质量标准化控制的对策,旨在为公路路面工程施工提供参考与借鉴。
摘 要:近年来,随着中国国道、省道、县道乡道及村村通工程的建设,中国已经形成了较为完备的公路网。作为公路网的重要支撑和配套,市政工程道路排水管网的建设和老旧管道的改造质量直接关系到居民的生命安全、城市容貌和道路运输安全。本文主要从我国城市排水管道发展基本情况、市政工程道路排水管网建设存在的问题、市政工程道路排水管网质量管理路径、市政工程道路排水管网智能化建设质量管理典型案例等方面进行了论述,对有关单位加强市政工程道路排水管网智能化建设质量管理具有良好的指导和借鉴作用。
摘 要:当前,高校教育管理信息化建设已经有一定基础,标准化工作也有所进展。但是,信息化建设仍存在数据分散、系统对接难等问题,标准化工作存在适应性不足、更新滞后等缺陷。基于此,本文提出高校教育管理信息化与标准化融合发展策略,涵盖构建集成平台、完善标准体系、加强人才建设等方面,旨在打破数据壁垒,提升管理效率与服务质量,促进高校教育管理现代化。
摘 要:本文聚焦大学桥梁文化建设中的标准化元素融入与传承。首先剖析了大学桥梁文化现状及现行标准在文化考量上的欠缺,同时,提出了以文化为核心的设计与施工标准化策略。与传统模式相对比,这些策略能显著提升桥梁文化内涵,完善大学文化传承体系,为大学桥梁文化建设开拓新路径,并助力其长远发展。
摘 要:数字人文作为涵盖人文科学与计算机科学、数字技术等领域的交叉学科,与新文科建设背景下的大学英语教学发展趋势同向互促,应采用搭建教学平台的标准化方法路径,围绕英语学科育人目标的标准化思想路径,深度融合人文与科技的标准化技术路径,转变教学角色与关系,变革教学评估方式,拓展教学形式,辅助大学英语教学摆脱教学供给与学生需求错位、教学目标与育人目标矛盾、课堂知识与实践应用脱节等现实困境,切实实现新文科转向,提升英语教学质量。
摘 要:随着跨境电商贸易的发展,企业对商务英语人才的需求增加,院校需结合实情加大商务英语人才标准化培养力度。本文分析了新时代商务英语人才标准化培养的意义,并根据教育教学现状提出了商务英语人才标准化培养中的问题,总结相应的人才培养策略,力求不断提高商务英语人才标准化培养质量。
摘 要:随着教育改革的不断发展,对语文课程资源的开发与建设提出了新要求。目前,传统的教育方式及课程体系已无法有效地提高学生的交流沟通能力以及文化鉴赏和审美能力,对学生的创新发展产生了一定影响。因此,本文基于标准化课程建设,从学生的实际出发,探讨大学语文课程资源开发与利用路径,不断提高课堂效率,助力教育工作再上新台阶。
摘 要:新文科背景下,财会专业的实践教学对于适应学科发展、提升人才培养质量、满足社会需求具有重要意义。本文将深入探讨新文科背景下财会专业实践教学的现状,分析其存在的问题,并提出针对性的标准化建设策略,旨在推动财会专业教育的创新与发展,使其更好地适应新文科建设的要求,为社会培养出更多具有扎实专业基础、创新思维和实践能力的优秀财会人才。
摘 要:随着医学教育与科技的快速发展,病理学实验教学正迎来新的机遇与挑战。本研究关注病理学实验教学的革新,旨在探讨病理学实验教学内容的标准化改革与人工智能辅助教学。分析了教学内容标准化的现状,提出通过专家合作修订大纲、与临床科室协同标准化标本处理,以及构建多元评价体系等实施策略。同时,探究了人工智能在教学中的应用,针对应用挑战,提出技术创新、教育改革和伦理法律保障等策略,以期提升病理学实验教学质量,培养全面发展的医学人才,为病理学实验教学改革提供理论与实践支持。
摘 要:本文通过分析高职工科教育的特点、活页式教材的优势以及当前面临的挑战,提出了一系列实现平衡的策略与方法,包括基于标准化框架体系嵌入个性化模块构建标准化框架体系、采用分层级的教材结构设计融入个性化元素、优化设计流程以及建立动态调整机制、加强教师与教材编写团队的协作等,旨在探讨高职工科活页式教材结构设计中标准化流程与个性化需求之间的平衡关系,为高职工科活页式教材的高质量开发提供有益的参考与借鉴。
摘 要:本文首先对规范化管理概念进行介绍,并分析了新形势下医院医保规范化管理的价值与实施路径。分析结果表明,医院医保规范化管理可提高诊疗的规范性,保证医保资金安全,营造“人人防范管理风险”的氛围。为提升医保规范化管理水平,医院需基于DIP提高医保规范化管理有效性,在部门协同的基础上落实医保精准规范管理目标,利用数字技术做好管理工作,并加强常态化监管,同时要注重绩效评价,为医保规范化管理提供保障性条件。
摘 要:当前,全球面临CIVID-19变异、流感季节性高峰、蚊媒疾病扩散及新发传染病威胁等多重挑战。医院作为感染性疾病患者救治的主战场,在深化医药卫生体制改革的大背景下,如何兼顾防控工作和自身高质量发展,面临严峻考验。以某三级甲等综合医院为例,基于双模运营理论探索构建“医防融合、平战转换”的防控体系,提出了打破“非此即彼”的思维,强调动态平衡与灵活转换的理论框架,通过组织设计、资源弹性、技术赋能,构建既能高效服务日常,又能快速响应危机的韧性体系,以有效应对突发公共卫生事件,同时实现医院持续高质量发展。
摘 要:目的:分析中西医结合标准化治疗在急诊内科重症心力衰竭老年患者中的应用效果。方法:回顾性分析甘肃省甘南州舟曲县人民医院急诊内科于2023年1月至2023年12月收治的重症心力衰竭(气虚血瘀)老年患者60例,根据治疗方案差异,分为对照组和观察组,各30例。对照组予以常规西医治疗方案,观察组予以中西医结合标准化治疗方案,对比两组临床疗效、心功能、中医证候积分情况。结果:治疗后,观察组总治疗有效率较对照组高( P<0.05 )。对比治疗后两组每分钟心排血量(CO)、左室射血分数(LVEF)、每搏输出量(SV)、左室舒张末期内径(LVEDD),观察组CO、LVEF、SV更高,LVEDD更低( (P<0.05) )。对比胸胁作痛、心悸气短、下肢浮肿积分,观察组较对照组低( ?P<0.05 )。结论:中西医结合标准化治疗方案可以有效提高重症心力衰竭患者治疗有效率,改善患者心功能,缓解患者胸胁作痛、心悸气短、下肢浮肿病症。
摘 要:目的:探究标准化护理干预对老年慢性心力衰竭患者心功能的影响。方法:选取2023年1月至2023年12月期间在甘肃省甘南州舟曲县坪定镇卫生院接受治疗的老年慢性心力衰竭患者60例,随机分为对照组和观察组,各30例。对照组接受常规护理,观察组接受标准化护理。比较两组患者的心功能指标、自我管理能力、生活质量和护理满意度。结果:观察组护理后心功能指数优于对照组( ∣P?0.05∣ );观察组患者的自我管理能力评分高于对照组( );观察组护理后的生活质量评分高于对照组( P<0.05) );观察组患者护理满意度高于对照组( ∣P?0.05? )。结论:标准化护理干预应用于老年慢性心力衰竭患者中,不仅显著改善了患者的心功能指标,还大幅提升了患者的自我管理能力,优化了生活质量,并赢得了患者的高度满意。这一护理模式对于促进患者康复、提高生活质量具有重要意义。
摘 要:目的:综合分析标准化运动康复在老年慢性心衰(Chronic heart failure,CHF)患者中的应用价值。方法:选取无锡市中医医院收治的96例老年CHF患者(2023年4月—2024年4月)。按照数字随机表法分为两组:对照组(48例,应用常规护理方法),观察组(48例,在对照组基础上应用标准化运动康复护理方法)。结果:与对照组相比较,观察组临床疗效更高,不良心血管事件发生率更低( ?P<0.05 );两组护理前运动时间、6 min步行距离、生活质量评分、心功能改善情况比较无差异( P>0.05 );护理后,与对照组相比较,观察组运动时间、6 min步行距离更长、生活质量评分更高、心功能改善情况更优( ?P<0.05 )。结论:标准化运动康复用于老年CHF患者中具有较高价值。
摘 要:目的:综合评估高血压患者中医药养生标准化护理的效果。方法:选取无锡市中医医院收治的80例高血压患者(2023年4月—2024年4月),随机分为对照组和观察组,各40例。对照组应用常规护理方法,观察组在对照组基础上应用中医药养生标准化护理方法。结果:与对照组相比,观察组并发症发生率更低( );两组护理前血压水平、中医症状评分、自护能力评分、生活质量评分比较无差异( P>0.05 );护理后,与对照组相比,观察组高血压水平、中医症状评分更低( ?P<0.05? ),观察组生活质量评分、自护能力评分更高( ?<0.05 )。结论:高血压患者接受中医药养生标准化护理的效果显著。
摘 要:目的:探究早期标准化护理干预降低血透患者动静脉内瘘并发症发生率的作用。方法:选取甘肃省甘南州舟曲县人民医院2023年3月至2024年3月收治的血透患者80例,分为对照组和研究组,各40例,对照组采取常规护理,研究组采取早期标准化护理。比较两组患者生活质量、健康信念、动静脉内瘘并发症发生率。结果:护理前,两组患者生活质量(SF-36)评分对比差异无统计学意义( P>0.05 ),护理后,研究组明显高于对照组( Π-P<0.05 );护理前,两组患者健康信念评分对比差异无统计学意义( P>0.05 ),护理后,研究组明显高于对照组( P<0.05 );研究组患者动静脉内瘘并发症发生率明显低于对照组( ?<0.05) )。结论:在血透患者护理中实施早期标准化护理效果显著,值得推广实施。
摘 要:目的:分析标准化健康教育联合团体心理护理在治疗精神障碍患者时的临床应用效果。方法:选取2022年1月至2024年1月期间在中国人民解放军联勤保障部队第九〇四医院治疗的80例精神障碍患者,随机分为观察组和对照组,各40例。对照组接受常规护理干预,观察组在此基础上接受标准化健康教育联合团体心理护理。观察两组患者干预前后精神症状评分、生活质量评分及护理满意度的变化。结果:干预后,观察组患者精神症状评分低于对照组,生活质量评分和护理满意度高于对照组( P<0.05) )。结论:标准化健康教育联合团体心理护理可以较好地改善精神障碍患者的心理问题,提升其生活质量,值得临床推广应用。
摘 要:目的:观察和分析标准化积极心理学团体护理对双相情感障碍患者的治疗效果。方法:选取2022年1月至2024年1月中国人民解放军联勤保障部队第九〇四医院收治的66例双相情感障碍患者,随机分为对照组和观察组,各33例。对照组进行常规护理,观察组进行标准化积极心理学团体护理,对比两组患者不同护理干预结果。结果:观察组满意度高于对照组( ?P<0.05? );观察组HEIQ、SRHMS评分高于对照组( ?P<0.05 );观察组心理状态好于对照组( ?P<0.05 )。结论:标准化积极心理学团体护理可以提高双相情感障碍患者积极程度和心理健康程度,能够改善患者的心态,对疾病预后改善有促进作用。
摘 要:目的:探究标准化中医护理在门诊护理工作中的应用。方法:选取2023年2月—2024年2月在上海市嘉定区中医医院门诊就诊的患者100例,随机分为对照组和观察组,各50例。对照组进行常规护理,观察组在对照组基础上实施标准化中医护理。统计两组的不良事件发生率以及护理质量。结果:观察组的不良事件发生率以及护理质量等指标优于对照组( ?P<0.05? )。结论:在门诊护理工作中,实施标准化中医护理,可显著降低不良事件发生率,提高护理质量。
摘 要:目的:本研究旨在探讨标准化运动指导在肿瘤康复过程中的作用。方法:本研究时间范围为2023年3月—2023年12月,以科室为单位进行前瞻性随机对照试验,招募200名接受肿瘤治疗后处于康复期的患者,随机分为实验组和对照组。实验组接受为期6个月的标准化运动指导计划,该计划包括有氧运动、力量训练以及灵活性练习,对照组则继续常规护理程序。结果:研究结束时,实验组患者的6分钟步行测试成绩提高了 12% (平均增加距离: ),对照组仅提高 72% (平均增加距离: 10m )。实验组报告的疲劳指数降低了 28% ,对照组则下降了 10% 。生活质量方面从基线到6个月的时间段内,实验组与对照组之间的差异显著( ?P<0.001 )。结论:标准化运动指导是肿瘤康复过程中一项有价值的干预措施,可以显著提高患者的身体机能,减轻疲劳感,并改善心理健康状况,建议将此类运动指导纳入肿瘤康复的标准护理流程中。
摘 要:目的:分析标准化错配修复(MMR)检测流程在胃癌患者中的应用及其对患者预后的潜在影响。方法:选取2019年1月至2022年1月期间甘肃医学院附属医院收治的70例胃癌患者作为研究对象。所有患者均接受了标准化MMR免疫组化检测,并根据检测结果分为MMR缺陷(dMMR)与MMR稳定(MSI-L/MSS)两组。结果:dMMR患者占总数的 20% ( n=14 ),而MMR稳定(MSI-L/MSS)患者占 80% ( n=56 )。中位随访时间为18个月。dMMR组的患者年龄分布较年轻,且肿瘤分化程度较低( (P?0.05) )。PFS分析显示,dMMR组患者的中位无进展生存期显著长于MMR稳定组( P<0.01 )。OS分析亦表明,dMMR组的总生存期优于MMR稳定组( (P/0.01 )。结论:采用标准化MMR检测流程有助于识别具有较好预后的胃癌患者亚群,提示MMR状态可能成为指导个体化治疗的重要生物标志物之一。
摘 要:目的:探讨标准化腹腔镜手术治疗直肠癌的临床疗效及对患者应激反应指标的影响。方法:选取兰州市第一人民医院2022年10月—2023年10月收治的直肠癌患者100例作为研究对象,随机分为对照组和观察组,各50例。对照组采用常规开腹手术治疗,观察组采用标准化腹腔镜手术治疗,对比两组患者手术相关指标和应激反应指标。结果:观察组患者的手术相关指标和应激反应指标比对照组更好,差异有统计学意义( ?P<0.05 )。结论:对直肠癌患者采用标准化腹腔镜手术治疗能有效提高治疗效果,改善应激反应指标,可在临床中推广应用。
摘 要:目的:探究LDH联合TTF-1、CD56检测在肺癌辅助诊断及TNM规范化分期中的临床应用。方法:选取湛江中心人民医院于2022年9月至2024年1月期间收治的100例肺癌患者为观察组,同时选取100名体检结果正常的人群作为对照组。检测两组血清LDH水平、免疫组化TTF-1、CD56的水平,比较观察组与对照组的血清LDH水平、免疫组化TTF-1、CD56水平,并与TNM规范化分期进行相关性分析。结果:观察组的血清 LDH,免疫组化TTF1.CD56水平均高于对照组;肺癌患者血清的LDH水平随着TNM规范化分期的增加呈逐渐上升趋势,TTF-1和CD56阳性率则呈下降趋势( P<0.05) )。相关性分析显示血清LDH表达水平与TNM规范化分期存在正相关( P<0.05) ),TTF-1、CD56水平与TNM规范化分期存在负相关( ?P<0.05? )。结论:LDH联合TTF-1、CD56检测对辅助诊断肺癌具有临床意义,且与TNM规范化分期存在相关性。
摘 要:目的:研究对老年前列腺癌术后患者应用标准化延续性护理方案的临床应用价值。方法:选取2022年2月—2024年5月湖南省肿瘤医院收治的56例老年前列腺癌手术患者,随机分为对照组和观察组,各28例。对照组实施常规护理措施,观察组实施标准化延续性护理干预措施,对比两组患者生活质量以及自我效能。结果:护理前,两组生活质量对比,差异无统计学意义( P>0.05 );护理后,观察组患者生活质量中角色功能、社会功能、情感功能、躯体功能、认知功能、整体生活质量各项评分高于对照组( Π-P<0.05 )。护理后,观察组患者自我效能评分高于对照组( Π′P<0.05 )。结论:对老年前列腺癌术后患者采用标准化延续性护理方案产生的临床应用价值更高。
摘 要:目的:探究对冠心病心衰合并膀胱炎患者采用标准化护理的效果。方法:选取2022年12月至2024年3月牡丹江医科大学附属红旗医院收治的冠心病心衰合并膀胱炎患者60例,随机分为对照组和观察组,各30例。对照组采用常规护理,观察组在此基础上采用标准化护理模式,对比两组患者护理满意程度、不良反应发生率及生活质量评分。结果:相比对照组,观察组患者护理满意度较高,不良反应发生率较低,生活质量评分较高,差异显著( ?P<0.05 )。结论:在冠心病心衰合并膀胱炎患者护理中,采用标准化护理效果显著,能够有效提升患者护理满意程度及生活质量,降低患者不良反应发生率,值得推广。
摘 要:目的:探究标准化护理对气管镜介入治疗气道狭窄患者的改善效果,通过对比分析标准化护理与常规护理在患者并发症预防、生活质量提升等方面的差异,为临床护理工作提供科学依据和实践指导。方法:选取2022年3月至2024年3月期间,在深圳市中西医结合医院呼吸内科接受气管镜介入治疗的36例气道狭窄患者作为研究对象,随机分为观察组和对照组,各18例。两组患者均接受气管镜介入治疗,观察组在常规护理基础上增加心理干预、疼痛管理、营养支持、康复训练及社会支持等标准化护理措施。收集并比较两组患者的并发症发生率、患者满意度及生活质量评分等指标。结果:研究结果显示,观察组患者在并发症发生率、患者满意度及生活质量评分等方面均显著优于对照组。结论:标准化护理模式对气管镜介入治疗气道狭窄患者的术后恢复具有显著的促进作用,能够降低并发症发生率,提高患者满意度和生活质量。
摘 要:目的:评估标准化疝修补术后疼痛管理方案的有效性,并探讨其对患者术后恢复的影响。方法:选取兰州大学第一医院普外科2019年1月至2019年12月期间接受疝修补术治疗的150例患者,随机分为对照组和实验组,各75例。实验组接受标准化疼痛管理方案,对照组遵循传统的术后疼痛管理方式。两组患者的手术类型、麻醉方式等条件均保持一致。采用视觉模拟评分法(VAS)在术后即刻、6小时、24小时、48小时以及出院前进行疼痛评估。结果:实验组患者的VAS评分显著低于对照组( P<0.05) 。此外,实验组报告的副作用发生率也明显较低( ?P?0.05? )。结论:标准化疝修补术后疼痛管理方案能够有效减轻患者的术后疼痛,提高患者舒适度,并减少副作用的发生。
摘 要:目的:分析标准化营养护理干预在重症急性胰腺炎病人护理中的实际效果。方法:选取2022年1月至2023年12月在武威市凉州医院接受治疗的60例重症急性胰腺炎患者,分为观察组和对照组,各30例。对照组接受传统护理,观察组在此基础上加入标准化营养护理干预措施。对比两组患者的临床治疗效果、并发症出现率以及护理满意度。结果:与对照组相比,观察组患者治疗效果明显更好,并发症出现率也大幅降低,对护理的满意度显著提升( P<0.05 )。结论:标准化营养护理干预能够有效改善重症急性胰腺炎患者的不良状态,提升护理效果。
摘 要:目的:探讨急性胰腺炎患者接受标准化健康教育的护理方式及效果。方法:选取2020年1月到2024年1月甘肃省陇南市礼县第一人民医院收治的66例急性胰腺炎患者,随机分为对照组和实验组,各33例。对照组接受常规护理,实验组应用标准化健康教育。对比两组患者的情绪评分和护理依从性。结果:实验组患者负性情绪评分低于对照组, ρ<0.05 实验组患者护理依从性高于对照组, P<0.05, 。结论:急性胰腺炎护理期间标准化健康教育的护理效果显著,能够调节患者的负面情绪,提高患者护理服务依从性,值得推广。
摘 要:目的:探讨康妇消炎栓联合抗生素标准化治疗妇科盆腔炎的效果。方法:选取2022年5月至2023年1月甘肃省定西市临洮县辛店镇中心卫生院妇科收治的100例盆腔炎患者,随机分为对照组和实验组,各50例。对照组应用标准化抗生素治疗,实验组在对照组基础上结合应用康妇消炎栓。对比两组患者的中医证候积分、疾病症状消失时间。结果:实验组中医证候积分低于对照组,实验组症状消失时间短于对照组, P<0.05 。结论:康妇消炎栓联合抗生素标准化治疗妇科盆腔炎疗效显著,不仅能够有效改善患者的中医证候积分,还能够显著缩短疾病症状的消失时间,值得推广。
摘 要:目的:分析健康管理中心开展标准化护理服务模式在临床中的实践及价值影响。方法:选取甘肃省甘南州舟曲县人民医院健康管理中心的100名体检对象,随机分为对照组和观察组,各50例。对照组实施常规护理服务模式,观察组实施标准化护理服务模式,对比两组的护理满意度、护理质量、体检耗时及护士对工作的满意度评分。结果:观察组患者的护理满意度高( ?P<0.05 ),护理质量水平高( ?P<0.05 ),体检用时短且护士对工作的满意度评分高( ?P<0.05 )。结论:健康管理中心实施标准化护理服务模式后,可全面提高护理人员的工作效率和岗位效能,获得较高的护理满意度,值得临床推广应用。