【摘要】 代谢相关脂肪性肝病(MAFLD)是近年来全球范围内高发的代谢性肝病,发病机制涉及肥胖、胰岛素抵抗、2型糖尿病和高血压等代谢异常,以及饮食、体力活动和职业暴露等多种行为与环境因素。近年来研究表明,MAFLD 的疾病谱可从单纯脂肪变性进展为纤维化、肝硬化,甚至肝细胞癌,其自然转归受多重因素影响。在 MAFLD 流行病学特征的基础上,系统梳理了代谢、生活方式及职业性危险因素的研究进展,并探讨了 MAFLD 进展路径、逆转可能性及预防策略,旨在为MAFLD 的综合防控与公共卫生管理提供理论支持。
【摘要】 目的 分析中英文文献中社区高血压的研究现状、热点及前沿进展,为今后的研究提供参考。方法 检索 2003-2024 年 Web of Science(WOS) 核心合集数据库和中国知网 (CNKI) 数据库中社区高血压的相关文献,运用CiteSpace 软件分析中英文文献的发文量、作者、地区、机构合作情况、研究热点与前沿。结果 共纳入英文文献15684篇、中文文献3078篇,高血压主题发文量总体呈先上升后下降的趋势。英文文献发文量前3位的机构是哈佛大学、伦敦大学和加州大学,中文文献发文量前 3 位的机构是广西中医药大学、安徽医科大学和山东大学。发文量前 3 位的国家是美国、英国和中国。中文文献共涉及276位作者,其中发文量最高的为杨连招(26篇)、杨永(18篇)和陈玲(15篇)等。英文文献共涉及 244 位作者,其中发文量前 3 位的作者是 Jacobs David RS(122 篇 )、Poulter Neil(118 篇 ) 和Ramachandran Vasan(105 篇)。英文文献高频关键词为2 型糖尿病、死亡率、冠心病等,中文文献高频关键词有健康教育、氨氯地平、影响因素等。关键词突现分析显示,中英文文献各得到 25 个突现词。结论 国内外社区高血压研究热点存在差异,近期国外研究聚焦公共卫生领域和质量改进,国内研究则关注老年人的社会支持系统与衰弱相关的研究。
【摘要】 变应性鼻炎(AR)作为一种广泛流行的全球性慢性疾病,近年来其发病率呈上升趋势,不仅对个人健康造成严重威胁,也对全球公共卫生体系构成严峻挑战。随着医学研究的不断深入和科技的快速发展,AR 的治疗方法也在持续更新和进步。从传统的基础药物治疗、避免变应原接触到现代的免疫疗法,每种治疗方法都在不断完善和发展。近年来,中医治疗因其不良反应少、安全性高的特点也在治疗 AR 方面具有广阔的应用前景。未来,AR 研究需聚焦中医药多靶点机制、精准靶向治疗、基因编辑及新型免疫疗法等,结合人工智能优化诊疗,通过跨学科协作推动 AR 从症状控制向根治目标的转化。
【摘要】 目的 观察分析 0.01% 低浓度阿托品滴眼液 + 角膜塑形镜对不同屈光度青少年儿童近视控制效果。方法 选择 2020 年 7 月 - 2023 年 7 月于医院收治的 150 例(300 只眼)青少年儿童近视患者作为研究对象。在组间基线特征匹配的基础上,按照等效球镜度数分为低度近视组(170眼, -0.75D~-3.00D) )与中度近视组(130眼, -3.000~-6.000) )
【摘要】 目的 探讨地诺前列酮栓不同用药时机对足月胎膜早破产妇产程及分娩结局的影响。方法 选取2021 年1月- 2024 年6 月濮阳市人民医院产科收治的103 例足月胎膜早破患者为研究对象。根据年龄、身体质量指数(BMI)、孕周及用药前宫颈评分等基线资料组间均衡可比的原则,分为观察组 58 例和对照组 45 例。观察组于破水 6h 后给予地诺前列酮栓,对照组于破水 24h 后评估 Bishop 评分 <6 分给予地诺前列酮栓。比较两组用药前、用药后 6h 的宫颈Bishop 评分和用药至临产时间、第一产程时间、总产程时间、阴道分娩率及分娩结局、不良反应发生率。结果 用药前,两组足月胎膜早破患者 Bishop 评分比较,差异无统计学意义( ?P>0.05? );用药后 6h,两组患者 Bishop 评分均显著高于用药前,但观察组患者用药后6h 的Bishop 评分明显高于对照组,差异有统计学意义( ?P<0.05) )。用药后,观察组足月胎膜早破患者用药至临产时间、第一产程和总产程时间均显著短于对照组,差异均有统计学意义 (P<0.05) )。用药后,观察组足月胎膜早破患者产后出血、新生儿窒息发生率均显著低于对照组,差异均有统计学意义( ?p<0. 05) )。用药后,两组足月胎膜早破患者不良反应发生率比较,差异无统计学意义( )。观察组患者的阴道分娩率高于对照组,但组间差异无统计学意义( ?P>0.05) )。结论 早期应用地诺前列酮栓可提高足月胎膜早破催引产患者促宫颈成熟效果,缩短产程,安全性好,临床可考虑将其作为足月胎膜早破患者催引产的首选用法。
【摘要】 目的 探讨全镜下改良“仙后座”技术联合“平行桥”技术治疗肩关节骨性Bankart 损伤的临床疗效及安全性。方法 选取2024 年3-5 月收治的86 例肩关节骨性Bankart 损伤患者,根据组间性别、年龄等基线资料均衡可比的原则,依照随机数字表法分为对照组(43 例)和观察组(43 例)。观察组采用全镜下改良“仙后座” + “平行桥”技术,对照组采用传统肩关节镜下带线锚钉手术。比较两组治疗效果、Rowes 肩关节功能评分及术后并发症发生率。结果 观察组总有效率( (97.67% )显著高于对照组( 79.06% ),差异有统计学意义( ?P<0. 05) )。治疗前,Rowes 评分差异无统计学意义( (P>0.05) );治疗后,两组患者的Rowes 评分均升高,但观察组高于对照组,差异有统计学意义( (P<0.05) )。治疗期间,观察组患者的并发症发生率( 16.27% )显著低于对照组( 37.20% ),差异有统计学意义( ?P<0.05 )。结论全镜下改良“仙后座”联合“平行桥”技术治疗肩关节骨性 Bankart 损伤疗效确切,可显著提高肩关节功能恢复率,降低术后并发症,优于传统锚钉修复术。
【摘要】 目的 分析达格列净对老年2 型糖尿病合并维生素D 缺乏患者认知功能的影响。方法 选取2022 年1 月至2023 年 12 月就诊于新疆医科大学第二附属医院的 193 例 2 型糖尿病合并维生素 D 缺乏的老年患者为研究对象。在组间性别、年龄等基线资料均衡可比的基础上,根据降糖方案是否选择达格列净将患者分为观察组(使用达格列净的87 例)和对照组(未使用达格列净的106 例)。比较两组患者的生化指标和认知功能。结果 治疗前,两组患者 25- 羟维生素 D、糖化血红蛋白比较,差异无统计学意义( );治疗后,两组患者生化各指标均得到改善,但观察组患者25-羟维生素D低于对照组,差异有统计学意义( (P<0.05) )。治疗前,两组患者的蒙特利尔认知评估量表(montrealcognitive assessment,MoCA)和简易智力状态检查表(minimum mental state examination,MMSE)认知功能指标比较,差异均无统计学意义( ?p>0.05) );治疗后,两组患者认知功能评分均提高,但观察组患者MMSE 明显高于对照组,差异有统计学意义( )。治疗前,两组患者 MMSE 五维度评分比较,差异均无统计学意义( ?P>0.05) );治疗 6个月后,两组患者MMSE 五维度评分均提高,但观察组患者即刻记忆力、注意力和计算力、回忆能力评分均高于对照组,差异均有统计学意义( ?P<0.05 )。结论 达格列净应用于老年2 型糖尿病合并维生素D 缺乏患者,在降糖的同时,可提高患者认知功能。
【摘要】 目的 探析疏肝护心汤配伍心理疗法在冠心病心绞痛合并焦虑状态干预中的疗效。方法 选取2022 年3 月-2024 年9 月医院收治60 例冠心病心绞痛伴焦虑症患者,依照组间基线资料均衡可比原则分对照组( ?=30 ,常规西药)和观察组( ?n=30 ,对照组基础上加疏肝护心汤及心理疗法)。比较两组疗效。结果 两组患者治疗前焦虑程度(HAMA)、心理弹性 (CD-RISC) 评分,心绞痛发作频率、发作持续时间和心绞痛发作疼痛程度评分,生活质量 (GQOL-74)、睡眠质量 (PSQI) 评分等指标比较,差异均无统计学意义( ?P>0.05. )。治疗后,两组患者的 HAMA 总得分与躯体性因子、精神性因子维度得分均降低,但观察组患者的各项 HAMA 得分均低于对照组,差异有统计学意义( ?P<0. 05) );两组患者的乐观、自强、坚韧等维度 CD-RISC 得分均升高,但观察组患者各项 CD-RISC 得分高于对照组,差异有统计学意义( (P<0.05) );两组患者的心绞痛发作频率降低、发作持续时间缩短、 ∴ 绞痛发作疼痛程度减轻,但观察组患者各项心绞痛发作参数优于对照组,差异均有统计学意义( (P<0,05) );两组患者 GQOL-74 得分均升高,而 PSQI 得分均降低;但观察组患者 GQOL-74 得分高于对照组,PSQI 得分低于对照组,差异均有统计学意义( ?P<0. 05. )。结论 疏肝护心汤配伍心理疗法对冠心病心绞痛伴焦虑状态患者焦虑情绪及心绞痛发作有明显缓解作用,并可提升其心理适应性、健康相关生活质量与睡眠状况。
【摘要】 目的 观察益气定眩汤治疗良性阵发性位置性眩晕(BPPV)复位后残留症状的临床效果。方法 选取2022年 3 月 - 2024 年 1 月医院神经内科、综合内科门诊收治的 80 例 BPPV 复位后残留症状患者作为研究对象,根据患者治疗意愿,并结合组间基线资料均衡可比原则分为对照组和观察组,每组各40 例。对照组采用甲磺酸倍他司汀治疗,观察组给予口服益气定眩汤治疗,比较两组患者治疗效果。结果 给予益气定眩汤治疗的观察组患者治疗总有效率为95% ,显著高于对照组,组间差异有统计学意义( (P<0.05) )。治疗前,两组患者眩晕障碍量表(DHI)评分差异无统计学意义( ?P>0.05? );治疗后,两组患者 DHI 评分均下降,但观察组患者治疗后第 3d、第 1 周、第 2 周 DHI 评分均低于对照组,差异均有统计学意义( (P<0.5) )。两组患者均无不良事件发生。结论 采用益气定眩汤治疗BPPV 复位后残留症状的临床效果较好,可有效减轻患者眩晕程度。
【摘要】 目的 探讨中医推拿联合针灸治疗椎动脉型颈椎病的临床效果。方法 选择2020 年1 月- 2024 年12 月医院收治的椎动脉型颈椎病患者 70 例为研究对象,根据组间性别、年龄、病程等基线资料均衡可比原则,采用随机数字表法分为对照组和观察组,每组各 35 例。对照组采取中医针灸治疗,观察组在对照组针灸治疗的基础上联合中医推拿,比较两组患者治疗效果、临床症状评分、疼痛程度及颈椎活动度。结果 采用针灸联合中医推拿治疗的观察组患者治疗总有效率为 97.14% ,高于对照组的 77.14% ,组间差异有统计学意义( (P<0.05? )。治疗前,两组患者疼痛、眩晕、恶心呕吐等临床症状评分比较,差异无统计学意义( (P>0.05) );治疗后,两组患者上述临床症状评分均下降,但观察组患者各项临床症状评分均显著低于对照组,差异均有统计学意义( (P<0.05) )。治疗前,两组患者颈部压痛程度构成比较,差异无统计学意义( (P>0.05) );治疗后,两组患者颈部中重度压痛的比例均降低,但观察组患者降低程度显著高于对照组,差异有统计学意义( ?P<0. 05? )。治疗前,两组患者前屈、后伸、侧屈、旋转等颈椎活动度比较,差异均无统计学意义( (P>0.05) );治疗后,两组患者上述方向颈椎活动度均上升,但观察组患者各方向的颈椎活动度均显著高于对照组,差异有统计学意义( ?P<0. 05? )。结论 中医推拿联合针灸治疗椎动脉型颈椎病的临床效果较好,可有效缓解眩晕、恶心呕吐、疼痛等临床症状,改善患者颈椎活动度。
【摘要】 目的 探讨积极心理干预联合授权教育对稽留流产患者负面情绪及疼痛程度的影响。方法 选择2023 年4月至 2024 年 4 月医院收治的 60 例稽留流产患者为研究对象,按照随机数字表法及组间一般基线特征均衡可比的原则分为对照组和观察组,每组 30 例。对照组予以常规护理,观察组予以积极心理干预联合授权教育。对比两组患者的负面情绪 [ 焦虑自评量表(SAS)、抑郁自评量表(SDS)]、疼痛程度 [ 视觉模拟评分法(VAS)]、生活质量 [ 生活质量综合评定问卷(GQOLI-74)]。结果 护理干预后,两组患者SAS、SDS、VAS 评分均下降,但观察组低于对照组,差异有统计学意义( ?P<0.05) )。护理干预后,两组患者GQOLI-74 各维度( 躯体功能、心理功能、社会功能、物质生活)评分均升高,但观察组高于对照组,差异有统计学意义( ?P<0.05 )。结论 积极心理干预联合授权教育能够减轻稽留流产患者负性情绪及疼痛程度,提高患者的生活质量。
中图分类号 R735.3+4 文献标识码 A 文章编号 1671-0223(2025)12-922-04 【摘要】 目的 探讨医护一体化快速康复外科护理对结直肠癌手术患者术后康复结局及生活质量的影响。方法 选取2022 年 8 月至 2024 年 8 月收治的 120 例结直肠癌手术患者为研究对象。在组间年龄、性别及受教育年限等基线特征匹配的基础上,根据不同护理方案将纳入者实施分组,分为对照组及
【摘要】 目的 探究基于应激系统理论下的护理干预在心肌梗死(MI)患者治疗中的应用效果。方法 选取2022 年3 月至 2024 年 3 月医院收治的 MI 患者 120 例为研究对象。在组间年龄、性别等基线特征匹配的基础上,按照随机数字表法分为对照组和观察组,每组 60 例。对照组给予常规护理,观察组在对照组基础上给予基于应激系统理论下的护理干预,两组均持续干预 4 周。比较两组患者治疗依从率、
【摘要】 目的 探讨基于“互联网 + ”的配偶参与式正念减压干预对乳腺癌化疗患者反刍思维的影响。方法 选取2022 年 9 月 - 2023 年 4 月某三甲医院 76 例乳腺癌化疗患者,随机分为对照组( λ=38 )和观察组( )。对照组接受常规健康指导与心理干预,观察组在此基础上实施为期 6 周的配偶参与式正念减压干预,包括正念呼吸、身体扫描、正念行走等内容,并通过微信平台进行督导与反馈。采用事件相关反刍性沉思问卷(ERRI)评估干预前后两组患者的反刍思维水平。结果 最终纳入对照组 34 例,观察组 34 例。干预前,两组患者的 ERRI 总分及各维度得分差异无统计学意义 (P>0.05) );干预后,观察组侵入性反刍得分低于对照组,目的性反刍得分及反刍沉思总分均高于对照组,差异有统计学意义 (P<0.05) )。结论 基于“互联网 + ”的配偶参与式正念减压干预可有效降低乳腺癌化疗患者的侵入性反刍思维,促进目的性反刍,改善心理健康。
【摘要】 目的 探讨多元化健康教育对无痛胃肠镜检查患者的干预效果。方法 选择2023 年1 月- 2024 年10 月医院收治的102 例无痛胃肠镜检查患者为研究对象。在组间年龄、性别等基线特征匹配的基础上,以随机数字表法分为对照组和观察组,每组 51 例。对照组患者实施常规临床护理干预,观察组患者在常规护理的基础上,同时开展多元化健康教育。比较两组患者无痛胃肠镜检查依从率、不良反应、无痛胃肠镜检查知识知晓度评分、心理状态评分、护理舒适度评分及满意度评分。结果 多元化健康教育干预后,观察组患者依从率高于对照组,差异有统计学意义( (P<0.05) );观察组患者无痛胃肠镜检查知识知晓度评分、心理状态评分、护理舒适度评分及满意度评分均高于对照组,差异均有统计学意义( ?P<0. 05) )。两组患者不良反应发生率比较,差异无统计学意义( (P>0.05) )。结论 无痛胃肠镜检查患者应用常规护理联合多元化健康教育取得较好结果,可较好提升患者胃肠镜检查依从率,减少不良反应,检查安全可靠,还可提升患者对无痛胃肠镜检查知识知晓度,改善患者心理状态及护理舒适度。
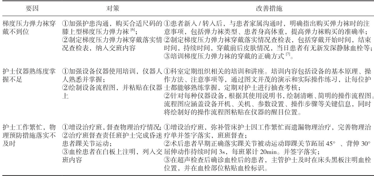
【摘要】 目的 探讨护理质量专案小组在降低神经外科重症监护(ICU)患者下肢深静脉血栓(DVT)发生率及提升护理质量中的作用。方法 以 2023 年 6 月 - 2024 年 7 月某院神经外科 ICU 收治的开颅手术患者为研究对象,将 2023年 6-12 月收治的 154 例患者作为对照组, 2024 年 1-7 月收治的 150 例患者为观察组。对照组采用常规护理,观察组在护理质量专案小组指导下实施早期系统化护理干预,包括梯度弹力袜规范穿戴、护士操作培训、物理预防措施强化等。比较两组DVT 发生率、护理满意度评分及凝血功能指标[ 凝血酶原时间(PT)、活化部分凝血活酶时间(APTT)、凝血酶时间(TT)、纤维蛋白原(FBG)及血浆 D- 二聚体(D-D)]。结果 观察组患者的DVT 发生率为 1.33% (2/150),低于对照组的 3.25% (5/154),但差异无统计学意义( ?P>0. 05? );观察组患者凝血功能改善情况优于对照组(PT、APTT、TT 升高,FBG 和D-D 降低),差异有统计学意义( (P<0.05' )。观察组患者对护理满意度评分高于对照组,差异有统计学意义( (P<0.05) )。结论 护理质量专案小组通过系统化干预可优化神经外科ICU 患者的DVT 预防流程,提升护理质量及患者满意度,并改善凝血功能。
【摘要】 目的 探究呼吸道护理管理在肺动脉高压患者中的应用效果。方法 选取2023 年1 月至2025 年1 月医院收治的 100 例肺动脉高压患者为研究对象,按照组间性别、年龄均衡可比的原则分为对照组和观察组,各 50 例。对照组采用常规护理,观察组采用呼吸道护理管理。比较两组患者的并发症发生率、住院时间、机械通气时间、护理舒适度。结果 采用呼吸道护理管理后,观察组患者并发症发生率为 0.00% ,对照组为 12.00% ,差异有统计学意义( (P<0.05) )。观察组患者住院时间、机械通气时间短于对照组,差异有统计学意义( ?P<0. 05. )。护理干预前,两组患者舒适状况量表(general comfort questionnaire,GCQ)评分比较,差异无统计学意义( );护理管理后,两组患者GCQ评分均升高,但观察组患者GCQ 评分高于对照组,差异有统计学意义( ?P<0.05 )。结论 肺动脉高压患者采取呼吸道管理方案可缩短住院及机械通气时间,改善预后效果,提高其舒适度。
【摘要】 目的 观察分析虚拟现实技术结合渐进性阻抗训练对脑卒中患者上肢运动功能及日常生活能力的影响。方法选取 2023 年 1 月 - 2024 年 6 月医院收治的脑卒中患者 80 例作为研究对象,根据性别、年龄、病程等基线资料组间匹配的原则,采用随机数字表法分为对照组和观察组,每组各 40 例。对照组采用常规健康教育及康复训练,观察组在对照组的基础上联合虚拟现实技术结合渐进性阻抗训练。比较两组患者美国国立卫生研究院卒中量表(NIHSS)评分、上肢 Brunnstrom 分期、上肢 Fugl-Myer 量表评分和改良的 Barthel 指数(MBI)。结果 干预前,两组患者 NIHSS 评分、Fugl-Myer 评分和 MBI 指数比较,差异无统计学意义( ?P>0.05) );干预后,两组患者 NIHSS 评分均下降,而 Fugl-Myer 评分和 MBI 指数均升高,但观察组患者 NIHSS 评分显著低于对照组,Fugl-Myer 评分和 MBI 指数均高于对照组,差异均有统计学意义( $\cdot P { < } 0 . 0 5 \dot$ )。干预前,两组患者上肢 Brunnstrom 分期主要都以Ⅰ或Ⅱ期为主,分期差异无统计学意义( );干预后,对照组主要以Ⅲ或Ⅳ期为主,观察组以Ⅴ或Ⅵ期为主,两组患者分期差异有统计学意义( ?-0.05. )。说明观察组患者上肢功能恢复程度优于对照组。结论 虚拟现实技术结合渐进性阻抗训练对脑卒中患者的上肢功能障碍具有显著的干预效果,能够有效改善患者的上肢运动能力以及日常生活能力。
中图分类号 R473.5 文献标识码 A 文章编号 1671-0223(2025)12-945-04 【摘要】 目的 探讨维持性血液透析(MHD)患者开展营养评估指导下的康复护理模式,对机体营养状况、心理弹性的影响。方法 选取 2024 年 4-10 月医院收治的 80 例 MHD 患者作为研究对象,根据组间基线资料均衡可比原则分为对照组和观察组,每组各 40 例。对照组给予常规护理,观察组在对
【摘要】 目的 探讨实施PDCA 循环联合思维导图管理方法对提高床边交接班规范率的影响。方法 2024 年4 月1 日-6月 30 日医院消化科采用传统的交接班方式,2024 年 7 月 1 日 - 9 月 30 日实施 PDCA 循环联合思维导图管理方法的交接班方式。选取医院消化科 14 名护理人员作为观察对象,比较实施前后护理人员交接班事项规范率的改善情况。结果 PDCA 循环法联合思维导图管理方法实施后,护理人员未主动自我介绍、床边站位不规范、未注意保护隐私、皮肤及管道查看不全、仪器运转情况查看不全、手卫生未执行、发现问题未现场解决等 7 项床边交接班问题事项规范率及总规范率均高于实施前,差异均有统计学意义( ?P<0.05 )。说明 PDCA 循环联合思维导图管理方法显著提高了交接班规范率。结论 PDCA 循环联合思维导图的管理方法能有效增强护理人员评判性思维能力,提高床边交接班的规范率和交接班质量。
【摘要】 目的 探讨改良分体式转运单在心脏手术患者术后搬运中应用效果。方法 选择2024 年1-12 月医院收治的60 例心脏手术患者作为研究对象,选取 2024 年 1-6 月行心脏外科手术的 30 例患者作为对照组,在组间基线资料均衡可比原则上,选取 2024 年 7-12 月行心脏外科手术的 30 例患者作为观察组,每组各 30 例。对照组实施常规人工搬运方法,观察组采用第二代改良分体转运单进行搬运的方法。比较两组患者在手术床搬运至转运床及撤除转运单所需时间、搬运前后平均动脉压、心率以及患者舒适度评分(VAS)。结果 采用第二代改良分体转运单搬运方法的观察组患者术后搬运时间及撤除转运单所需时间均短于对照组,差异有统计学意义( ?P<0. 05) )。搬运前,两组患者平均动脉压、心率比较,差异无统计学意义 (P>0.05) );搬运后即刻,两组患者平均动脉压、心率均上升,但观察组各项指标均低于对照组,差异有统计学意义( ?P<0. 05) );随后两组患者平均动脉压、心率均有下降趋势,但观察组患者在搬运后1、2、5min 的上述各项指标均低于对照组,差异均有统计学意义( ?P<0.05? )。观察组患者在术后搬运时、撤除转运单时的VAS 评分均短于对照组,差异有统计学意义( ?P<0.05) ),说明观察组患者在搬运过程中的舒适度高于对照组。结论改良分体式转运单在心脏手术患者术后搬运过程中能够同时缩短时间、提高效率,最大限度的保持患者心率、血压平稳,保障患者舒适度。
【关键词】 医学科普类期刊;康复医学类期刊;刊名变更;医院办刊;康复医院中图分类号 Z62 文献标识码 A 文章编号 1671-0223(2025)12-955-04 随着“健康中国”[1] 和“大卫生、大健康”理念不断深入,医务界对待健康和疾病的认识问题,已经基本达成了共识,新的健康与疾病管控理论框架是:健康促进和疾病的预防、筛查、诊断、控制、治疗和康复。这个理论,把健康促进(主要是医学科普教
【摘要】 慢性荨麻疹在临床中具有难治疗、易复发的特点,通过介绍多皮饮联合放血拔罐治疗脾虚湿蕴型慢性荨麻疹验案1 则,希望为临床治疗提供参考。