★5月1日,新疆鄯善县吐峪沟石窟、甘肃省敦煌市悬泉置遗址两处千年古丝路遗迹经考古发掘后首次面向公众开放,古丝绸之路在新时代焕发新活力。 ★新华社北京5月3日电 国家发展改革委近日发布《中国营商环境发展报告(2025)》,按照企业从设立到退出的全生命周期,分5个部分展示2024年全国层面营商环境各领域进展成效。 ★新华社北京5月3日电 在五四青年节到来之际,中共中央总书记、国家主席、中央军委主席
从“纤体瓶”到“超模水”,从“瘦瘦轻畅杯”到“控糖小绿瓶”,最近一段时间以来,多家新式茶饮品牌纷纷推出了主打瘦身、健康的果蔬饮品,而这些产品的主要原料,均是一款名为羽衣甘蓝的蔬菜。其实,羽衣甘蓝的“出圈”和走红,在新式茶饮行业中并非第一次。几年前,一款小众的水果油柑也曾风靡一时,备受年轻人的喜爱。油柑与羽衣甘蓝一样,口感酸涩,味道不易被大众接受,但在“刮油解腻”“清热降火”等宣传功效的包装下,也迅
【读图】 3岁萌娃直播吃成小胖墩,4岁女孩摆拍视频累到瘫软,10岁孩子频繁逃课直播带货……这些畸形场景正在网络视频平台真实上演。在当今这个流量至上的时代,“网红儿童”已成为网络世界里一道独特却又令人忧心的风景线。 【解意】 长期暴饮暴食伤身,剧本表演扭曲人格,翘课带货耽误学业,这些行为更把“赚快钱”的畸形价值观植入孩子心灵。当这些孩子成为成年人的流量“提款机”,就不再是简单的“晒娃”,而是对未成
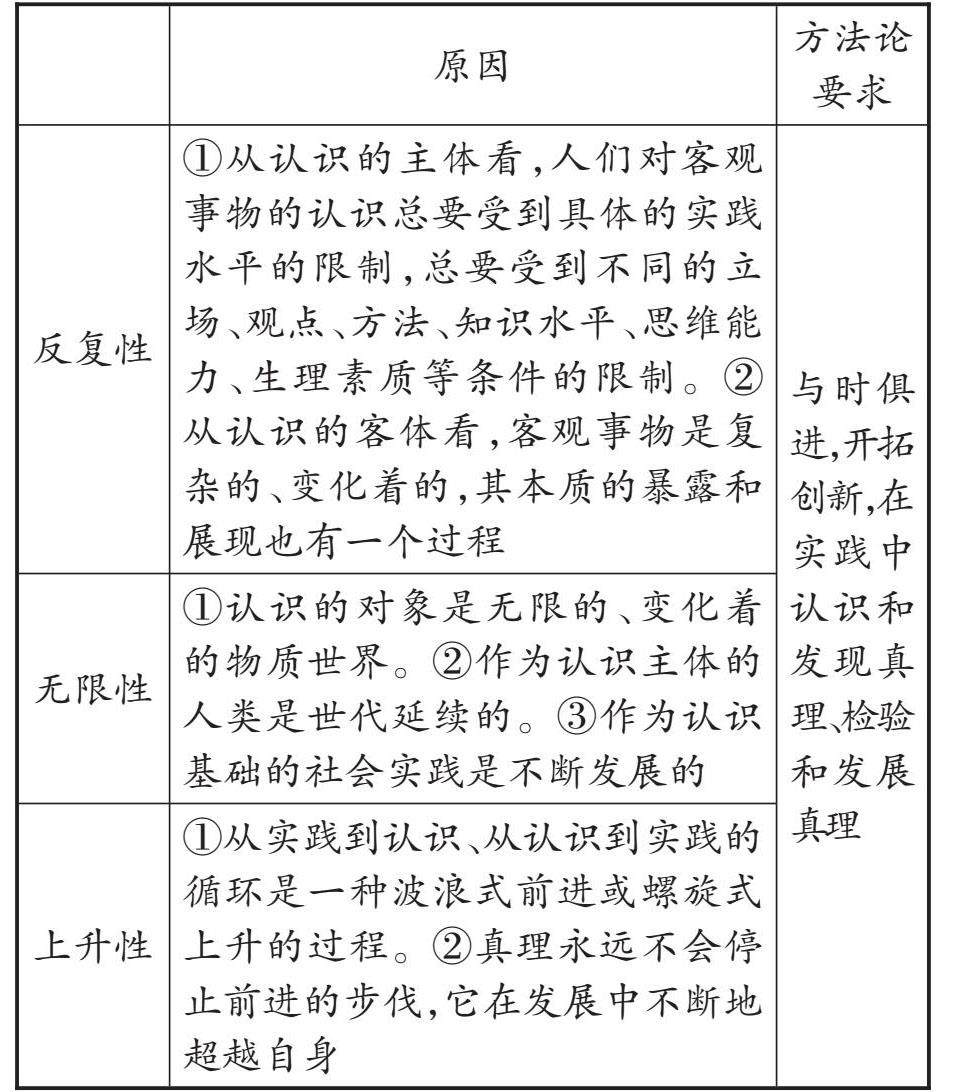
考点梳理 一 实践与认识的辩证关系 1.原理内容 (1)实践决定认识:实践是认识的来源;实践是认识发展的动力;实践是检验认识的真理性的唯一标准;实践是认识的目的。 (2)认识反作用于实践:正确的认识、科学理论对实践具有巨大的指导作用,错误的理论会把实践引向歧途。 2.方法论要求 (1)坚持实践第一的观点,积极投身实践,在实践中认识和发现真理,在实践中检验和发展真理。 (2)重
一、单项选择题(本大题共16小题,每小题3分,共计48分) 1. 培根说:“真正的哲学家应当像蜜蜂一样,从花园里采集原料花粉,消化这些原料,然后酿成香甜的蜜。”这个比喻所蕴含的道理是 A. 感性认识是正确的,因为它来源于实践 B. 理性认识对感性认识的获得有重要的指导作用 C. 感性认识是香甜的蜜,理性认识是采集的原料花粉 D. 理性认识的获得需要在实践中占有丰富、真实的感性材料,对其进