【时事回顾】 4月10日至4月11日,2025中国移动云智算大会举行。当下,以数智化为主要特征的新一轮科技革命和产业变革深入发展,数据成为新生产要素,算力成为新基础设施和基础能源,人工智能成为新生产工具,推动经济社会从“互联网+”“5G+”向“AI+”加速转变,为算网基础设施演进提出新要求。日前,由工业和信息化部等六部门联合印发的《算力基础设施高质量发展行动计划》提出,到2025年,计算力方面,
“灭蟑螂小能手、安全环保、对人零危害,低至5.69元一只。”随着气温升高,蟑螂蚊蝇又到了活跃的季节,一些消费者选择购买白额高脚蛛、蚰蜒等,用“一物降一物”的生物防治理念除虫。从本质上来说,这种生物防治营销仍然是在玩文字游戏。商家的最终目的只是给消费者制造一种“看上去很环保”的消费错觉,忽悠消费者买单。 请你就家庭“生态除虫”谈谈你的看法。 【观点】 ①家庭“生态除虫”市场的兴起,反映了公众对绿
【读图】 人民网北京2025年4月9日电 近日,市场监督管理总局发布我国首个市场监管行业标准—— 《自然人网店管理规范》,推动构建网络交易平台经营者对自然人网店“统一入驻标准、统一运营规则、统一退出机制、统一数据报送标准”的管理框架,旨在提高网络交易监管科学化、规范化水平,治理自然人网店鱼龙混杂的乱象。 【解意】 目前,我国自然人网店约占平台内经营者总量的57%,是网络交易经营者的重要组成部分。
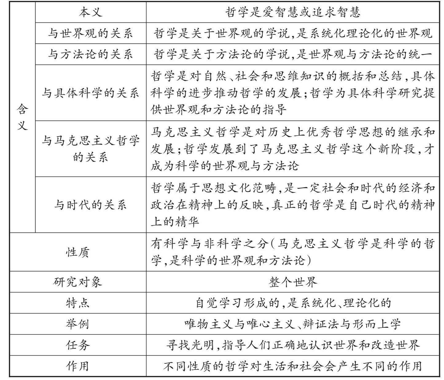
[梳理][考点] 一 全面把握哲学 二 图解哲学基本问题和基本派别的关系 三 全面理解马克思主义哲学 1.马克思主义哲学产生的历史条件:(1)阶级基础:无产阶级的产生和发展。(2)直接理论来源:德国古典哲学,主要是黑格尔的辩证法和费尔巴哈的唯物主义。(3)自然科学前提:以细胞学说、能量守恒和转化定律、生物进化论这三大发现为代表。(4)社会科学前提:近代社会科
一、单项选择题(本大题共16小题,每小题3分,共计48分) 1. 从科学发展的动力来看,哲学往往是革命性科学思想的“助产士”。因为科学研究不只是观察现象、进行实验、做出计算,还需要一整套概念和思想的支撑。例如,以牛顿力学建立为代表的第一次科学革命,以相对论、量子论为标志的第二次科学革命,新的哲学思想都起了催化作用。材料表明 ①哲学是对具体科学知识的概括和总结 ②哲学的发展是具体科学发展的前提