〔摘要〕 当前,中国县域经济发展表现为区域发展不协调的时空差异、城乡发展不均衡的多维度差异、头部县域经济产业结构的转型升级、老少边穷地区县域经济快速增长以及经济区域一体化发展和跨区域的开放合作等特征。与此同时,县域经济也面临着“收缩型”县城和“空心化”乡村并存导致的人口困境,培育县域经济增长“新兴引擎”和优化“传统动能”难以兼顾导致的产业困境,县域财政支出刚性增长与有效收入退坡递减并存导致的财源困境,保持县域经济稳增长与资源环境约束趋紧引发的转型困境以及上级事权压力层层加大与基层矛盾问题汇集导致的治理困境。应从以新质生产力为牵引推进县域产业优化升级,以要素双向自由流动为驱动实现县域城乡融合发展,以人的城镇化为抓手推进县域新型基础设施投资建设,以产业金融为要点创新县域投融资模式以及以数字治理为关键提升县域高水平治理能力等方面优化政策逻辑,促进县域经济高质量发展。
〔摘要〕 基于宅基地功能转型视角和“相对价格变化形成外部利润(功能转型)—主体追逐外部利润—制度变迁”的理论分析框架,中国农村宅基地流转制度可细分为“农民私有—自由流转”“集体公有—禁止流转”“公有私用—限制流转”“公有私用—多主体探索流转”与“扩权赋能—有效流转”五个阶段。宅基地流转制度变迁源于外部环境的不断变化,其功能不断发生转型。在“基本的居住与保障功能—生产资料功能—生产经济与工商业服务功能—资产、财产与资本功能—财产、资本、文旅等多功能”的转型过程中,宅基地价值不断得到显化,形成外部利润,构成了各利益主体所需要的制度收益空间。一些利益主体追逐这些无法被内部化的价值和收益,导致农村宅基地流转制度的变迁。宅基地流转制度改革呈现如下经验启示:一是制度变迁过程遵循宅基地功能转型的规律;二是宅基地制度的演进是各利益主体围绕宅基地外部利润博弈产生的制度创新;三是制度演进逐渐坚持市场化改革的方向,从维护公平到效率与公平相统一。
〔摘要〕 生成式人工智能作为极具影响力的新兴技术,正深刻影响和形塑着人类的政治、经济和社会发展等诸多领域,并在全球各界掀起广泛关注与普遍探讨。当前,关于生成式人工智能的全球研究焦点已从单纯的技术规制升维至文明形态重构,这种立场分野本质上是数字文明时代生产关系的全球性调适,既折射出国际权力结构的深刻变迁,更预示着人机共生社会新型治理范式的孕育需求。国内外学界基于“风险-成因-对策”三重进路建构了生成式人工智能的治理方案,这就需要对既有研究作归纳比较,进一步寻找未来生成式人工智能的治理之道,以平衡定性与定量的落差、关注理念与道路的撕裂、链接实践与理论的时差、填补设计与落实的断层、弥合域内与域外的隔离。
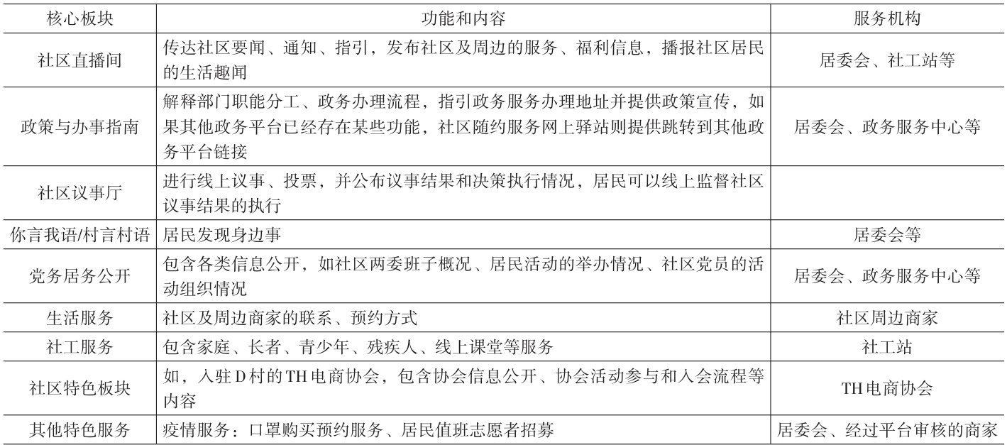
〔摘要〕 数字技术及其应用的不断成熟显著推动了基层治理模式的转变。既有研究关于数字技术对政府转型的影响及其对基层自治的作用,已有系统论述,但仍相对缺乏对数字技术如何影响社区治理的微观作用机制的系统论述,数字技术在社区治理中作用的整体性框架仍有待提炼。本文运用探索性案例研究方法聚焦广州市推行“随约平台”的社区治理创新实践,通过深度访谈、参与式观察获取资料,分析这一数字平台在社区治理中的角色及其行动优势,探讨数字技术在基层治理中的作用与局限。研究发现,社区服务与管理平台化得益于数字技术在社区治理中的应用,通过决策、组织、指挥与协调、控制四大微观机制,重塑了社区乃至基层治理的模式。
〔摘要〕 学界通常认为运动式治理只能取得短期成效,但实践中运动式治理的成效却可以区分为不同类型。既有研究聚焦于运动式治理在组织层面的运作共性,而对影响运动式治理成效的因素探讨不足,须构建“中央-地方-民众”框架以检视不同诉求的主体间互动关系对治理成效的影响。研究发现,在主体互动过程中,政府与民众的诉求一致性状况决定了运动式治理能否长效,纵向政府间的诉求一致性则关乎运动式治理是否会产生负面后果。各级政府在运动式治理的推进过程中要确立民众本位的治理取向,以柔性动员等情理构建手段来调和主体诉求。本研究突破了运动式治理必然会推动各主体同步高速运转的观点,将主体诉求发挥作用的场域拓展到运动式治理的过程阶段,提供了理解运动式治理的新视角。
〔摘要〕 社会组织公共性再生产是新时代中国社会多元公共性建构的重要环节和集中体现,对于推进国家治理体系和治理能力现代化具有显要的理论与现实意义。基于“组织-关系-行动”的整体性分析框架,通过对W 市HD 公益服务中心的历时性考察表明,社会组织公共性再生产是一个从弱到强、多层次的动态发展的连续统一体,其实践逻辑在组织层面表现为从内部失序走向规范发展,在关系层面表现为从单一离散走向多元共建,在行动层面表现为从被动参与走向主动回应。社会组织公共性再生产仍面临着组织主体价值错位、政社关系“非对称依存”、数字技术风险等现实困境。基于此,阶梯式组织增能下的内部治理制度化、渐进式关系再造下的多元合作结构化、整合式行动调适下的公共服务社会化是社会组织公共性再生产的三重治理进路。本文揭示了社会组织公共性再生产的内在机理与动态路径,旨在为公共性生产机制从静态结构分析转向动态过程研究,突破既有研究对社会组织公共性再生产的碎片化解释范式提供有益思路。
〔摘要〕 数字乡村建设是在乡村社会发生了广泛的空间流动、空间分化和空间重组的基础上进行的。乡村社会的分化重组既为数字乡村建设提供了发展机遇,也提出了很多需要清醒认识和积极解决的复杂问题。应当对数字乡村建设面临的发展不平衡、中青劳动力流出、新型农业经营主体的新形势和新问题做出深入考察,在理论与现实的综合中,从地方空间、社会空间、观念空间和网络空间的总体联系,对乡村社会的分化重组做出理论分析和对策研究,针对乡村社会多样化和差异化的特点,在不同地区培育和宣传多层次、多类型和新型农业经营主体的成功典型,形成数字乡村建设的差异化、可视化、分类推进的表象整合。
〔摘要〕 随着数字青年、数字人格等概念的应运而生,青年虚实共生的生存样态和生活体验开始受到人们关注,这种深刻的变化对青年究竟带来怎样的影响?青年的主体能动性如何帮助他们在多重影响中获得适应性发展?研究采用质性研究法,在对11例数字青年深度访谈基础上,探索他们虚实共生的隐性困境及抗逆力机制。结果发现,数字青年虚实共生的主体意识变革表现为虚拟生存的时空脱域改变了数字青年实践意识,数字人格的出现重构了数字青年自我认知,而网络生活中的拟像自我调节了数字青年的身份认同。生存模式的变革引发了数字青年虚实共生的隐性困境,其关系建构存有多元性可能和单一性风险,化身生存有丰富体验可能和现实失控的风险,量化自我则可能将精准服务转向精准控制的风险。数字青年主体能动性的抗逆力机制表现为积极自我建构的因应调节机制、重建自我认同的韧性保护机制和数字自我呈现的效能补偿机制,可见青年虚实共生下的困境突破仍需现实主体性和主观能动性的回归。
〔摘要〕 党的二十届三中全会强调不断完善基本公共服务制度体系,解决好人民最关心最直接最现实的利益问题。在加强普惠性、基础性、兜底性公共服务供给的同时,如何满足个性化、差异化需求,增强人民群众获得感,是在理论和实践层面都亟需回答的关键问题。数智技术的发展为解决这一问题提供可能。以温州市F社区智慧养老服务为案例进行分析发现,公共服务个性化的实现是一个以需求为核心的动态闭环过程,将个性化服务需求的精准识别、碎片化需求事实的数据连接、稀缺性公共资源的算法配置、多元供给主体的计算整合以及复杂场景中的智能决策等环节有机结合,可以构建一套系统化的公共服务个性化实现方案。
〔摘要〕 私法中国家强制的目的是确保实质化的私人自治。公司法中的国家强制的正当性来源复杂,核心是公司独立人格导致少数股东和债权人成为弱势群体,需要驯服因资本多数决机制等产生的控制权,避免组织失灵,内化公司独立责任的外部性,防免信息不对称,保护交易安全和适度扩张公司的公共性。新《公司法》既增强了国家强制的密度和力度,又拓展了私人自治的深度和广度,同时存在强化和弱化国家强制的两个面向。但新《公司法》依然存在国家强制规范辨识度不够、强制不足和强制过度、有限公司和股份公司的国家强制规范不对称等立法问题。公司法中的国家强制取决于国家能力和社会情势,加之公司法域的“向下竞争”,在对各类公司统一立法时,强制规范目前很难形成自然规则,这也决定了公司法修订频率远高于民法。
〔摘要〕 未届期股权转让的出资责任分配,本质在于平衡股权转让的交易自由与公司债权人的利益保护。现有研究的理论分析进路,更多借助民法上恶意串通、债权人撤销权以及债务承担规则,无法融贯解释责任主体与责任形式等问题。对此,《公司法》新增第88条第1款确立“受让人责任—转让人补充”的逻辑构造,但其规范内容同样存在责任机理模糊、程序负担加重、体系解释悖反等固有缺陷。从利益衡量角度出发,股权转让的交易自由不得动摇法定的公司资本充实基础,不得损害公司及其债权人的合法利益,基于此,股权转让并不豁免转让人的出资义务,同时“连续性理论”要求受让人亦应为此负责,后者并非源自商事外观主义的考虑。法解释上,第88条第1款的“补充责任”应理解为“补充连带责任”。一方面,外部关系上转让人需与受让人共同承担连带出资责任,以优先保护公司债权人利益;另一方面,作为默示性规则,“补充”旨在赋予转让人承担责任后对受让人的追偿权,但当事人之间特别约定的除外。
〔摘要〕 2023 年修订的《公司法》第89 条第3 款增设强制购买请求权,设置了少数派股东摆脱压迫的终极路径。该条款虽被安置在异议股东回购请求权项下,但其是一种独立的股东法定救济权,不可被公司章程排除。强制购买请求权以存在控股股东权利滥用从而形成“股东压迫”法律事实为触发性事件,不以股东会决议“异议”为前提。“股东压迫”的认定标准为开放式综合要素考量,本质为控股股东利用优势地位侵害其他股东利益。强制购买请求权的行权主体,由受压迫股东延展至集团公司的子公司股东、优先股股东及无表决权股东。“强制购买”责任主体除公司外,可扩展至控股股东、实际控制人。合理价格的确定是该机制救济功能实现的关键,应从追求价格实质公正转向估值程序公正,立法须提供精细化的示范文本,减少协商成本,增强司法诉讼的可操作性。
〔摘要〕 以权利为基础,极端自由主义者诺奇克塑造了自由与平等尖锐对立的理论景象,平等似乎完全被排除在正义的图景之中。极端自由主义者的正义理论并不是完全忽视平等,而是对平等做出了一定程度的承诺。一方面,诺奇克对权利施加了形式性的约束,主张平等的权利是平等待人的重要体现;另一方面,诺奇克对不平等施加了实质性的约束,即持有正义中的“限制条款”作为“底线”设置,不允许社会经济存在无限度的不平等。底线设置使他人境况不能变坏,保证了每个人不至于落入“较差”的境况。破除人们对诺奇克平等观念的偏见,重新理解其限制条款,有助于人们在平等主义的总体理论框架下更好地理解极端自由主义的“平等”思想。
〔摘要〕 在罗尔斯的正义理论当中,公平是非常重要的前提条件,人们往往只局限于从原初状态的角度论证什么是公平,对罗尔斯的“两个正义原则是公平的”意味着什么,缺乏一种清晰的理解。就罗尔斯的“两个正义原则是公平”的而言:一方面,受差别原则与背景制度的调节,当人们之间的差别不太大时,公平要求平等分配那些比较容易实现的基本自由,在无法完全平等分配某些基本善的情况下,公平要求平等的人享有平等地获取某些自由与职位的机会,并且实现这些机会的公平价值;另一方面,当人们之间差距过大时,应该利用差别原则来调控人们之间的不平等,只有那种能够提升最不利者地位的不平等才是正义的,但与公平无关。
〔摘要〕 在当代社会,平等面临着“应当实现”与“难以实现”之间的困境。一方面,在价值层面,平等是人对自身的价值承诺,是体面生活的底线要求,是社会合作的维系纽带,平等以及由平等赋予的权利是值得追求且应该实现的;另一方面,在事实层面,由于平等在概念内涵和权利边界上深陷理论困境,实现平等的主体在各自能力上的差异及所需资源的稀缺性等原因,导致平等的价值无法得到真正的实现。应该从一种实践理性的视角出发,重新审视事实与价值之间的关系,依托人们追求过上好生活的终极目的,弥合两者的裂痕,寻求在社会发展的历史进程中破解平等的两难问题。
〔摘要〕 关于市场经济与共同富裕之间的传统争议与实践发展的问题讨论,是深化研究“构建高水平社会主义市场经济体制”的重要命题。市场经济与共同富裕之间有机结合的可能性在于市场经济的一般性能激发经济主体的创富活力以及极大地解放和发展社会生产力,结合的必然性在于市场经济在中国的特殊性决定了其发展必须以人民为中心,必须接受中国共产党统一领导,必须坚持公有制主体地位。在社会主义市场经济中促进共同富裕应坚持生产与分配、公平与效率、政府与市场、先富与后富相统一等原则;从宏观、中观、微观系统性层面出发,通过构筑“党—政府—市场”三维谱系,建设高水平全国统一大市场,提升市场主体创富活力,推动构建有利于实现高质量发展、促进共同富裕的高水平社会主义市场经济体制。
〔摘要〕 以加藤弘之、严复和梁启超为中心,探讨20 世纪初部分东方思想家研究和接受西方思想是一个重要的命题。当他们接受社会进化思想时,需关注东亚文化环境对他们的影响,以及在传统思想背景下理解和诠释社会进化思想的特点。从功利主义与斯宾塞思想的关系入手,是探讨社会设计中个人与社会的关系的全新视角。私欲、爱己心、爱他心、利己主义、利他主义对社会生存的影响如何?加藤弘之以斯宾塞的利己主义和利他主义理论为基础,分析了它们之间的关系,并试图厘清它们与社会生存之间的结合点。自然法与伦理道德的关系,以及自然的道德与超自然的道德的关系又是如何?通过研究前人在这些问题上取得的成就,可深入思考当时理论家的问题意识及其相互间的思想互动。
〔摘要〕 1913 年,美国学者兰登·华尔纳第一次到中国进行考古调查,正逢中国政府考虑建设一座国立博物馆。华尔纳考察的赞助人及当时介入中国古物保护事业的美国记者均赞同中国的古物国有化办法,认为亲密的合作机会就要来临。但华尔纳对古物陈列所筹备过程中传出的各种负面消息深感愤怒,加深了他对中国的敌视态度,中止了原本带有友好色彩的交流,并为他后来在敦煌的行为埋下祸根。
〔摘要〕 受五四新文化运动启蒙、在新式学校教育中成长起来的女性从传统社会角色中解脱出来,成为了具有个体意识与个人价值追求的“新人”。她们出于对传统家庭的叛逆和对革命理想的追求来到延安,并在整风运动中完成了知识青年到革命者的改变。整风运动与集体审视塑造了“新女性”一切依靠组织、一切相信组织的思维模式,不仅深刻影响了女革命者的学习与工作,还在恋爱、婚姻和生育等私人领域发挥了重要作用。“新女性”在恋爱和婚姻中以党性衡量伴侣与自我,努力做到抛却自我、树立大我的同时,其个人感情也经历了徘徊与挣扎。生育是尤能体现其情感矛盾的一个方面。“新女性”并非没有母性,但她们恐惧生育要付出的时间与健康成本,更担心生育之后无法全身心投入革命事业。延安“新女性”的情感变化,实质上源自民族解放过程中对自我角色的再认识、再调整与再平衡,而她们的历史贡献与生命实践则诠释了知识女性从五四式的独立个体向历史主体的转变历程。
〔摘要〕 作为当代美国本土裔文学创作和批评领域的领军人物之一,杰拉德·维兹诺以其前沿的理念,将“恶作剧者”这一传统本土裔文化形象在(后)现代语境下进行了拓展和革新。这不仅是传统的本土裔文化因子在多元文化中的内涵重塑,更是美国本土裔文学批评理论中“世界主义”在更宏大的文化层面的理论脉络拓展。维兹诺在其创作和批评实践中,有效将两者做了结合,以“恶作剧者”桀骜不驯的挑衅姿态活跃在形形色色的边界与禁忌之地。在创作和批评中,维兹诺以丰富多变的话语风格和极具解构性的理论重塑有效构建了本土裔文学和文化主体性。从性质上来看,维兹诺的恶作剧者策略与霍米·巴巴的第三空间理念有诸多相似之处。在这个动态场域中,以本土裔的认识论与西方的文学批评形式相结合,实现了一种有效的、跨文化的对话性策略。他在“恶作剧者”文化形象的基础上提出的“恶作剧者话语”“恶作剧者阐释学”等理念将在很长一段时期内影响当代美国本土裔文学创作和批评的发展走向。
〔摘要〕 文学老年学研究关注文学作品对社会老龄化问题的再现,关注个体的变老体验和社会的老龄观;女性主义研究关注老年女性可能面临的性别和年龄的双重歧视。在文学老年学和女性主义研究的双重视角观照下研究英国作家多丽丝·莱辛的《好邻居日记》,发现小说揭示人口老龄化和老龄化的女性化问题,即老年女性在老龄化社会占比超过男性,但她们却在社会空间中被边缘化、在文化想象中被污名化。在此基础上,小说主张文学叙事在老龄化问题治理中发挥能动作用,即通过中年女性叙事者的跨异托邦空间逆行,对老年女性进行去边缘化、去污名化;并通过代际友谊建构叙事空间,激励老年女性通过回忆与讲述建构其叙事主体,重构老年生命的意义并净化“恐老症”。
〔摘要〕 古典诗歌的节奏是文学研究和语言学研究共同关注的焦点议题。从韵律构词规则入手,分析黄庭坚药名诗中的药名韵律词及其产生的文学效应,发现韵律词决定进入诗行中药名的词长及具体形式,奠定了谐音、删略等创作技巧的语言基础。汉语韵律词具有的“亦词亦语”二重性为药名诗“名若虚设,故人不觉”的艺术效果奠定了语言基础。韵律词和诗行节奏间产生的韵律冲突属于语音和语音的冲突,不是过去反复讨论的语音和句法形成的诗句节奏冲突,而是未曾论及的全新类型。上述发现有力地回应了“是否应从语言学规则入手探究诗歌的体式”“汉语音步有无重音”“诗律中平仄与音步谁更重要”等争议,推动语言学和文学的综合性研究。
A Review of International Research on Generative Artificial Intelligence Governance: Key Issues and Positional Divergence Zhang Shuhua and Zhang Xiatian (Institute of Political Science, Chinese Acad