摘要:基本治理单元的划分与重构是构建社会治理共同体的基础性命题。从政治学视角看,治理单元的“基本”并非静态概念,而是随治理目标与组织系统功能演变的动态范畴。基本治理单元的确定是一个“动态”的过程,但是其内在的要素是稳定不变的。正是在性质、功能、规模的维度界定下,基本治理单元才成为国家治理体系和社会治理体系中的“基本”。而基本治理单元的建设过程是一个由不同要素互相构建的过程,共同利益、共同行动、共同精神构成了“三位一体”要素模式。治理单元的重构同样需要兼顾历史经验与时代需求。通过将外部引导转化为内在组织,将外部要求转化为内在激励,将共同利益转化为共同责任,强化基本治理单元,构建稳定的基本治理单元运行机制,实现基本治理单元的长期持续,最终实现“人人有责、人人尽责、人人享有”的社会治理共同体目标。
摘要:“社会治理共同体”的构建是一个实践问题,但首先是一个理论问题。作为理论问题,它需要回答一个现代社会的治理何以回到“共同体”的话语逻辑;作为实践问题,它需要回答党建引领构建“社会治理共同体”的实践逻辑。在既有理论中,“共同体”是一个“前现代社会”的概念。认同性构建、共享的价值理念和合作化参与赋予“共同体”在现代社会的治理内涵。社会治理共同体并非实体化的组织形态,其旨在构建一个由行动单元、行动理念、行动能力和行动机制所构成的共同行动框架。基层党组织的政治引领力、组织力、服务力和资源配置力为社会治理共同体提供了共同行动力,促进了“社会治理共同体”的实践效力。
摘要:推动跨域治理、建构治理共同体是促进区域共同繁荣和推进乡村治理现代化的重要议题。组织研究视角下的大下姜乡村振兴联合体案例显示,治理有效的决定性前提并非治理架构的紧密程度(松散或紧密),而是治理架构对组织关联的动态优化与功能适配,使治理架构能够有效联结治理单元、整合治理资源、激发协同行动,从而塑造出“治域结合”的治理共同体形态。研究揭示了优化组织关联作为构建治理共同体稳定机制的内在逻辑,为实现乡村治理中“人人有责、人人尽责、人人享有”的共同体目标提供了实践路径。
摘要:随着数据成为数字时代城市治理的关键资源,以发挥数据要素价值为核心目标的数据治理也成为城市治理现代化的关键基础。既有研究较少从城市治理的总体性视角切入,分析数据治理的理论内涵及其对城市治理现代化的推动机制。文章从“面向数据、基于数据、经由数据”三个层面来认识城市治理过程中的数据治理,通过理论分析和实践提炼,梳理出城市时空数据、运行数据、服务数据、管理数据四类城市治理数据要素,从理论上阐明数据治理推动城市治理的依据,如何在实践中不断提升城市感知、理解、决策、精准和协同等治理能力,进而通过推动城市治理理念变革、治理能力提升、治理资源升级和治理机制创新,为城市治理提供了新动力、新机制。
摘要:“未来社区”代表了人们对美好社区的想象,驱动社区发展与治理的创新。近40年来,“低碳社区、智慧社区、韧性社区、完整社区”等先后成为“未来社区”的现实形态,“未来社区”的实践存在技术导向、邻里导向、功能导向、综合导向四类路径。技术导向路径重视数字技术赋能,但易陷入“技术决定论”误区;邻里导向路径意在实现邻里复兴,但忽略了其所根植的经济结构基础;功能导向路径有助于加强社区的特定功能,但对于多元参与、共同体等要素甚少涉及;综合导向路径视角全面,但仍需长远的考量。未来社区,就是“人人自由舒畅、生活便利安康、邻里亲爱守望、公事自主乐享”的社区。要实现未来社区,需经三个进阶:近期意在解决当下问题,营造“完整社区”;中期要形成多元参与的治理共同体;长期则要形成“人物、人人、人事”关联的社区,也即“自由人联合体”的有机组成部分。
摘要:马尔库塞的“单向度的社会”理论深刻揭示了技术理性过度发展导致的社会活力丧失现象,其“向度”思维为构建社会治理新形态提供了理论启示。时间与空间是社会治理的两大基本要素,前者体现为社会形态、治理目标、治理过程的历时性变化,后者强调社会在物质形态、观念表达、组织机制等方面的结构性特征。技术分别通过“时空压缩”与“时空拓展”效应对社会的时间或空间向度进行降维或升维,影响社会秩序或活力。“单向度的社会”是技术的价值理性缺失、时空压缩效应过度彰显的体现,实质体现了“压缩式治理”模式。传统社会治理在很大程度过于依赖技术的时空压缩效应,在缓解规模治理带来的巨大治理负荷,强调追求治理效率。随着社会治理的日益复杂与科技革命加快到来,应充分发挥制度优势、持续加强价值引领,以推动技术向善,辩证拆解时空要素,最大程度发挥技术的时空压缩与时空拓展效应的积极作用,在“有拓有缩、拓缩渗透、以拓为要、灵敏转换”中实现立体化治理的新形态。
摘要:绿水青山就是金山银山理念是习近平生态文明思想的核心理念。该理念的诞生具有特殊的时代背景:经济高速增长与资源有限供给、资源利用效率低下的矛盾,经济总量扩张与环境污染加剧、环境容量有限的矛盾,优质生态环境需求递增与优质生态环境供给递减的矛盾。绿水青山就是金山银山理念反映了人民需要层次的上升趋势、以人民为中心的发展思想、社会主要矛盾的演化规律。绿水青山就是金山银山理念具有重要的认识论、方法论和实践论等时代价值。绿水青山就是金山银山理念已经指导我国生态文明建设的理论和实践实现历史性、转折性、全局性变化,必将继续指导美丽中国的全面建成,并将深刻影响美丽世界的建设。
摘要:推动区域协调发展、缩小区域差距,是共同富裕的应有之义。生态脆弱区因兼具生态退化和经济返贫风险,亟待探索生态产品价值实现的绿色发展方式,以寻求保护与发展的共生目标,从而推进共同富裕。通过案例实证分析发现,生态脆弱区生态产品价值实现促进共同富裕遵循“结构塑造一协同合作”的实践逻辑:“结构塑造”是包含生态系统健康、经济绿色发展、社会稳定和谐的基础稳定;“协同合作”是包含政府权威指导、市场创新活力、公众集体行动的制度优化。“结构塑造—协同合作”实践逻辑下的生态脆弱区生态产品价值实现,既能提升“经济 + 社会 + 自然”复合生态系统的稳定性,增加生态产品供给和社会整体财富,又能强化“政府—市场一社会”多元主体的协同效力,保证生态产品公平分配,为财富共享提供有效保障。据此,这一实践阐释了生态财富增加和公平分配并进的共富逻辑。
摘要:中国式现代化话语的建构是逻辑、理论与现实的统一,其发端于中国共产党人对西方资本主义现代化话语的辩证批判、肇始于国内学界对现代化的系统性研究、开启于中国特色社会主义现代化实践,这三者皆指向1978年党的十一届三中全会召开这一时间节点。在建构这一话语的过程中,必须坚持“中国共产党领导”与“以人民为中心”相统一的政治性原则,秉持“世界多样性”与“民族主体性”相统一的立场性原则,恪守“先进理论指导”与“规范学术研究”相统一的学术性原则,坚守马克思主义基本原理同中国具体实际、同中华优秀传统文化相结合的方法性原则,遵循“政治话语”“学术话语”“大众话语”相统一的表达性原则。只有在运用习近平新时代中国特色社会主义思想的世界观和方法论、推动以实践为基础的理论创新、创新话语表达方式和传播手段、坚持以现实问题为中心和围绕社会主义现代化本质进行创新、构建话语共识并提高国际话语权的过程中,推进中国式现代化话语的建构,这一话语才能尽快实现从初步建构到成熟定型的转变。
摘要:作为后发国家现代化一种特殊形态的中国式现代化,既具有各国现代化的共同特征,又呈现出相对于“早发”的“后发”独特性与特殊性,即“后发”现代化的共同特征以及“后发效应”,也具有基于自身独特历史、文化和基本国情的中国特色。从全球范围看,后发国家通常具有现代化起始阶段劳动力成本低廉、引进借鉴外来技术和发展经验等优势,与此同时,又可能面临内生要素供给不足、外部资源难以引进、发展依附于他国、脱离本国实际照搬他国模式、文化身份认同危机、缺乏超越传统的内在动力、发展中的社会不稳定等难题。中国共产党和中国人民从自身独特基本国情出发,较好发挥了自身的后发优势,有效破解了后发难题,迅速缩短了与“早发”国家的差距,成功推进和拓展了“赶超式”“并联式”的中国式现代化。
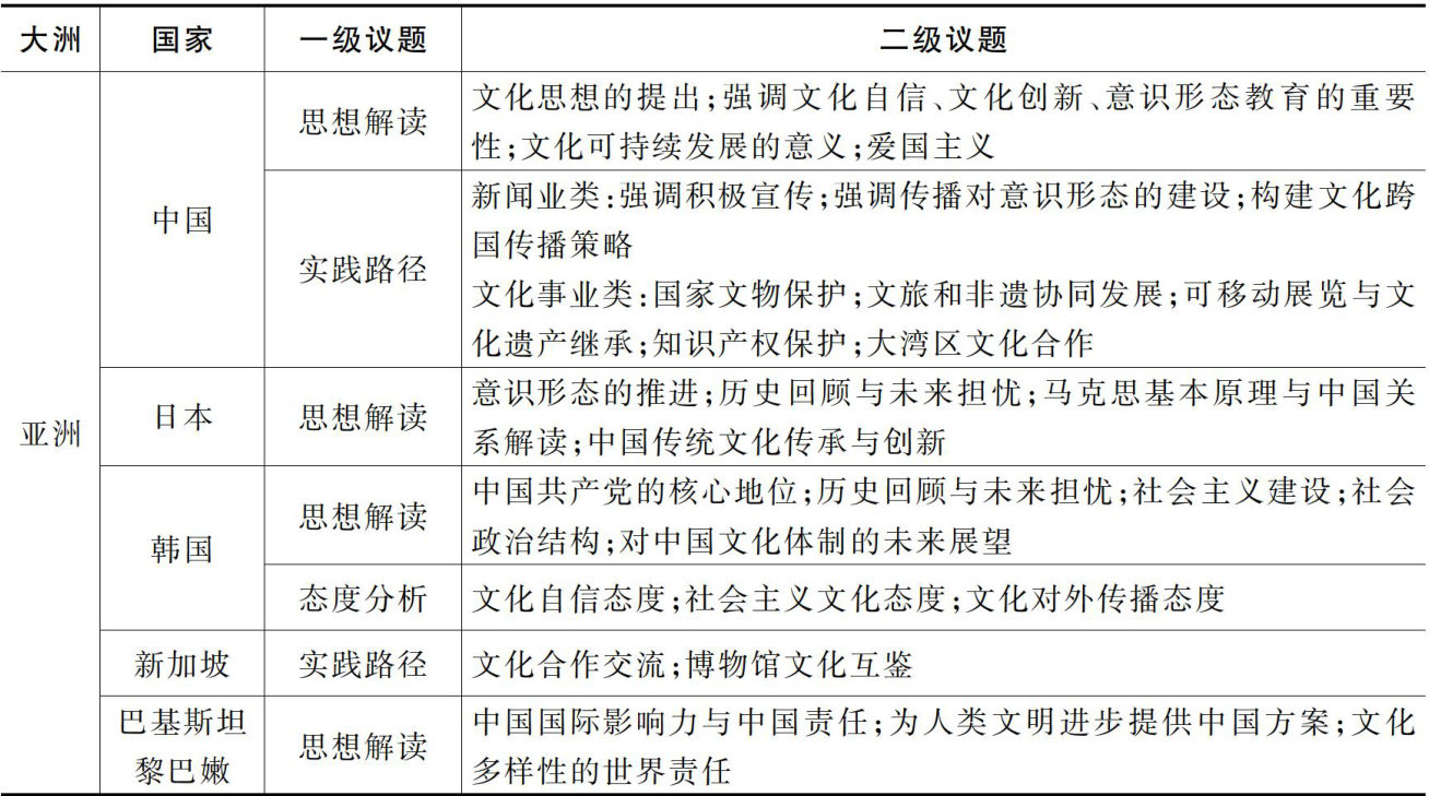
摘要:彰显思想之世界伟力必然需要国际传播。推动习近平文化思想国际传播,既是提升中华民族现代文明影响力的必要之举,也是构建人类文明新形态与增进全球交往的题中之义。研究通过对多国主流媒体相关报道的系统梳理,分析习近平文化思想国际传播的核心信源、主要议题及报道策略,发现信源格局呈现以我国外文媒体为主导、美国媒体紧随其后、各国媒体多维响应的态势;议题内容总体上聚焦以人民为中心、共建世界文化繁荣等积极主题,其中亚洲媒体侧重思想解读、实践路径与态度分析,而美洲、欧洲与非洲媒体则新增了目标判断的相关分析;在行文策略上,国际媒体普遍采用多元视角进行正向报道,也有少量媒体通过扭曲历史与不当关联策略予以误读。研究建议,未来应以多元主体共建传播矩阵,以多维内容共构传播资源,以多区施策共奏传播复调,从而在国际社会构建更具效力的习近平文化思想国际传播机制。