近年来,国家对数字经济的发展给予了前所未有的重视,不仅孕育出独具中国特色的数字经济理念,还精心规划了推动数字经济发展的中国方案。这一战略决策,是基于对国内国际大局的深刻洞察,旨在把握全球科技革命和产业变革的先机,从而在新一轮国际竞争中占据领先地位。 特别是在2022年,国家明确提出到2035年基本实现农业现代化的宏伟目标,为农业发展指明了方向。随后,国家进一步强调了利用大数据、互联网等技术赋
全球范围内,AI应用的爆发式增长始于2023年,并延续至2024年。截至2024年6月,AI应用已拥有约2.3亿全球活跃用户。在头部应用的强劲带动下,2024年前8个月,全球AI应用收入同比大幅增长 51% ,达到20亿美元。AI应用市场仍处于蓝海阶段,预计到2028年,其全球收入将攀升至188亿美元。在这场AI引发的变革中,中国开发者无疑站在了前列。据预测,中国AI市场的价值将从2023年的34
随着数字化浪潮的持续演进,一种创新的服务模式-算力租赁,正逐渐步入公众视野。这一模式的核心在于,将强大的计算能力以租赁形式提供给需求方,助力企业高效完成各类计算密集型任务。算力租赁的兴起,不仅标志着计算资源利用方式的新变革,也为众多企业及个人用户带来了前所未有的便利。 在算力租赁的框架下,用户可根据实际需求灵活选择多样化的服务套餐,这些套餐涵盖了计算能力、网络带宽、存储空间等一系列关键资源。对于
在当今的经济领域中,造船业正处于一场盛大的狂欢之中,用“东风夜放花千树”来形容其当下的心境可谓恰如其分。2024年上半年,中国造船订单量占据全球 74% ,6月份我国造船业务的占比已接近全球的8成,而新接订单量占全球超七成。自2021年8月起直至当下,中国船舶的股价一路飙升,涨幅已然高达 170% ,并且这一上涨的势头毫无停歇之意。 回首往昔的船舶周期,通常在新周期启动后的2年左右,造船股的
摘要:随着“双碳”目标的提出,绿色金融成为推动江西省经济高质量发展的重要力量。文章阐释了“双碳”战略内涵与绿色金融理论体系,并分析了江西省在实现“双碳”目标过程中的经济概况、面临的挑战与机遇,在此基础上,探讨了绿色金融在助力江西经济高质量发展中的具体路径,包括推动传统产业绿色转型、调整能源结构发展清洁能源、推广绿色金融支持绿色产业、加大绿色技术创新和研发投入以及发展数字经济促进产业升级。多维度协同发力,可推动江西省在实现“双碳”目标的同时,构建绿色低碳、可持续发展的现代化经济体系。
摘要:随着全球气候问题日益严峻,各国纷纷采取政策措施应对温室气体排放。碳交易市场作为一种有效的市场化减排机制,已成为全球减排的重要工具。在此背景下,光伏电站作为清洁能源的代表,具有显著的碳减排潜力,对推动低碳经济转型有重要意义。光伏电站融入碳交易市场,不仅能为电站带来新的收益来源,还能增强企业的市场竞争力,推动可再生能源创新发展。当前,碳交易市场在全球范围内趋于成熟,但仍面临政策法规不稳定、碳减排效益量化困难、市场价格波动等问题。光伏电站如何有效融入碳交易市场,提升减排效益并实现经济收益,已成为行业亟待解决的课题。文章分析了光伏电站融入碳交易市场的背景、面临的挑战,并提出了优化碳减排效益量化、加强风险管理、提升技术水平、与政策法规联动等运营策略。结果显示,通过实施这些策略,光伏电站不仅能增强市场竞争力,还能为碳交易市场的长期发展做出积极贡献,为推动全球低碳转型提供助力。
摘要:张家界具有丰富的自然和文化资源,但旅游业发展在消费水平和结构上面临诸多挑战,包括消费水平较低、消费结构单一、供需失衡、管理体制与市场需求不匹配等,这些都制约了旅游业的高质量发展。文章深入分析携程游记内容,揭示了张家界旅游消费的主要问题,并提出丰富旅游产品内容、优化供给结构、改革管理机制等解决策略,以提升游客的消费体验和满意度,实现旅游消费的提质升级,加速建设世界旅游目的地,为类似旅游城市消费升级转型提供可行路径和政策建议。
摘要:随着科技产业革命的深化,全球产业竞争正在向构建产业集群、创新集群和创新生态系统演进。2024年中部地区崛起座谈会指出,“要以科技创新引领产业创新,积极培育和发展新质生产力”。科技创新和现代化产业体系的结合,离不开高效适配的创新生态系统。郴州正深入推进国家可持续发展议程创新示范区建设,已初步形成创新驱动可持续发展局面。郴州推动区域创新生态系统的优化升级,是国家创新驱动发展战略在郴州具体深入落实的重要支撑,是郴州培塑“国家创新示范区”新动能的必然要求,是郴州加快建设现代化产业体系的必然选择。
摘要:在“碳达峰、碳中和”双碳目标愿景下,环境会计成为企业落实绿色发展理念、实现可持续发展的重要工具。文章在已有环境会计理论与实务研究的基础上,聚焦企业环境会计信息披露问题,选取我国基础化工行业2010—2023年A股上市公司相关数据为研究样本,重点分析影响企业环境会计信息披露的因素,并得出相应的结论与建议。
摘要:小微企业作为我国市场经济发展的重要组成部分,在改善民生、保障就业、促进创新创业、促进地方经济发展、推动社会进步等方面发挥着巨大作用。近年来,随着国外金融危机频发,国外需求趋紧、国内产业调整,小微企业转型升级举步维艰,面临着高成本、低技术、融资难等一系列问题,引起了社会的广泛关注。文章以此为探讨方向,提出相应的对策和建议,以助力缓解小微企业融资难的问题。
摘要:2010—2023年中国对APEC成员国机电产品出口贸易数据的实证分析表明,人工智能水平提升能够促进机电产品出口,而贸易国可再生能源利用率提高则会对机电产品出口产生负面影响;中国对APEC 国家的出口潜力系数处于0.8\~1.2发展中国家的市场拓展空间较大,发达国家的市场接近饱和;通过深化绿色技术合作和绿色数智制造协同、优化产品结构与区域市场布局,可提升中国机电产品的国际竞争力。
摘要:随着数字经济深入发展,企业管理模式正经历深刻变革,促使成本控制与绩效评价体系面临全新的挑战与重构需求。文章梳理了数字经济的发展态势,分析了数字技术如何提升资源协同效率、重构业务流程、深化数据分析能力,从而赋能企业成本全链优化与绩效评价多维度发展,同时指出当前企业在成本数据集成共享、控制精准度与实时性等方面面临的挑战,并提出了相应的优化路径。文章旨在为企业数字化转型中的成本控制与绩效评价体系构建提供参考,探索数据驱动下成本与绩效联动机制的实现路径,促进企业在数字环境中构建更具适应性的管理体系,增强企业的价值创造能力与市场竞争优势。
摘要:近年来,移动互联网的发展带动网络购物进入新阶段。在直播、短视频等新型营销模式影响下,在线冲动购买现象逐渐普遍。目前,对于该种现象的形成过程尚未达成统一结论。文章探讨了移动购物情境中消费者冲动购买意愿的影响因素及产生过程,提出移动购物环境刺激通过影响消费者的感知和愉悦情绪,对消费者的冲动购买意愿产生影响,同时验证了参照群体影响对购物环境刺激与消费者情绪关系的调节作用。研究采用问卷调查法收集数据,且经过数据检验,所有假设均得到支持。研究结论证实了在消费者情绪对在线冲动购买意愿的影响中,参照群体具有调节作用,可帮助电商企业进一步了解消费者的冲动购买行为,充分利用参照群体影响的调节作用,制定更灵活有效的促销策略。
摘要:随着电商行业迅速发展,产教融合成为电商人才培养的关键。文章聚焦京东科技与电子商务互融技术的应用,借助京东电商平台优势开展产教融合相关工作,致力建设一个集创业实训、教学服务和社会服务等多种功能于一体的立体化生产性实训基地。通过基地建设,在优化“产教融合、立体化实践”电商人才培养模式上取得显著成效,不仅能带动电子商务专业发展,提升综合办学效益,还能全方位提高人才培养质量和社会服务能力,将电子商务专业打造为具有示范引领作用的应用型本科专业和高素质综合型电商人才培育基地。
摘要:文章探讨了数据资产上市的关键步骤,突出其在数字化时代的重要性。文章分析数据确权、定价、披露和治理等环节,并指出其是数据资本化和企业价值实现的关键,同时讨论高质量数据资产的定义、特征、评估、清洗整合、合规性检查、市场定位与价值评估等上市流程,强调了上市筹备、法律审查、投资者关系管理等关键步骤,以及上市后数据资产的管理与维护,包括数据安全、隐私保护、持续评估和市场反馈调整策略。最后,展望数据资产上市趋势、新技术影响和政策环境变化,强调企业需不断创新以提升数据资产质量和价值,抓住数字化转型机遇。通过深入分析关键步骤和操作要点,企业能更好地把握数据资产上市脉络,实现数据价值最大化,推动数字经济高质量发展。
摘要:高质量发展是满足人民日益增长美好生活需要的发展模式。为揭示2012—2022年河北省各市高质量发展水平的时空演变特征,文章构建了21个评价指标体系,采用熵权法对省内各市的高质量发展指数进行计算与分析,运用耦合协调度模型评估了高质量发展各维度的耦合协调水平,并借助地理探测器模型探讨了驱动因素。研究结果表明,2012—2022年,河北省高质量发展水平显著提升,高质量发展指数从2012年的0.14增长至2022年的0.84;2022年,河北省各市的高质量发展水平存在较大差异,廊坊市以0.63的得分位居首位,其次是保定市(0.55)、秦皇岛市(0.54)、石家庄市(0.53)和唐山市(0.53)、承德市(0.32);河北省各市高质量发展各维度的耦合协调度介于 0.52~0.67 ,总体处于中度耦合协调水平;地理探测器模型验证了经济发展水平、产业结构、财政投资、教育与科技对河北省整体高质量发展水平具有显著影响。
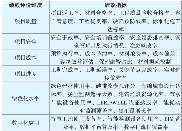
摘要:新质生产力包括创新升级、技术改造及优化管理等内容。建筑企业的绩效管理工作要不断与时俱进;绩效考评应反映绿色科技的发展程度;绩效管理的机制和模式应不断创新;新型绩效管理工具应体现数字技术的运用。建筑企业应按照绿色低碳、协调高效、动态调整及多元激励原则,构建建筑企业的绩效管理体系,采用“战略一业务—个人”三级联动来确定绩效管理目标,应创建多维度绩效指标体系和“项目驱动 + 人才激励”双轨并行绩效考核模式,以及动态监控与闭环反馈机制,从而形成“四位一体”的绩效管理体系,使建筑企业各项工作实现高效运行。
摘要:中国汽车市场规模庞大且发展迅速,已成为全球最重要的汽车消费市场之一。科技发展、消费升级、政策导向等因素促使市场竞争加剧、需求多元。在此背景下,XD汽车需创新经营管理模式,以适应新环境、谋求新发展。文章聚焦XD汽车在我国市场的经营管理模式创新,以期为汽车企业的持续发展提供有益参考。
摘要:第21号会计准则规定出租方对于租赁的业务应当包括融资租赁、经营租赁两种情况的会计处理。其中,出租方对于融资租赁业务的处理较为复杂,涉及租赁收款额、未担保余值的确认计量、租赁投资总额、租赁投资净额的计算等。新准则虽讲解了处理方法和原则,但却没有过多的实例分析和总结性描述。文章通过案例,分析出租方如何对融租租赁进行账务处理,致力归纳出简洁易懂的会计处理方法。
摘要:近年来,随着药妆行业国际化程度的提高,市场占有率迅速扩大。同时,人们对护理产品的需求层次上升,药妆市场正面临巨大的挑战和机遇。文章选取法国品牌(LFQ)在中国的营销模式作为案例展开研究,并使用相关理论,包括PESTEL分析、波士顿矩阵分析、五力模型分析等,分析了LFQ营销方面存在的问题,包括细分市场不精准等。并针对现存问题探讨其背后成因,进而提出更适合LFQ在中国从“顾客导向”(customer oriented)向“以顾客为中心”(customercentric)转型的方案,如继续扩大细分市场,加快安全认证,为进入药房销售打下基础等。最后,LFQ的营销模式还需积极关注中国非公益组织,积极履行企业社会责任(CSR),承担企业分享价值(CSV),在新经济环境下保持更好的品牌形象。
摘要:文章立足都市圈建设,探析郑州高品质公共服务的配置和供给现状,并提出郑州高品质公共服务的配置和供给存在公共服务设施布局不均衡、公共服务可达性不足,以及资金与政策支持力度不够等问题,其服务质量与效率有待提高。针对现存问题,文章提出优化郑州高品质公共服务配置和供给策略,包括通过差异化公共服务配置,优化公共服务设施与布局;建立动态监测与反馈系统,推广智慧城市建设成果,提高公共服务质量和效率;加强政府主导作用,激励市场和社会力量参与建设,探索供给主体多元化。
摘要:ESG是利用环境、社会、公司治理三个维度评价企业可持续发展能力的一种综合评价方法。随着我国“双碳”目标的提出,企业的ESG表现受到了社会的广泛关注。文章从研发投入的中介视角出发,选取2012—2022年我国A股上市公司数据作为研究对象,探讨企业ESG评级如何对企业绩效产生影响。结果表明,良好的ESG评级可通过促进研发投入来提升企业绩效;高管薪酬激励在企业ESG表现与研发投入、研发投入与企业绩效、ESG表现与企业绩效中发挥调节作用。异质性分析显示,非国有企业、小规模企业中,企业ESG表现对企业绩效的影响更为显著。因此,企业更应注重ESG的信息披露质量,加大研发投入,进而在成长路上取得良好发展。
摘要:在数字化转型背景下,企业优化绩效管理有助于维持现有竞争优势。文章以M建筑公司为研究对象,重点探讨其在数字化转型背景下实施项目绩效管理优化的必要性,分析该公司项目绩效管理中的现存问题,如绩效评价主体缺失、绩效指标难以量化、数字化转型成本高、缺少复合型数字化人才等,并据此提出针对性的项目绩效管理优化策略,以期帮助M建筑公司加快实现可持续发展。
摘要:随着大数据技术的广泛应用,企业运营环境正经历深刻变革,会计信息作为企业决策的重要基础,其生成与传递过程受到影响。在此背景下,研究内部控制对会计信息质量的影响具有现实紧迫性和理论价值意义。文章探讨了大数据时代企业面临的数据量激增、处理复杂性增加、信息技术风险加剧以及信息安全问题突出等新挑战,同时关注会计信息使用者对更高信息质量和时效性的需求变化,以期为企业在大数据环境下提升会计信息质量提供理论依据与实践指导。
摘要:在现代供应链管理中,精准的需求预测是推动供应链实现高效运营的关键。传统需求预测方法依赖历史数据和经验,存在较大的误差和不确定性。随着大数据技术的兴起,供应链管理迎来了新的发展机遇,通过深度挖掘数据和分析捕捉潜在的需求趋势,能够实现对需求的精准预测。文章旨在研究如何利用大数据技术提升供应链需求预测的精准度,并提出相应的需求预测策略,从而提高供应链的运营效率。
摘要:文章采用被试间实验设计,通过情景模拟方法,探讨不同碳标签颜色(绿色vs.红色)对消费者购买意愿的影响及作用机理,并分析绿色信任的中介作用。结果表明,不同碳标签颜色会影响消费者对低碳产品的购买意愿。其中,绿色碳标签(vs.红色)更能增强消费者购买意愿,且绿色信任在其中发挥了中介作用。
摘要:战略成本管理是企业管理的重要组成部分,加强战略成本管理可降低企业财务风险的发生几率。但受到多种因素影响,部分企业在开展战略成本管理过程中面临诸多问题。在价值链视角下,企业应提高对战略成本管理的重视程度,并结合自身实际情况制定战略成本管理计划,从而提高成本管理水平。文章分析价值链视角下企业战略成本管理的含义,指出管理现状,并提出优化路径,以期为后续开展相关研究提供参考。
摘要:在中小企业薪酬管理中,管理会计的作用不可忽视,不仅有助于优化薪酬体系、加强成本控制,更有助于企业强化风险管理,提升经济效益。因此,中小企业在薪酬管理方面,应发挥管理会计的价值,探索有效实践路径,积极构建适合企业发展的薪酬体系,提高企业人力资源管理水平,实现对企业资源的优化配置,从而提高经济效益,增强发展实力。
摘要:在全球气候变化背景下,“双碳”目标的提出为企业绿色营销策略的实施带来了新的契机与挑战。文章通过分析企业绿色营销的理论基础、政策背景、现状及问题,提出“双碳”目标下企业绿色营销策略的实施路径。在产品设计与生产、供应链管理、市场营销与消费者教育、企业社会责任与绿色形象塑造等方面,企业可通过技术创新、管理优化、市场策略调整等手段实现绿色转型,促进可持续发展。