2025年1月,中共中央、国务院印发的《教育强国建设规划纲要(2024—2035年)》提出,“构建中国哲学社会科学自主知识体系”。学术研究是知识创新的核心载体。在学科分类框架中,职业技术教育是教育学下属的二级学科,是哲学社会科学体系的要素之一。一方面,职业教育作为与经济社会发展关系最为密切的教育类型,需要从学科发展的角度构建体现职业教育类型属性的知识体系;另一方面,我国职业教育在发展理念、发展道路
摘要 科研合作是推动知识创新与解决复杂问题的重要方式,也是高校协同创新的关键形式。以人大复印报刊资料《职业技术教育》2022-2024年间的转载文献为数据来源,运用社会网络分析方法,从合作网络结构、度中心性、中介中心性和核心—边缘分布等维度,对高等职业教育研究机构之间的论文发表与合作关系进行系统分析。研究显示,我国该领域学者之间的合作联系仍显薄弱,机构合作多局限于同地域或同校内部分工,跨机构协作较少,尚未形成具有显著影响力的学术集聚体。进一步结构分析表明,合作网络的核心区域以师范类高校为主导,职业院校参与程度有限,反映出职业院校在职业教育学术研究中仍处于跟随状态。为推动职业教育高质量发展,应通过进一步加强研究人员与机构之间的深度协作、着力打造“国家职教科研共同体”升级版、设立学科交叉研究基金等机制,促进高等职业教育研究的协同创新。
摘要 职业教育的可持续发展离不开学术研究的支撑与创新。为进一步探索职业院校参与构建中国特色职业教育学术话语体系方面的进展,基于大语言模型的文本分析和处理能力,对职业教育领域学术文献摘要开展主题挖掘与社会网络分析。研究表明,产教融合与校企合作、人才培养等构成职业教育研究核心主题,该领域目前已形成以政策导向型主题为主导的知识聚合体系,但边缘区存在战略延伸、机制突破及细分领域研究不足等问题。基于此,应构建主题动态优化体制,促进研究生态均衡化;创新多元主体协调模式,弥合学术实践鸿沟;深化区域协调发展策略,推动科研资源均衡配置。
摘要 我国已建成世界上规模最大的职业教育体系,该体系现已成为支撑制造业升级和乡村振兴的重要力量。聚焦职业教育领域的学术研究方向,运用社会网络分析方法,从研究主题的整体网络特征、网络密度、网络结构与聚类等维度,对近三年职业教育学术文献中的关键词进行了动态分析。研究发现,“产教融合”与“人才培养”等关键词在整个演进过程中始终处于核心地位;职业教育研究主题趋于集中,并呈现对人才培养的持续探索;“产教融合”的网络中心度指标一直较高,而“职教本科”的中心度在三年内迅速提升;职业教育学术研究主题正逐渐从问题应对型转向战略引领型。未来应进一步加强职业教育理论创新,助力职业教育高质量发展,构建具有中国特色的职业教育学术话语体系。
摘要 原创性与时代性,是根植于职业教育研究全局性与根本性意义的问题,是破解职业教育研究“悬浮化”与“内卷化”困境的必由之路。探索兼顾原创性与时代性的职业教育研究,从时间上说,是如何关注和立足时代需求,回应特定时代的理论之问、时代之问;从空间上说,是如何扎根中国特色职业教育实践,聚焦社会现实问题,讲好职业教育的“中国故事”,实现职业教育研究与职业教育实践自洽。推动兼具原创性与时代性的职业教育研究,要有精研现实的“深度”,扎根本土实践对社会现实问题进行辨析考证的原生性深耕研究;要有预见时代的“力度”,与时代脉搏同振、发时代之先声,直指职业教育发展的问题核心,审其所需,明辨择善;要有博观约取的“厚度”,秉持“顶天”“立地”的二维视野和务实通达的治学态度,以呼应新时代教育科研探索规律、破解难题、引领创新的使命。
摘要 中国式现代化是全面推进中华民族伟大复兴的必由之路,职业教育是与经济社会发展结合最为紧密的类型教育,职业教育与中国式现代化的互动与共生是必然趋势。以我国31个省市2012-2022年数据为例,利用耦合协调度模型、空间杜宾模型等对我国职业教育与中国式现代化耦合协调水平及其影响因素进行分析。研究结果表明:研究期内我国职业教育与中国式现代化的耦合协调度不断提升,但呈现东高西低的分布格局;截至2022年,我国大部分省市的耦合协调度等级为勉强协调和初级协调,亟待提高;耦合协调度存在空间正相关关系,且“高—高”型省市辐射带动效果日益凸显;耦合协调度影响因素分析中经济发展、对外开放及政府能力对本地及邻地均有显著影响;城镇化仅对本地影响显著;产业结构对本地和邻地影响均不显著。据此,应强化职业教育与中国式现代化互促共生理念,构建空间联动格局,充分发挥影响因素的积极作用,进而推动二者优质协调发展。
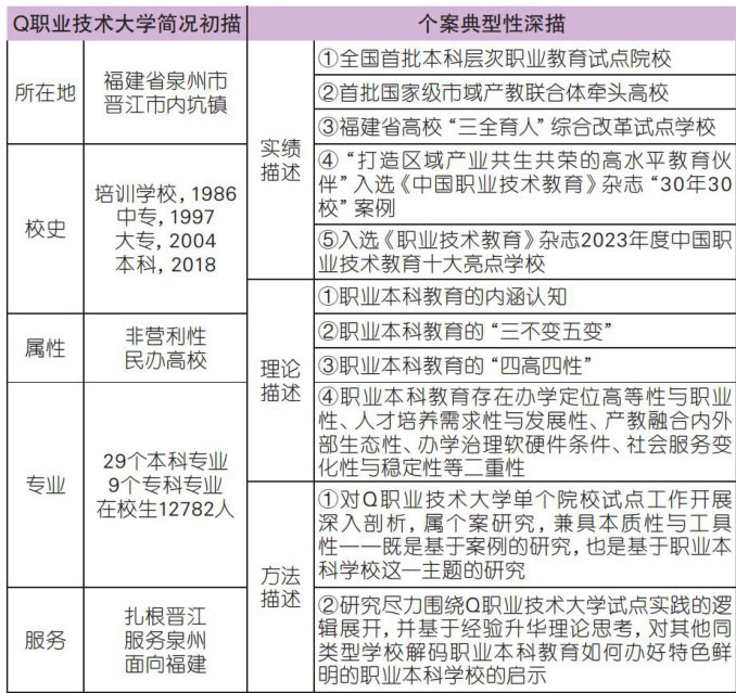
摘要建设特色鲜明的高水平职业本科学校是《教育强国建设规划纲要(2024—2035年》对新设立的职业本科学校的时代期许,是优化我国教育体系,建设人才强国、技能强国的关键举措。以Q职业技术大学为例,基于该校对职业本科教育“三不变五变”“四高四性”等类型属性和层次属性的理论认知,对其建设特色鲜明的高水平职业本科学校办学实践,从办学定位、人才培养、产教融合、学校治理、社会服务等维度展开个案研究。个案分析表明:Q职业技术大学向上跃升提高自身关键办学能力,横向比对擦亮职业教育类型底色,形成了秉持“与产为伴”的办学定位逻辑、坚持“依产定教”的人才培养逻辑、固强“与产共荣”的产教深度融合逻辑、坚守“求效有为”的学校治理逻辑、笃行“助产高端”的社会服务逻辑等建设特色鲜明的高水平职业技术大学的办学实践逻辑。据此,平衡好职业本科学校办学定位高等性与职业性、人才培养定位服务社会与人人出彩、产教融合内部生态与外部生态、办学治理硬件条件与软性条件、社会服务变化性与稳定性等二重性关系,是建设特色鲜明的高水平职业本科学校的核心进路。
摘要 随着我国经济社会进入高质量发展阶段,高等教育结构调整、社会变革、产业转型升级、国际局势变化对职业本科教育发展提出了新的要求。职业本科院校作为实施职业本科教育的主阵地,应当通过办学定位的适应性调整,促进职业本科教育多元价值功能的实现。对样本院校办学定位现状的剖析发现,目前职业本科院校存在响应高等教育结构调整中的定位困境、适应经济社会变革的能力滞后、支撑产业转型升级的协同短板、应对国际局势变化的能力欠缺等问题,可以通过完善制度设计、深化身份认知、加强定位理论和方法指导等三个层面优化调整职业本科院校的办学定位。
摘要 受国家政策、经济发展和社会文化影响,当前职业院校功能定位从单一就业导向到服务多元需求、从满足岗位需求到服务产业发展、从强调能力本位到服务终身发展转型。由此形成了具备外适性维度利益相关者多样性、内适性维度组织结构开放性和个适性维度质量标准教育性的增强适应性的职业院校质量观。但是,当前职业院校质量评估体系滞后于功能定位转型和质量观适应,造成了单一化评估制度与复合型功能、行政化行动逻辑与产教融合需求、功利化评估理念与发展性功能之间的矛盾。因此,职业院校质量评估体系亟须进行立体化改革,采用优化评估理念、重构评估制度、拓展评估主体、丰富评估内涵、综合评估方法等多方面举措,为推动职业院校转型发展、提升人才培养质量保驾护航。
摘要 生成式人工智能作为驱动职业教育数字化转型的新型技术引擎,通过重构教学场景、优化管理流程、创新实训模式三重路径,正在深刻重塑职业教育的生态格局。基于技术接受模型与创新扩散理论,通过对长三角地区职业院校的混合研究发现:生成式人工智能的应用显著提升了教学场景的互动性、管理决策的科学性以及实训体系的精准性,但同时也面临四大结构性矛盾:课程选代速度滞后于技术发展节奏、数字资源配置存在区域性失衡、人机协同伦理规范缺失、产教利益协调机制缺位。为此,应构建“标准引领—场景驱动—制度保障”协同创新体系,通过开发职业教育专属大模型、建立数字能力认证标准、完善产教融合补偿机制等实践路径,推动生成式人工智能与职业教育的深度融合,为智能时代职业教育高质量发展提供理论参照与实践范式。
摘要 人口老龄化的巨大压力,考验着政府规划养老的能力。构建老年教育支持体系,理应成为政府应对人口老龄化现象的积极方案。突破传统老年教育研究的单一视角,基于系统论构建“话语一制度一实践”三维分析框架,揭示出中国老年教育支持体系的双重建构逻辑:一是受老龄化公共话语与终身学习理念的形塑;二是根植于中国特色社会主义制度优势。基于此,提出应对人口老龄化的老年教育支持体系构建路径:政府主导构建老年教育支持的政策体系;全社会重塑关于老龄化的社会性想象;高校和科研机构引领完善老年教育支持的学术话语体系;学校、家庭、社区联通老年教育支持的实践性网络。