摘 要:在推动经济高质量发展与实现“双碳”目标背景下,数字化转型成为企业绿色转型升级的重要路径。本文以沪深A股上市制造业企业为样本,系统考察数字化转型对企业绿色创新的影响效应与作用机制。研究结果表明:数字化转型能够显著提升企业绿色创新水平;异质性分析发现,在通过环保认证、处于高竞争性或高数字化转型水平行业、位于环境规制强度更高地区的企业中,数字化转型对企业绿色创新发挥更显著的正向作用;进一步机制检
摘 要:当前,数字技术正深刻重塑全球经济格局与产业生态,数字化转型已成为企业提升核心竞争力的关键路径。在此背景下,如何借助数字化手段激发创新活动,提高创新效率,是企业与政策制定者共同关注的重要议题。本文基于2012—2022年沪深A股上市公司数据,系统考察企业数字化转型对创新效率的影响路径及其作用机制。研究发现:数字化转型可显著提升企业创新效率,主要通过改善创新质量来实现;机制检验揭示,内部控制质
摘 要:在“双碳”目标背景下,推动制造业绿色转型成为经济高质量发展的关键路径。然而,制造业绿色转型具有高投入、长周期、高风险的特征,亟须金融体系提供系统性支持。绿色金融作为引导资金流向绿色产业和项目的新型金融业态,为制造业绿色转型提供了重要支撑。本文基于中国30个省份绿色金融发展指数的重构,深入剖析绿色金融发展驱动制造业绿色转型的内在机制,并进一步探讨政府行为对其效能发挥的作用边界。研究发现,绿色
摘 要:本文通过运用演化博弈方法构建农产品区域公用品牌企业、潜在侵权者和电商平台三方博弈模型,探究知识产权保护中区块链技术对主体策略选择的影响,并利用数值仿真验证了结论的有效性。研究发现:在农产品区域公用品牌保护中,侵权者的行动受到多重因素影响,而电商平台的惩罚力度对品牌保护起到积极作用;此外,区块链技术的研发投入对监管策略有一定影响,适度投入能促进品牌知识产权保护;同时,区块链数字赋能也会影响品
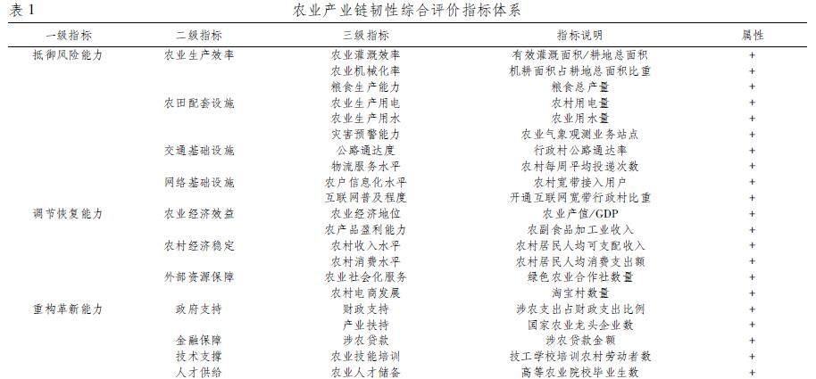
摘 要:提升农业产业链韧性有利于抵御内外部风险冲击、保障粮食安全与国民经济稳定运行,为经济高质量发展与构建新发展格局提供重要支撑。本文采用熵值法测度了2013—2022年中国31个省市自治区的农业产业链韧性水平,基于双重机器学习模型采用随机森林算法实证分析数字普惠金融对农业产业链韧性的影响效应及作用机制。研究发现,数字普惠金融对农业产业链韧性具有显著提升效应;机制分析揭示,提高科技创新水平、增强农
摘 要:在数字经济快速发展的背景下,企业运营模式与财务策略正在经历深刻变革。本文基于2009—2022年中国上市公司数据,从纳税遵从视角实证研究了企业数字化转型的经济后果。研究发现:数字化转型显著提升企业纳税遵从度,且这种效应在市场关注度高、透明度好的企业中更为突出。值得注意的是,税收征管数字化与企业数字化转型在影响纳税遵从方面存在协同效应;机制分析表明,信息透明度提升与代理成本降低是数字化转型提
摘 要:高水平对外开放是构建新发展格局、迎接新一轮科技革命与产业变革的战略基点,对战略性新兴产业创新效率提升具有重要意义。本文基于2013—2023年我国30个省份面板数据,探究高水平对外开放对战略性新兴产业创新效率的影响效应。研究结果显示:高水平对外开放能够促进战略性新兴产业创新效率;知识产权保护是高水平对外开放促进战略性新兴产业创新效率的关键路径;高水平对外开放对战略性新兴产业创新效率的提升作
摘 要:推动企业出口竞争策略转型是实现中国高水平对外开放、促进贸易高质量发展的重要议题。本文基于2002—2023年中国制造业A股上市公司的微观数据,实证考察了人工智能技术对企业出口竞争策略的影响效果及作用机制。研究发现,人工智能技术能够显著促进企业出口竞争策略升级。机制分析表明,人工智能技术通过提升企业产品差异度、增强企业敏捷响应能力和降低企业交易成本赋能企业出口竞争策略转型。异质性分析显示,人
摘 要:人工智能技术革命正在重构经济系统的要素配置与组织形态,科学评估其就业效应是平衡技术创新与社会治理的关键议题。本文以“新一代人工智能创新发展试验区”政策为切入点,基于城市与企业的宏观和微观数据构建多时点双重差分模型,系统考察人工智能试点政策对城市及企业就业的动态影响及作用机制。研究发现:试验区政策显著促进了城市与企业层面的就业。机制分析显示,试验区政策通过岗位创造、市场扩大以及产业集聚三种效
摘 要:在推动数字经济与实体经济深度融合的背景下,开放式创新正逐渐成为驱动技术突破与产业升级的重要引擎。本文选取2013—2023年中国A股非金融上市公司为样本,利用GPT大语言模型对上市公司专利文本信息进行处理,识别关键核心技术专利信息,实证检验了企业数字化转型对关键核心技术突破的影响及作用机制。研究发现,企业数字化转型能够显著促进关键核心技术突破。机制分析发现,数字化转型通过加强企业研发合作、
摘 要:在当今全球化与数字化交织的时代背景下,供应链的创新与应用已成为推动企业可持续发展的关键因素。本文以供应链创新与应用试点政策作为外生冲击,引入2013—2023年沪深A股上市公司数据,使用双重差分模型(DID)实证检验了供应链数字化对企业ESG表现的影响及作用机制。研究发现,供应链数字化显著促进企业ESG表现提升。机制分析显示,优化供应链结构和提高供应链稳定性是驱动企业ESG表现的具体作用渠
摘 要:绿色创新通过环保技术和资源优化,减少污染并提升社会责任与治理透明度,从而显著提升其ESG表现。本文基于2012—2022年2664家制造业企业的非平衡面板数据,系统考察绿色创新和制造业企业ESG表现之间的关系,并分析融资约束和企业规模的机制效应。研究发现:绿色创新可以有效促进制造业企业ESG表现的提高;机制研究表明,绿色创新可以促进融资约束的缓解,从而提高制造业企业ESG表现的提升,随着企
摘 要:在逆全球化和“断链”风险日益突出的背景下,如何主动识别、有效治理供应链潜在风险成为企业生产经营与可持续发展的关键因素。本文选取沪深A股上市公司为研究样本,探究数字化转型能否促进企业主动识别供应链潜在风险。研究发现:数字化转型可以促进企业主动识别供应链潜在风险;作用机制检验表明,数字化转型通过提高会计信息可比性和加强内部控制有效性,缓解企业内外部的信息不对称,进而促进企业对供应链潜在风险的识
摘 要:在全球气候变化加剧与我国资源环境约束趋紧的双重背景下,推动经济社会发展全面绿色转型已成为破解资源短缺、环境污染及生态退化问题的关键战略路径。2020年实施的《资源税法》兼具环境规制与生态补偿双重功能,既通过税收杠杆调节资源开发利用行为,又以法律形式强化了资源节约与环境保护的政策导向,为评估环境政策对企业绿色治理的实际效应提供了准自然实验场景。基于此,本文选取2014—2023年沪深A股上市